高中数学:高中数学圆锥曲线二级推论,吃透,学渣也能逆袭

文章图片

文章图片

文章图片

文章图片
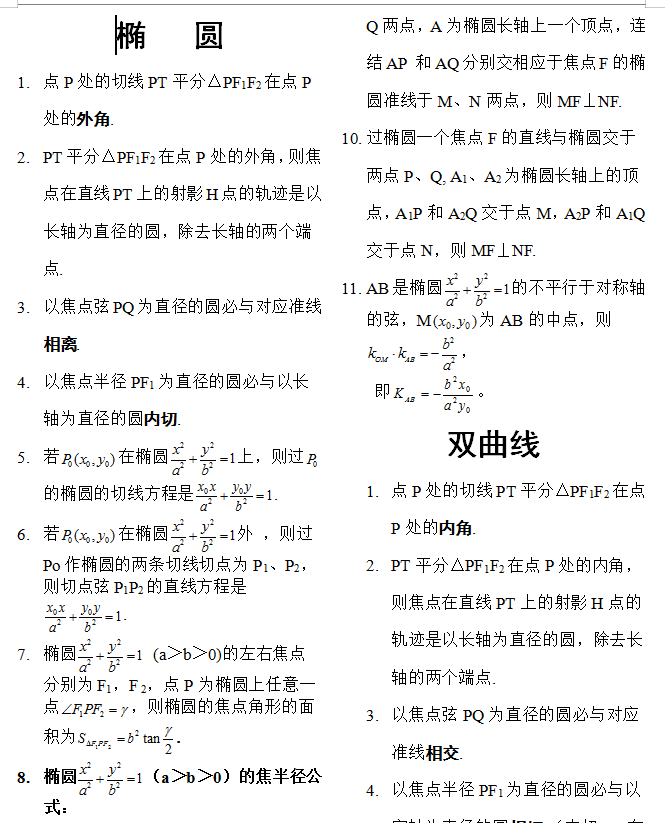
高中数学的圆锥曲线问题有一定的难度和抽象性我们在解答的过程中可能会存在没有解题的思路等问题.所以在日常学习的过程中要对这类问题进行详细的探究详细了解其中的理论知识和定理并将其灵活应用在具体的解题中.
因此本文针对高中数学的圆锥曲线问题做出了进一步探究对圆锥曲线的范围问题圆锥曲线点坐标问题圆锥曲线方程给出了详细的分析.
对于看我文章不点赞的人 , 我严重怀疑 , 你不是不喜欢我的文章 , 你只是馋我的干货 , 为什么每次白嫖完都不点个赞 , 只有一堆收藏的 , 这次白嫖完的同学记得点赞 。
哈哈 , 开个玩笑 , 愿意帮助每一位同学 。
电子版领取方式:点进我头像私信发送:“资料”即可领取Word版!
资料完全免费 , 同学家长可以放心!
高考临近 , 很多同学苦于无法提升成绩 , 清北众多学霸们 , 通过对近7年高考大纲深入总结 , 以及全国各省市上百套真题试卷精准提炼
发现历年高考数学 , 无非259个常考题型 , 其中包含120道必考题型 ,
发现历年高考物理 , 无非156个常考题型 , 其中包含78道必考题型 ,
高考数学、物理 , 无非这些知识点 , 可惜很多学生、家长还不知道...
【高中数学:高中数学圆锥曲线二级推论,吃透,学渣也能逆袭】2020考生的逆袭法宝 , 想要实现高考逆袭 , 这份资料你必不可少!
推荐阅读
- 警察@高中生怎么才能当警察?看看你有没有满足这4个要求
- 高考:1997年的中专很难考吗?高中毕业考上中专的现在能考上一本吗?
- 【宿舍】高中宿舍“没的最快”的3种东西,尤其第2种,学生:比曹操都快
- 「亳州」亳州首屈一指四所重点高中,亳州一中一马当先,其他三所你可知晓
- 初中数学@初中数学丨动点最值问题19大模型+例题详解,彻底解决压轴难题
- 「数学」这3个大学专业挂科率很高,毕业后还很难找工作,报考要慎重
- ##高中生家里没钱没背景,可选择这几个大学专业,毕业至少5000起!
- 中考@还在做这4种“无用功”的初中生,班主任:可能无缘好高中
- 『娄底』湖南娄底独占鳌头五大高中,堪称重点大学优质生源基地,值得关注
- 「中小学」为什么补课和不补课的初中生,升入高中后差距很大?原因有3点!
