【数学】高考数学100个提醒(附知识+方法+例题)高分必备,免踩雷

文章图片

文章图片

文章图片

文章图片

每天分享学习方法与干货 , 希望能帮助大家 。
学数学重要的是整理和总结 , 有些题之间是有联系的 , 这个时候你就要花大量的时间去比较 , 总结 , 自己归结出解题模板 , 这个过程很枯燥 , 很耗时 , 但是也会很有成就感 , 刷很多题不如静下心来去吃透两道题 。
我一般喜欢把一些好题抄在白纸上 , 隔一星期就要拿出来做一做 , 一道题当你第二次做它时也许会发现新的思路 , 也许会发现它和某个题的联系 , 也许你会发现你以前不曾发现的错误 , 也许你以为你会 , 可是还是不会完整的写出来.....另外 , 多做几遍 , 考试的时候你会更有底气.
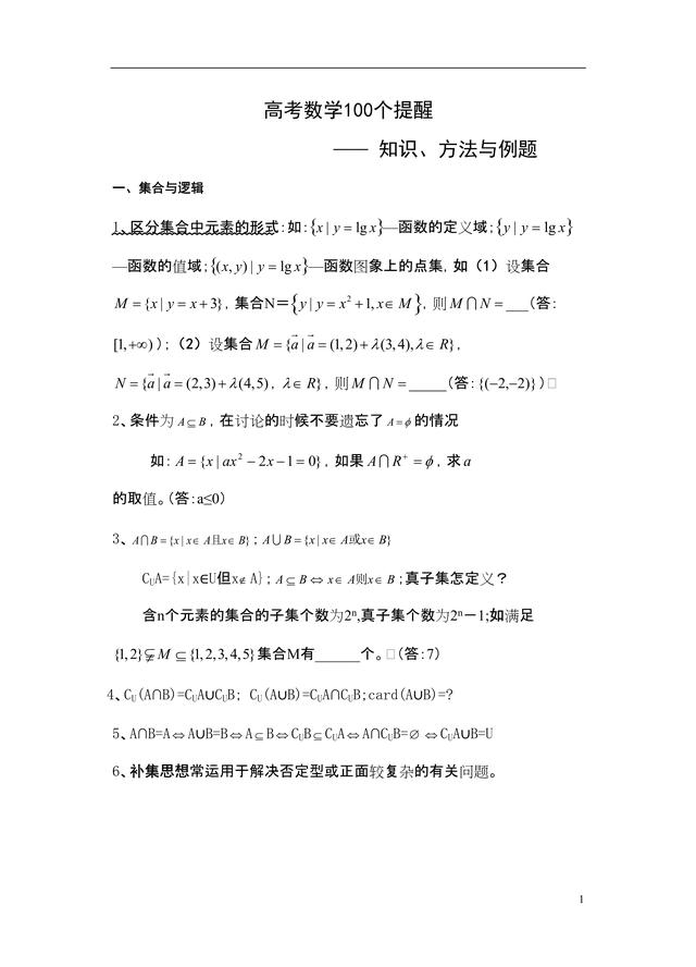
下面是针对高中知识 , 给大家整理的高考数学100个提醒(附知识+方法+例题) , 如果有需要的同学可以打印 。 篇幅原因 , 以下是整个内容的截取部分 。
资料获取方法
点击作者头像 , 私信 , 发送“资料”免 费获取电子版
【【数学】高考数学100个提醒(附知识+方法+例题)高分必备,免踩雷】
推荐阅读
- [理综]高考理综290分是什么水平?文综可以考到290分吗?
- 【理综】高考倒计时,理综怎样才能分数最大化?这些技巧你掌握了吗?
- 【】还有3天就要高考,高考考场已经布置好,今年高考有什么变动先看看考场
- ▲高考毕业,不建议报考的六大专业,你准备好了吗?
- 【高校】高考成绩中等的学生,适合报考这5所大学,将来很好就业
- #苟晶#关注高考事件,我们全被苟晶给骗了
- 「」7张真实照片揭露高考前夕这3个人到底有多累!让人看完感动到落泪
- 『高考作文』755字高考满分作文,30字无人能识,阅卷组长亲自出马写2000字注
- 「江苏省」高考最“委屈”的两个省,低分就能读清华,却是公认的国内最难
- 考试@为什么越来越多的老师不愿意高考监考了?3点原因不容忽视
