【MIUI】数码圈真热闹!某自媒体直播抹黑小米电视,结果自己却大翻车了

文章图片

文章图片

文章图片

文章图片

如今 , 手机江湖 , 可谓是硝烟四起 。 不仅在硬件层面 , 小米、华为、OPPO、一加、魅族等打得不可开交 , 就是在系统软件层面 , 苹果ios13、小米MIUI12、华为EMUI10.1、OPPO ColorOS7、魅族Flyme8.1也斗得难解难分 。 当然 , 手机之外 , 大家也纷纷把目光投向了AIOT领域 , 其中 , 电视便是一个很大的热门 , 在这该领域 , 已经连续5个季度中国市场销量第一的小米电视 , 可谓是一骑绝尘 。 只不过 , 有人的地方 , 就有利益 , 有利益就有恩怨 , 有恩怨 , 就有江湖 。
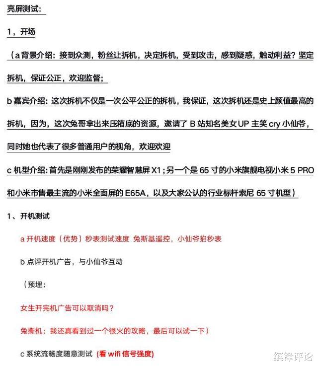
5月23日下午14点30分 , 随着一位数码博主的突然发声 , 数码圈的“黑稿”大瓜 , 正式浮出水面 。 据其爆料 , 网友已私信展示了此次荣耀和小米电视拆机直播的剧本 , 以及已经事先准备好针对小米电视的黑稿 。 甚至 , 直播中的当事自媒体 , 还将会故意抹黑小米电视色彩有问题 , 造一个“口红门”出来 。
而在这个大瓜正式曝光之前 , 还有一个序曲 , 那就是爆料的数码博主此前的一则博文 , 其在爆出某厂商招募KOL , 直播拆机荣耀电视对比小米电视 , 费用是5万元一次 , 对比结果不言而喻自然是荣耀电视吊打小米电视后 , 被某厂商以公关手段删除 。
在整个事态清晰之后 , 就连小米公关部总经理徐洁云都震惊了 , 他直接转发并艾特荣耀总裁赵明 , 怀疑有人冒充荣耀品牌抹黑小米产品 。 甚至 , 还非常愤怒的表示:在当前复杂环境下 , 还要挑拨国产品牌阵营 , 这种卑劣行径其心可诛 。 并建议荣耀总裁赵明能够彻查此事 。
果然 , 一石激起千层浪 , 抹黑小米电视的剧本等操作被曝光后 , 众多数码KOL和网友纷纷前来围观 。 很多博主表示:基本操作 , 这位博主吃相过于难看 。 其实 , 客观对比 , 有胜有负 , 说清楚事实 , 无可厚非 。 但是 , 看到提前准备好的剧本 , 简直就是小米电视被各种吊打 , 同时直播拆机结果还没有公布 , 针对小米电视被荣耀电视吊打的黑稿已经出来 , 到底是不是精心准备 , 有目共睹 。
如果说 , 该直播博主公正客观的做一期对比评测 , 即便有胜有负 , 大家也都能接受 , 但令吃瓜群众感到吃惊的是 , 这位博主在直播时的表现 , 居然和剧本一模一样 , 完全吻合 。 并且 , 曝光出来的结果 , 荣耀电视吊打小米电视 , 也是毫无悬念的相同 。 为此 , 众多网友也在该博主直播间里回复:果然是按照剧本念的 , 就不能改改剧本吗?本想直播抹黑小米电视 , 不料却被抓包了 , 结果自己大翻车 , 最终只能是贻笑大方 。 如果 , 真想做一番事业的话 , 和那些自己花钱买量产机的评测博主一样 , 以客观公正专业的态度全面对比 , 方为光明正道 , 你觉得是这样吗?
【【MIUI】数码圈真热闹!某自媒体直播抹黑小米电视,结果自己却大翻车了】
推荐阅读
- 老孙说数码|屏下镜头后置八摄,你信吗?,外媒曝光华为P50渲染图
- 有料数码z|打造3A游戏大作,发力主机游戏市场,腾讯游戏成立美国工作室
- 数码小AI资讯号|OPPO跌至1299,NFC和30w闪充!,8+128GB大内存
- 艾玛数码|Z1x定档7月9日!120Hz竞速屏+超大容量电池,值得期待,iQOO
- 科技数码迷|华为+荣耀别不报!入门级机型你们真没有Redmi良心
- 叽歪数码VVV|苹果可能要做到的事,华为也开始行动了!,雷军敢说不敢做
- 良心数码点评|128位CPU为什么这么难?也许有生之年都难见到!
- AI数码控|7.09英寸+5000毫安电池,入手值不值?,华为新机发布
- 良心数码点评|让所有人都支起了大拇指称赞任正非,华为近期又有大动作
- 数码实验室|刘强东影子时代:徐雷能否突破京东困局?
