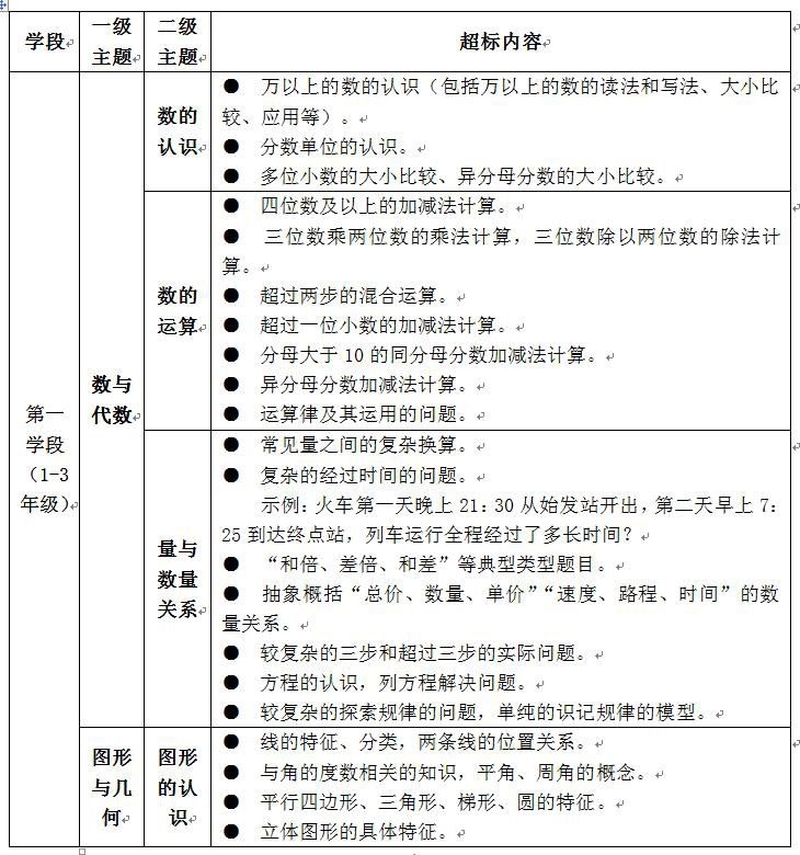
升学考试教育部:3年级以下不得培训四位数以上加减法
中新网客户端5月9日电 近日 , 教育部下发的《关于印发义务教育六科超标超前培训负面清单(试行)的通知》 , 要求依据负面清单严肃查处超标超前培训行为 , 切实减轻中小学生过重课外负担 。 根据数学科目的负面清单 , 1-3年级学段 , 诸如万以上的数的认识、四位数及以上的加减法计算、 超过一位小数的加减法计算等 , 都属于超标内容 。
【升学考试教育部:3年级以下不得培训四位数以上加减法】
文章图片
推荐阅读
- 今年已有12名银行高管任职资格被否,皆因考试“挂科”
- 这些考试全部取消!
- 大学生教育部、中央军委国防动员部部署2020年大学生征兵工作
- 方言教育部:推广普通话和使用传承方言并不矛盾
- 教育部、中央军委国防动员部印发通知部署2020年大学生征兵工作
- 专升本山东2020专升本考试开始报名 6月15日起打印准考证
- 自主招生考试开考两分钟后泄题?官方回应→
- 考试全国高等学校外语专业四、八级考试上半年不再举行
- 推荐2020上半年外语专四专八考试取消,还有这些考试全部取消
- 教育部:推广普通话和使用传承方言并不矛盾
