「高中化学」高中化学:实验基础考点与重点题型汇总,高一、高二、高三都适用

文章图片

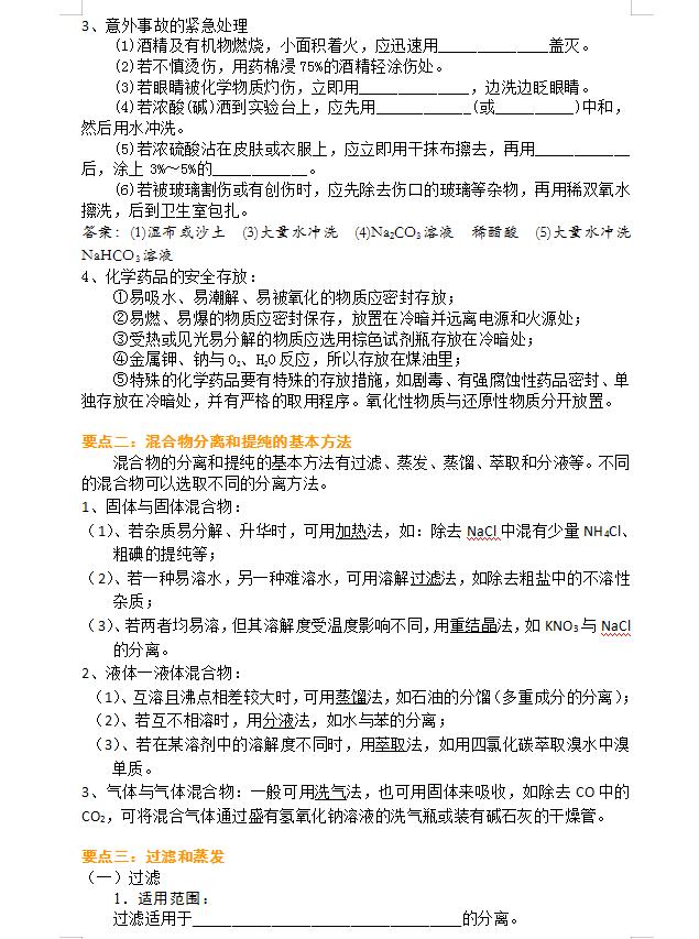
文章图片

文章图片

文章图片

文章图片

文章图片

文章图片

文章图片
各位同学、家长大家好 , 清北30名学霸自主创业团队 , 每天分享学习方法与资料 , 如果你也感觉学习很吃力 , 一直提升不上去 , 可以和我们一起学习《高考模板解题法》涵盖了高考各科的各题型的答题模板 , 错题分析、以及基础知识核心考点 , 快速提分必备 。
获取方法:
点击我的头像 , 私信 , 发送“资料 ”这两个字 即可获取电子版
(回复不太灵敏 , 建议多发送几次 , 直到弹出消息)
今天我们一起来说说高中化学 。
【「高中化学」高中化学:实验基础考点与重点题型汇总,高一、高二、高三都适用】高考将近 , 不管你是高一、高二、还是高三生 , 都要回归基础 , 为什么一直强调 。 高考考官不会胡乱编题 , 那么考题从哪来?基本上都是从课本上的题型演变而来 。 所以大家一定要重视 。
今天针对高中化学实验基础考点与重点题型 , 给大家系统总结了一下 , 题型有答案 。 家长可以给孩子打印 。
高考最后40天 , 很多同学苦于无法提升成绩 , 清北众多学霸们 , 通过对近7年高考大纲深入总结 , 以及全国各省市上百套真题试卷精准提炼 , 发现历年高考数学 , 无非259个核心考点 , 其中包含120道必考题型 , 发现历年高考物理 , 无非156个常考题型 , 其中包含78道必考题型 , 其他科目也有相应的解题模板
吃透这些题型 , 在根据我们总结的各科、各题型答题模板 , 稳稳抓住每一步的得分点 , 再加上针对性练习 , 提分真的没有那么难!
倒计时冲刺提分 , 私信我 , 分享模板
推荐阅读
- 警察@高中生怎么才能当警察?看看你有没有满足这4个要求
- 高考:1997年的中专很难考吗?高中毕业考上中专的现在能考上一本吗?
- 【宿舍】高中宿舍“没的最快”的3种东西,尤其第2种,学生:比曹操都快
- 「亳州」亳州首屈一指四所重点高中,亳州一中一马当先,其他三所你可知晓
- ##高中生家里没钱没背景,可选择这几个大学专业,毕业至少5000起!
- 中考@还在做这4种“无用功”的初中生,班主任:可能无缘好高中
- 『娄底』湖南娄底独占鳌头五大高中,堪称重点大学优质生源基地,值得关注
- 「中小学」为什么补课和不补课的初中生,升入高中后差距很大?原因有3点!
- 『早恋』高中学霸给同桌的“情书”,奈何同桌看不懂,老师:就该好好读书
- 「数学」高中“偏科”最严重的是哪科?高二学生:最好最坏也就差100来分
