「物理」高考物理重磅!重点知识、高频考点、必背现象超全大总结

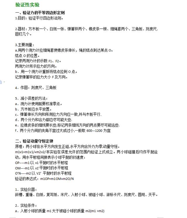
文章图片

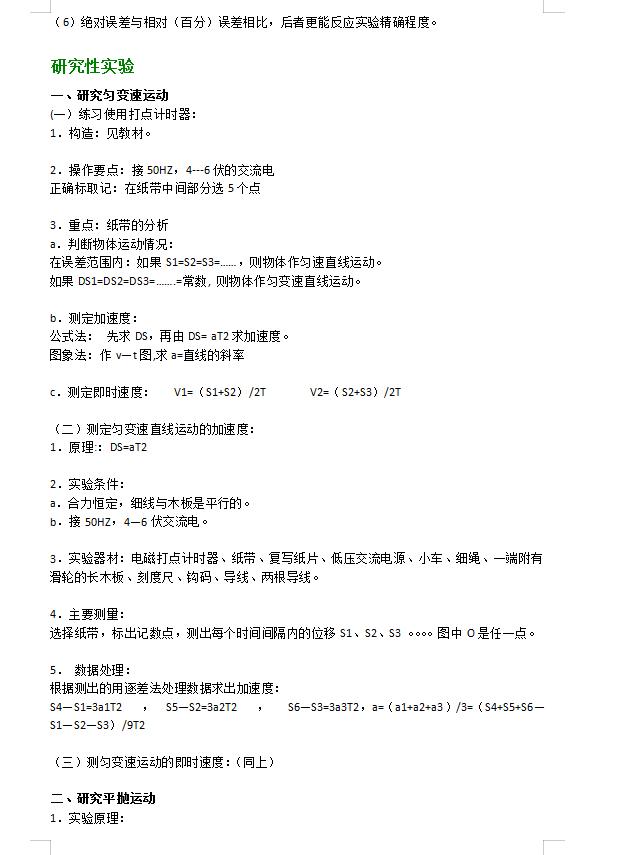
文章图片

物理作为一门理科科目 , 一直都是学生们学习的难点 。 很多学生和我反映 , 物理难学 , 知识点难懂 , 面对物理概念总是不能理解 , 面对物理题目无从下手 , 其实这都是同学们没有真正得理解物理这门学科 , 没有掌握技巧 。
其实 , 我觉得一门学科难不难在于同学们是否能抓到学习重点进行摸索 , 如果你知道整理归纳知识重点及考向 , 那么成绩一定不差!要把物理学好首先要掌握考点分布 , 知识重点 , 这样才能拿到高分!
下面学姐就给大家分享一份:高考物理重点知识、高频考点、必背现象超全大总结 , 可打印 , 方便大家学习!
下方由于篇幅限制 , 以下仅为部分截取 。 所以还是老规矩!
完整电子版以及更多学习资料免费获取方式:请点击我的头像然后发送私信 “资料” , 即可领取
【「物理」高考物理重磅!重点知识、高频考点、必背现象超全大总结】
推荐阅读
- [理综]高考理综290分是什么水平?文综可以考到290分吗?
- 【理综】高考倒计时,理综怎样才能分数最大化?这些技巧你掌握了吗?
- 【】还有3天就要高考,高考考场已经布置好,今年高考有什么变动先看看考场
- ▲高考毕业,不建议报考的六大专业,你准备好了吗?
- 【高校】高考成绩中等的学生,适合报考这5所大学,将来很好就业
- #苟晶#关注高考事件,我们全被苟晶给骗了
- 「」7张真实照片揭露高考前夕这3个人到底有多累!让人看完感动到落泪
- 『高考作文』755字高考满分作文,30字无人能识,阅卷组长亲自出马写2000字注
- 「江苏省」高考最“委屈”的两个省,低分就能读清华,却是公认的国内最难
- 考试@为什么越来越多的老师不愿意高考监考了?3点原因不容忽视
