「」高中政治:4本必修教材背诵提纲,高效背熟!所有高考必会知识点

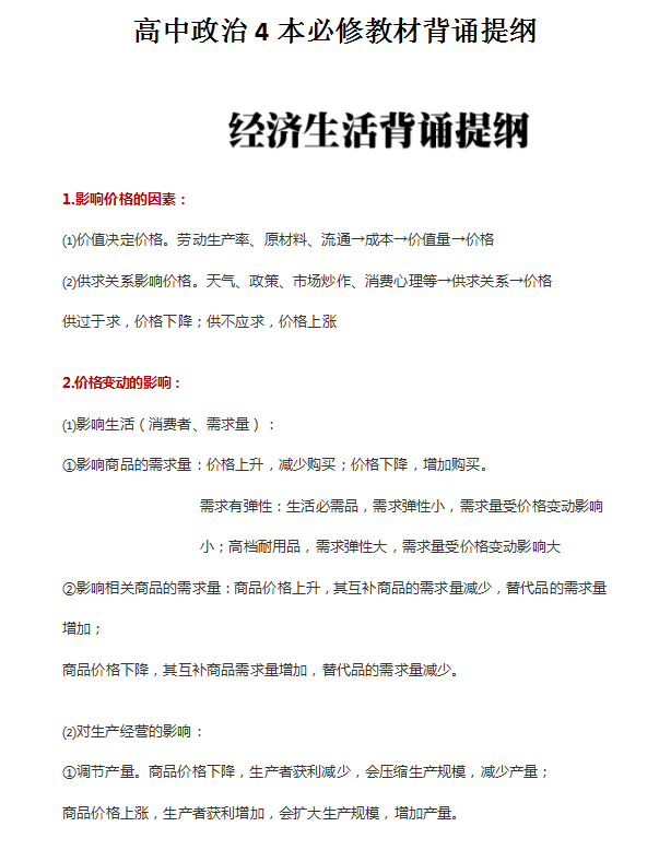
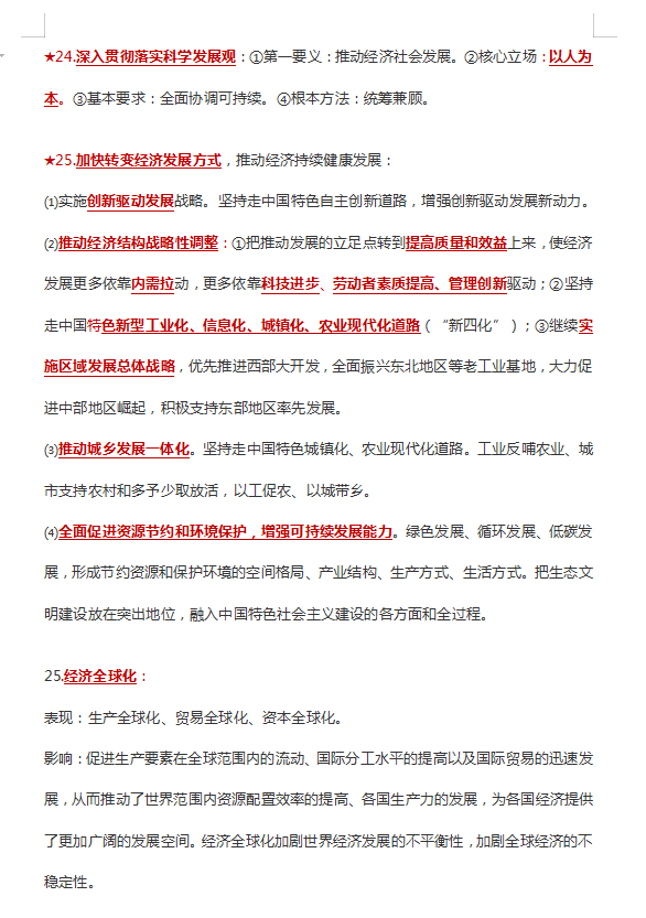
文章图片

文章图片

文章图片

文章图片
【距离2020年高考还有32天!】
在同学们的高中政治学习中 , 最关键的一点就是理解和记忆 , 而且涉及到的知识点非常多 , 所以政治的知识点总结就成为同学们必须要进行的工作内容 。
但是同学们应该都知道 , 虽然学习高中政治离不开背背背 , 但是还是分高效地背背背和低效地背背背 。
所以今天社长整理了高中政治4本必修教材背诵提纲 , 涵盖所有高考必背知识点 , 同学们了解之后 , 就可以高效地背背背了!家有文科生的家长也要提前给孩子打印一份 , 让孩子们提前背熟 。
文末可免费领取电子版 。
接下来进入正题
。
(因篇幅有限 , 以上只是一小部分 , 关注社长 , 每天分享学习技巧 , 解读高考出题规律 , 免费领取电子版资料 , 帮助同学们快速提分!)
获取电子版:
关注社长+私信(并不是要关注 , 因为不是粉丝我回复不了 。 )
【「」高中政治:4本必修教材背诵提纲,高效背熟!所有高考必会知识点】高考就是一锤子买卖 , 就看你最后那一哆嗦 。 前面考的再好 , 最后一次考砸了也没人会记得你;前面考的再差 , 最后能考出来 , 别人也会记住你 。 —社长每日偷来的语录
推荐阅读
- 警察@高中生怎么才能当警察?看看你有没有满足这4个要求
- 高考:1997年的中专很难考吗?高中毕业考上中专的现在能考上一本吗?
- 【宿舍】高中宿舍“没的最快”的3种东西,尤其第2种,学生:比曹操都快
- 「亳州」亳州首屈一指四所重点高中,亳州一中一马当先,其他三所你可知晓
- ##高中生家里没钱没背景,可选择这几个大学专业,毕业至少5000起!
- 中考@还在做这4种“无用功”的初中生,班主任:可能无缘好高中
- 『娄底』湖南娄底独占鳌头五大高中,堪称重点大学优质生源基地,值得关注
- 「中小学」为什么补课和不补课的初中生,升入高中后差距很大?原因有3点!
- 『早恋』高中学霸给同桌的“情书”,奈何同桌看不懂,老师:就该好好读书
- 「数学」高中“偏科”最严重的是哪科?高二学生:最好最坏也就差100来分
