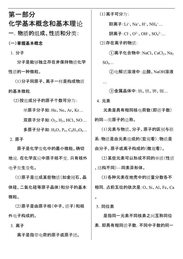
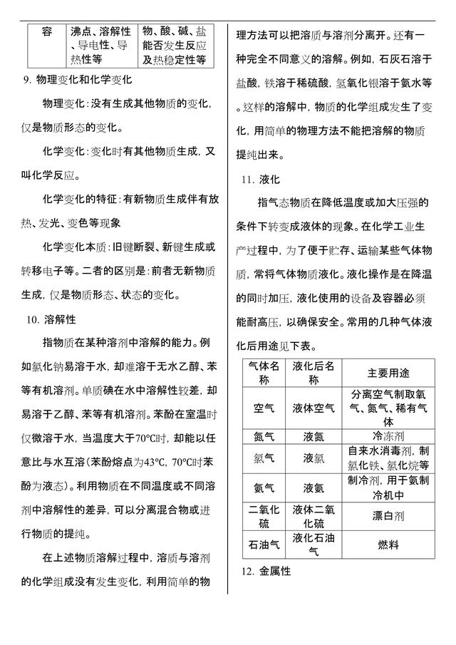
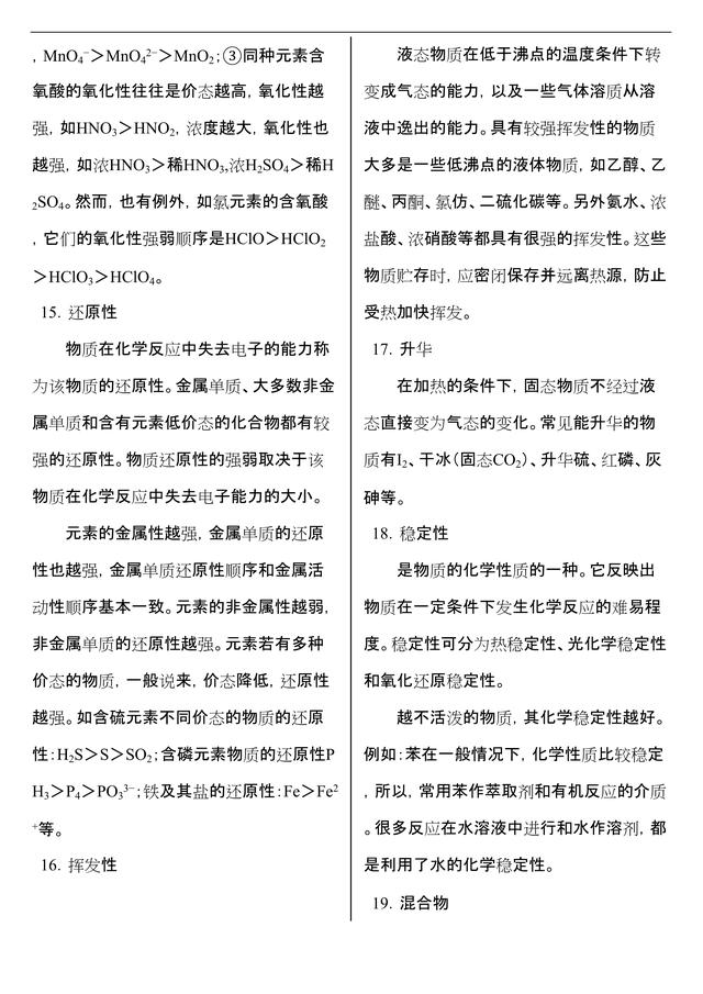
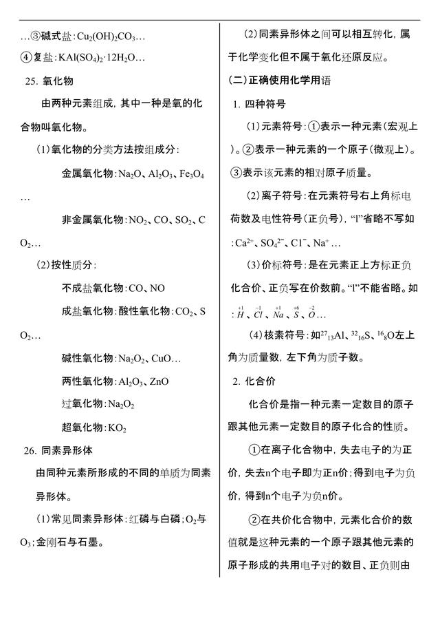
#高中化学#高中化学:化学基本概念和基本理论,全套基础知识汇总!

文章图片

文章图片

文章图片

文章图片

高考理科所考察的这几个科目中 , 化学其实是最简单的科目 , 因为它的纵向难度没有物理大 , 要记忆的知识也没有生物多 , 每个版块的内容都不多 , 想要学透一个专题并不费力 。
如果仔细观察你会发现身边的许多同学在临近高考只剩两三个月的时候开始发力学化学 , 成绩依然能够实现快速提高 。 我的很多学生基本上只跟了我一个月左右 , 就能提四五十分
学不好化学 , 其实是你错误的学习方法和长期以来的畏难情绪在作祟 。
化学的主要难点在于版块之间的知识联结与综合运用 。 单独说化学的每一个知识版块 , 其实难度都不高 , 但是单元众多 , 考点多且驳杂 , 其间的关联程度又不大 , 很容易造成前后知识脱节 , 落实到考试上就会变成感觉这道题我会 , 做但是怎么都写不出来 。
其实这个学科特点一直都在 , 只不过以往的考察并不是非常明显 , 学生还能靠刷题来掩盖这部分能力的不足 。
但近几年高考改革 , 更加突出了对于学科能力和学科思维的考核 , 需要学生能够运用化学知识去解决实际问题 , 学生的这部分短板就被无限放大了 , 单靠刷题和所谓的大招 , 已经无法应对现在的高考题 。
化学的学科思维 , 需要把繁杂的知识点有机的串联起来 , 形成知识体系 , 然后统一调动多个板块的知识 , 协同解决问题 。 因此 , 想要学好化学 , 最重要的一点就是要构建出一个完整的知识体系 。
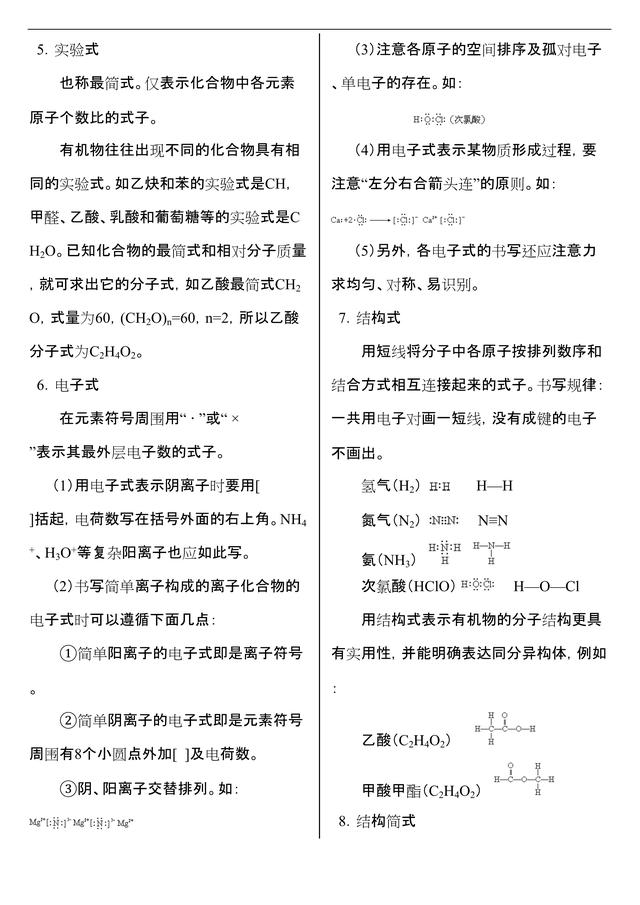
下面给大家整理出一份高中化学:化学基本概念和基本理论 , 全套基础知识汇总 , 如果有需要的同学可以打印 。 篇幅原因 , 以下是整个内容的截取部分 。
资料获取方法
点击我头像 , 私信 , 发送“化学理论”免 费获取电子版
需要学习其他知识技巧的同学可以私信找我
【#高中化学#高中化学:化学基本概念和基本理论,全套基础知识汇总!】
推荐阅读
- 警察@高中生怎么才能当警察?看看你有没有满足这4个要求
- 高考:1997年的中专很难考吗?高中毕业考上中专的现在能考上一本吗?
- 【宿舍】高中宿舍“没的最快”的3种东西,尤其第2种,学生:比曹操都快
- 「亳州」亳州首屈一指四所重点高中,亳州一中一马当先,其他三所你可知晓
- ##高中生家里没钱没背景,可选择这几个大学专业,毕业至少5000起!
- 中考@还在做这4种“无用功”的初中生,班主任:可能无缘好高中
- 『娄底』湖南娄底独占鳌头五大高中,堪称重点大学优质生源基地,值得关注
- 「中小学」为什么补课和不补课的初中生,升入高中后差距很大?原因有3点!
- 『早恋』高中学霸给同桌的“情书”,奈何同桌看不懂,老师:就该好好读书
- 「数学」高中“偏科”最严重的是哪科?高二学生:最好最坏也就差100来分
