『高校』高考体检进行时,这些事项不注意直接影响录取,2020年考生请注意

文章图片

文章图片

文章图片

文章图片

文章图片

文章图片
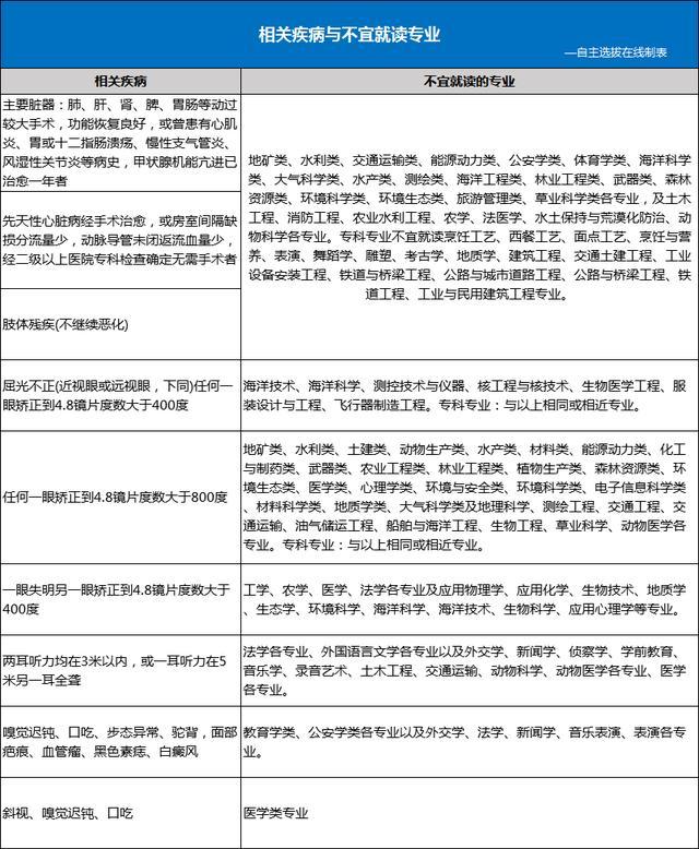
目前 , 山东、湖南、北京等省市都发布了高考体检通知 , 确定体检工作开展方案 , 高考体检结果在考生填报志愿时有很重要的参考意义 。 那么 , 对考生来说 , 高考体检都检查什么 , 有哪些需要注意的 , 又如何影响高考志愿填报呢?
凡参加高考的考生必须参加体检 。 通过体检 , 一方面 , 考生可以了解自己的身体健康状况;另一方面 , 体检结果将作为考生档案的一部分 , 供高校录取时参考 。
山东高考体检已于5月28日正式开始 , 6月25日前结束 。 各市可根据实际情况安排具体工作时间 。
湖南全省高考体检工作统一要求在6月8日之前完成 , 具体时间由市(州)招生考试机构自行安排 。
北京:据北京教育考试院发布的北京2020年高等学校招生体检考生须知得知:北京今年全市体检安排在5月18日至6月15日进行 , 各报名单位考生具体体检时间由所在区考试中心和指定的体检医疗机构协商确定 。
辽宁高考体检工作时间安排为5月上旬开始 , 原则上6月中旬前完成 。
陕西、甘肃也在5月中旬相继发布了通知 , 要求各单位统筹安排 , 在6月底前完成高考体检工作 。
山西高考体检通知要求在6月20日前完成体检工作 。
其他省市高考体检开始时间 , 请关注各省招办发布的通知 。
考生正在进行血压测量
概括来讲 , 参加高考体检 , 考生要经过眼科、内科、外科、耳鼻喉科、口腔科、放射、检验等科室系统的体格检查 , 具体为:
1、询问病史
2、内科:测量血压 , 发育状况 , 心、肺、肝、脾器官及神经系统的物理检查 。
3、外科:测量身高、体重 , 皮肤、浅表淋巴结、头颈部、胸廓、腹壁、脊柱、四肢关节及姿势步态的检查 。
4、耳鼻喉科:听力、嗅觉、外耳、耳道、鼓膜、外鼻、鼻腔、悬雍垂、扁桃体、咽后壁的检查 。
5、口腔科:牙齿、口腔粘膜、唇腭检查 。
6、眼科:裸眼视力、矫正视力、矫正度数、色觉及眼病的检查 。
7、检验科:丙氨酸氨基转移酶(ALT)
8、放射科:胸部X射线检查(有条件的机构可用胸部X射线摄影或数字化摄影替代胸部荧光透视检查) 。
9、必要时进行腹部B超或其他相关检查 。
体检前
1.尽量避免用药
体检前一周 , 尽量避免服用损肝药物及营养品 , 以免影响丙氨酸氨基转氨酶结果 。 若病情需要则不必强行停药 , 体检时需向医生讲明 。
2.规律饮食
体检前三天要规律饮食 , 在保证营养的前提下以清淡为主 。 上午体检的考生 , 因为要抽血 , 不要吃早餐(空腹);下午体检的考生 , 可吃少量清淡早餐 , 饮用少量白开水 。
推荐阅读
- [理综]高考理综290分是什么水平?文综可以考到290分吗?
- 【理综】高考倒计时,理综怎样才能分数最大化?这些技巧你掌握了吗?
- 【】还有3天就要高考,高考考场已经布置好,今年高考有什么变动先看看考场
- [高校]2020高校本科专业出炉,共703个,这些专业重点关注,发展前景好
- ▲高考毕业,不建议报考的六大专业,你准备好了吗?
- 【高校】高考成绩中等的学生,适合报考这5所大学,将来很好就业
- #苟晶#关注高考事件,我们全被苟晶给骗了
- 「」7张真实照片揭露高考前夕这3个人到底有多累!让人看完感动到落泪
- #高校#77所教育部属大学年度经费汇总:21所出现负增长,20校增长破5亿
- 『高考作文』755字高考满分作文,30字无人能识,阅卷组长亲自出马写2000字注
