『高中物理』高中物理不好,多半是方法不对!北大学霸提分秘籍,高三值得研究

文章图片

文章图片

文章图片

文章图片
【距离2020年高考还有22天!距离2021年高考还有357天!】
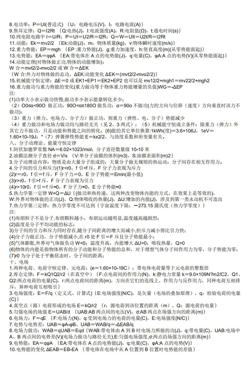
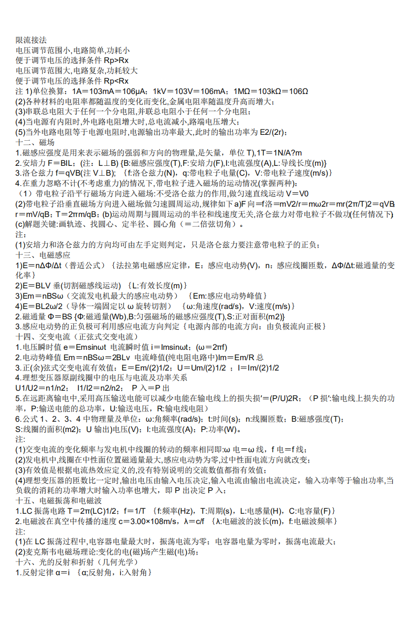
【『高中物理』高中物理不好,多半是方法不对!北大学霸提分秘籍,高三值得研究】在学习高中物理的过程中 , 很多同学都觉得物理内容枯燥 , 学起来困难重重 , 因为同学误以为物理学习就是背公式和刷题 。 其实 , 形成这样的看法 , 多半都是因为对物理的本质不了解 。
当然 , 公式必须是要背 , 题也是必须刷的 , 但这并不是学习高中物理的全部 。 想学好高中物理 , 在高考中取得好成绩 , 就非常有必要提高对物理的认知水平 , 去了解各个物理情景的本质 , 从本质层面去研究和解决问题
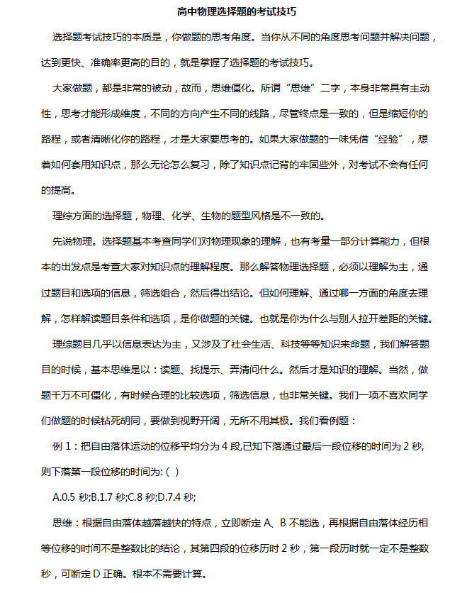
先说物理选择题 , 基本考查同学们对物理现象的理解 , 和一部分计算能力 , 但根本的出发点是考查同学们对知识点的理解程度 。 所以我们解答物理选择题的时候 , 必须以理解为主 。 但如何理解、通过哪一方面的角度去理解 , 怎样解读题目条件和选项 , 是做题的关键 , 这也就是同学们为什么与别人拉开差距的关键 。
所以今天社长给同学们整理了高考物理提分秘籍和复习提纲 , 希望能帮助同学们正确的理解和认知物理 , 从而在高考上能取得好成绩 。
文末可免费领取电子版 。
接下来进入正题 。
(因篇幅有限 , 以上只是一小部分 , 关注社长 , 每天分享学习技巧 , 解读高考出题规律 , 免费领取电子版资料 , 帮助同学们快速提分!)
获取电子版:
关注社长+私信(并不是要关注 , 因为不是粉丝我回复不了 。 )
吃不了自律的苦 , 就得受平庸的命 。 ——社长每日偷来的语录
推荐阅读
- 警察@高中生怎么才能当警察?看看你有没有满足这4个要求
- #中小学#二年级学生语文成绩不好,原来是识字量太少,老师说先别要求写字
- 「物理」物理老师总结:初中“压力和压强”考点解析手册!复习多拿20分
- 『物理』初中物理常识题合集整理很全面,建议初中生都保留一份!
- 高考:1997年的中专很难考吗?高中毕业考上中专的现在能考上一本吗?
- 【宿舍】高中宿舍“没的最快”的3种东西,尤其第2种,学生:比曹操都快
- 「求职」大学报专业时,需要“避雷”的4个专业,又苦又累又不好找工作
- 「亳州」亳州首屈一指四所重点高中,亳州一中一马当先,其他三所你可知晓
- 「」女老师穿人体器官服上课,学生觉得不好意思,老师:为学生而创新
- 【物理】世界上物理专业最牛的大学排名,清华大学第十
