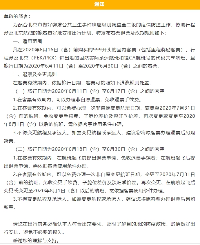
客票|国航北京航班退改票规则:部分客票退改免手续费
中新网客户端6月17日电(吴涛) 17日 , 中国国际航空发布客票退票及改期规则:凡在2020年6月16日(含)前购买的999开头的国内客票(包括里程奖励客票) , 行程涉及北京进出港的国航实际承运航班和挂CA航班号的代码共享航班 , ①旅行日期为2020年6月11日(含)至6月17日(含)之间的客票可以办理非自愿退票 , 免收退票手续费;或者免费办理一次非自愿变更航班日期 。 ②旅行日期为2020年6月18日(含)至6月30日(含)之间的客票 , 在客票有效期内 , 在航班起飞前提出退票申请 , 免收退票手续费;在航班起飞后提出退票申请 , 需依据客票使用条件办理 。 或者免费办理一次非自愿变更航班日期 。
【客票|国航北京航班退改票规则:部分客票退改免手续费】
文章图片
推荐阅读
- 黑粉|仝卓手撕郑云龙有结果,官方正式回应郑云龙三个月落户北京:属实
- 野生动物|非法猎捕野生动物,男子异地躲藏3年终落网
- 光明网|紧急止付10万元!提醒:警惕此类骗局
- 加油站|多地加油站“扫码支付”被喊停?真相不是你想那样
- 凭栏望江山|江西南昌:楼栋改造大变样 业主质疑加建
- 华夏能源网|突发 | 退休3年后,这位省能源局原局长被查……
- 清华搞了个计算机与金融双学位简直是状元收割神器
- 对缺钱又聪明的头脑做任何限制都是徒劳的
- 北京某互联网公司倡导的狼性工作,996差远了
- 北青网|伪装富二代教人炒股 骗取钱财用来还债
