北京市■最新!辽宁新增1例本土病例!北京+25,河北+2

文章图片

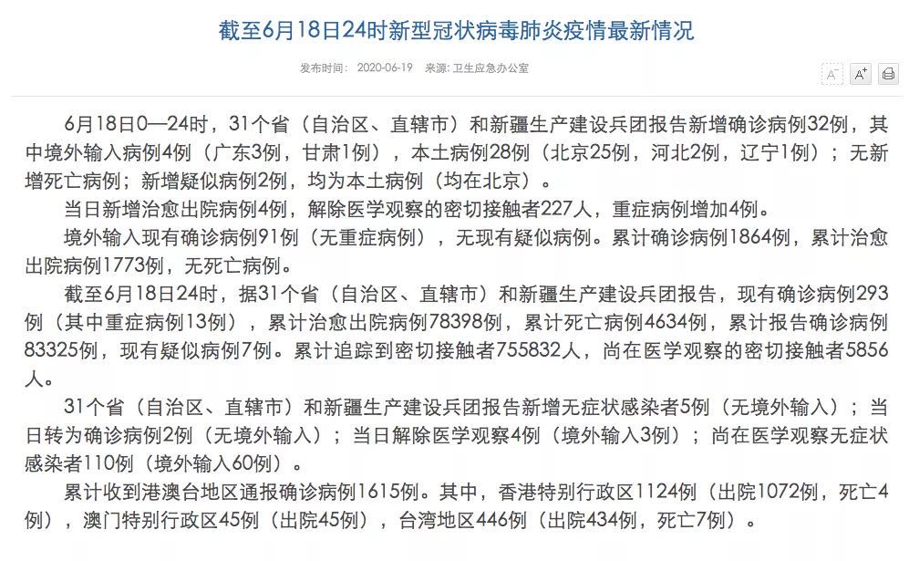
6月18日0—24时 , 31个省(自治区、直辖市)和新疆生产建设兵团报告新增确诊病例32例 , 其中境外输入病例4例(广东3例 , 甘肃1例) , 本土病例28例( 北京25例 , 河北2例 ,辽宁1例 );无新增死亡病例;新增疑似病例2例 , 均为本土病例(均在北京) 。
当日新增治愈出院病例4例 , 解除医学观察的密切接触者227人 , 重症病例增加4例 。
境外输入现有确诊病例91例(无重症病例) , 无现有疑似病例 。 累计确诊病例1864例 , 累计治愈出院病例1773例 , 无死亡病例 。
截至6月18日24时 , 据31个省(自治区、直辖市)和新疆生产建设兵团报告 , 现有确诊病例293例(其中重症病例13例) , 累计治愈出院病例78398例 , 累计死亡病例4634例 , 累计报告确诊病例83325例 , 现有疑似病例7例 。 累计追踪到密切接触者755832人 , 尚在医学观察的密切接触者5856人 。
31个省(自治区、直辖市)和新疆生产建设兵团报告新增无症状感染者5例(无境外输入);当日转为确诊病例2例(无境外输入);当日解除医学观察4例(境外输入3例);尚在医学观察无症状感染者110例(境外输入60例) 。
累计收到港澳台地区通报确诊病例1615例 。 其中 , 香港特别行政区1124例(出院1072例 , 死亡4例) , 澳门特别行政区45例(出院45例) , 台湾地区446例(出院434例 , 死亡7例) 。
在昨日上午北京市召开的新冠疫情防控第124场新闻发布会上 ,北京市公安局相关负责人再次重申 , 全市人员原则上坚持“非必要不出京” , 确需离京的 , 须持7日内核酸检测阴性证明 。包括民航、铁路和公路等多种途径 。 当天下午 , 首都机场、大兴机场就宣布已经开始实行此项防疫要求 , 所有离京旅客 , 必须持有“7日内核酸检测阴性证明” , 工作人员将现场查验 。
今天(6月19日)凌晨 , 记者从12306客服热线了解到 , 中国铁路北京局已实行最新规定 ,自6月19日零时起 , 市民从北京地区火车站乘车离京 , 将查验7日内核酸检测阴性证明 , 若无证明文件 , 将不予办理乘车 。如果乘客是在6月16日20时之前预订的车票则可办理免费退票 , 此后购买的则会收取相应的手续费 。
今天早上6点20分 , 记者在北京站看到 , 车站入口和售票、退票窗口前都已经张贴了公告 , 告知乘客进站乘车必须提前准备核酸检测阴性证明 。 记者注意到 , 有不少旅客都没有事先准备核酸酸检测阴性证明 , 只能办理退票手续 。
一指禅 戳标题阅读! 警方提醒!看到这样的黑色手袋一定要小心!已多名年轻女性受害!吴尊友:北京疫情已经控制住了国家卫健委发布提醒:生肉别用水龙头直接冲!那…咋洗?北京封城?官方刚刚回应细节记忆惊人!新发地疫情首例确诊患者“西城大爷”立了一功!微信悄悄上线一个新功能!整晚上网友都在做同一个动作!来源:辽沈晚报(lswbwx)综合辽宁卫健委;国家卫健委;人民日报、新京报编辑:赵莹莹
【北京市■最新!辽宁新增1例本土病例!北京+25,河北+2】持续关注
推荐阅读
- 世纪明德与北京市第二十中学"中原研学课程"连获两奖
- 新华网|辽宁查明隐患点2700余处 降低汛期地质灾害风险
- ?央视新闻客户端|北京市怀柔区下冰雹了,快躲!
- 最新趣闻|Redmi 9 体验:2020 年的入门机做成什么样了?
- 北京市商务局调配100吨山东蔬菜,上架家乐福销售
- 最新热文|奔跑吧:李晨没忍住哭了,郑恺未上前安慰,谁注意最先发现的是谁?
- 最新热文|陈道明凭《庆余年》再度爆红:独处,是最好的增值期
- C罗:欧洲金靴榜最新排行 C罗升到第4追莱万 梅西距前5还差3球
- 爆料|原创 外媒爆料出最新金色 iPhone 12 Pro Max渲染图
- 人民日报|最新:全球超1126万例,美国近284万例
