民生北京公布首批45家核酸检测电话预约公立医疗机构
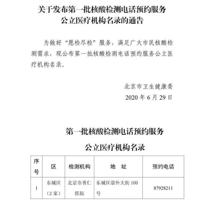
中新网6月29日电 据北京市人民政府新闻办公室官方微信消息 , 为做好“愿检尽检”服务 , 满足广大市民核酸检测需求 , 北京市卫生健康委公布第一批核酸检测电话预约服务公立医疗机构名录 。 具体如下:
文章图片
文章图片
文章图片
文章图片
文章图片
文章图片
【民生北京公布首批45家核酸检测电话预约公立医疗机构】
文章图片
推荐阅读
- 一夜|醉汉坠湖漂一夜 大写的“服”字
- 世界|广昌行:置身世界最大莲池 “白衣仙女”与莲共舞
- CPI|食品供应充足,下阶段北京CPI有望平稳运行
- 古墓|朝阳群众又立功!五名盗掘古墓贼被抓 获刑7个月
- 商标|使用与“望京小腰”近似商标,北京一餐饮公司被判侵权赔偿
- 951|青岛中考落幕 九年级单科最大缺考951人 8月14日将公布成绩
- 责任|39天!北京战“疫”时间线
- 最新趣闻|王源不鸣则已一鸣惊人,11字更博公布喜讯,评论区一片“恭喜”
- 中小|惠普联合北京大学发布《中国创业型中小微企业创新指数》
- 旧片|迪士尼三部旧片重映 《寻梦环游记》在列
