#星越#减配不减价,吉利连续四款车型中招为哪般?

文章图片
【#星越#减配不减价,吉利连续四款车型中招为哪般?】
文章图片

文章图片
事实上 , 自打吉利收购沃尔沃品牌之后 , 借助优越的品牌之光和间接的技术引用 , 让整个吉利集团一直处于自主品牌的领头羊 , 截止到最新的6月份销量报表 , 当月累计110129辆 , 环比增长约1% , 同比增长约21% 。
然而 , 就在这暗流涌动的市场竞争之下 , 说没有压力都是假的 , 而除了推行新车来吸引消费者之外 , 降价甩卖则成了最终的手段 。 俗话说 , 大鱼吃小鱼 , 小鱼吃虾米 , 越是处于最底层的品牌 , 其生存空间就越来越小 。
眼下 , 为了保证品牌战略上的正常运营 , 吉利星越、领克02/03均迎来了全新上市 , 而在基础外观保持不变的前提下 , 三者均在配置调配上出现了共同点“减配” , 最为关键性的定价问题却与老款保持不变 。
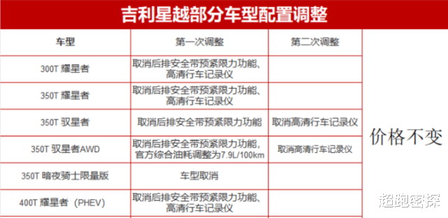
例如7月3日上市的全新吉利星越 , 新车型260T锐星者取代了老款300T探星者 , 取消了48V轻混、座椅加热、后视镜电动折叠 。 300T 耀星者、350T 耀星者升级19英寸轮圈 , 却取消T-BOX远程控制系统 , 300T 耀星者还取消了换挡拨片 。
当然 , 这已经不是星越配置的第一次调整(减配) , 3月5日全系取消后排安全带的预紧限力功能 , 仅次顶配、顶配保留高清行车记录仪功能 。 而到了5月14日 , 次顶配、顶配的高清行车记录仪功能也相继被取消 , 同样的结果就是价格保持不变 。
针对于7月7日全面换新的领克02/03 , 相关媒体经过对比得出的结果 , 其售价保持不变 , 而配置减少了无钥匙进入(改为两门)、被动行人保护、后排脚坑氛围灯、副驾驶安全气囊停用装置、后备厢内衬包围、副驾驶手套箱出风口等 。
如果说这种问题只出现在个别车型之上只是一个偶然 , 但是接二连三的出现这种“减配不减价”的现象就已然说明蓄谋已久 。 而根据查阅到的信息 , 6月初吉利帝豪再度以6.98-9.88万元官方指导价迎来上市 , 但大体保持不变的情怀 , 同样被发现不同车型减配了多项实用配置(曾有人也吐槽吉利嘉际暗自减配) 。
总得来说 , 作为自主品牌的领头羊 , 这种减配不减价的低级错误本就不该发生 , 不仅会引发品牌价值上的受挫 , 而且在存量竞争之下没有任何优势可言 。 但话又说回来 , 吉利敢这么大面积的车型实施这么策略 , 就已经做好了心理准备 。 而从诸多车型就可以看出端倪 , 吉利帝豪其优惠力度已放开至2万多 , 星越的最高让利幅度也到达了3万左右 , 至于领克02/03系列应该毫无悬念也将会进行大酬宾活动 。
事实上 , 这种细节化的营销策略很难让真正的意向者引起注意 , 往往都会挑选哪款车型更合适 , 而忽略了整体性的减配行为 , 尤其是在降低成本来博取大幅度让利的噱头上 , 很难让人经住诱惑 。
那么所有的减配不减价的问题就迎刃而解 , 在保障同样的利润之下 , 只是换了一种营销方式(不得不佩服吉利这位营销天才) , 反而会促进销量上的提升 。 当然 , 这一剂药方的副作用就是品牌声誉的跌落 。
推荐阅读
- 太平洋汽车网|传祺GS4 COUPE对比吉利星越,运动风格的对抗
- 瑶瑶说车讯|国人还要“加价”追捧?网友:拿谁当傻子?,雷克萨斯减配成风
- 林海读车3|颜值为何让林海惊艳?,吉利星越
- 汽车之家|记录着我们曾经的故事,星越用车生活一步一脚印
- 运营商财经汽车|东风本田经销商不断被曝欺诈:强收续保押金、减配置
- 球叔教你买车|百公里加速只要6.8秒,株洲国际赛道试驾吉利星越,不光长得帅
- 湖南汽车网|星越彰显综合“赛道素质”,吉利CMA架构极致性能挑战巡回赛开幕
- 车品|吉利造车偷工减料了?轿跑星越危机何解?,350宗车机系统投诉
- 汽车之家|事后王境泽,星越是真的香,选它不后悔,真香如我
- 汽车之家|论驾驶乐趣还得选星越,众多品牌中脱颖而出
