高等学校|教育部公布2020全国高校名单 全国高等学校共3005所
_原题为 教育部公布2020全国高校名单 全国高等学校共3005所
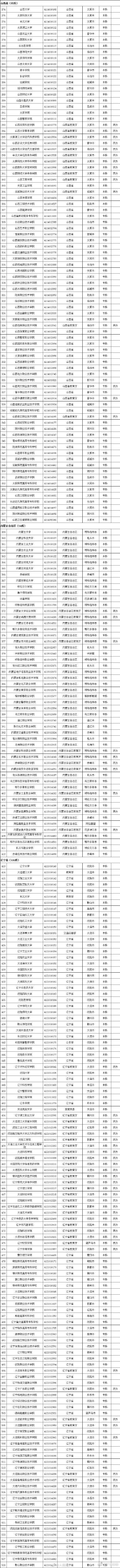
【教育部公布2020全国高校名单 全国高等学校共3005所】高考结束后 , 接下来就是等成绩公布 , 填报志愿学校 。 考生、家长可得要认准正规高校 。 教育部@微言教育 今天发布 , 截至今年6月30日 , 全国高等学校共计3005所 , 其中:普通高等学校2740所 , 含本科院校1258所、高职(专科)院校1482所;成人高等学校265所 。 本名单未包含港澳台地区高等学校 。 详细名单 (via央视新闻、人民网)
【高等学校|教育部公布2020全国高校名单 全国高等学校共3005所】
文章图片
文章图片
文章图片
文章图片
文章图片
文章图片
文章图片
文章图片
文章图片
文章图片
文章图片
文章图片
文章图片
文章图片
声明:转载此文是出于传递更多信息之目的 。 若有来源标注错误或侵犯了您的合法权益 , 请作者持权属证明与本网联系 , 我们将及时更正、删除 , 谢谢 。
[责任编辑: ]
推荐阅读
- 951|青岛中考落幕 九年级单科最大缺考951人 8月14日将公布成绩
- 最新趣闻|王源不鸣则已一鸣惊人,11字更博公布喜讯,评论区一片“恭喜”
- 教育部:中小学生全国性竞赛全面自查,对获奖真实性复核
- emoji|苹果公布最新emoji表情符号 珍珠奶茶也能用符号表达了
- App|全国多地高考查分时间公布,百度App上线官方查分服务
- 东莞新增报告1例境外输入无症状感染者,详情公布!
- 成绩|7月23日18时,上海高考成绩将公布(附查询方式)
- 竞赛|重磅!教育部要求进一步加强面向中小学生的全国性竞赛活动管理工作!
- 合成|安徽高考评卷进入统分合成阶段!周四公布投档线
- 教育部:中小学生全国性竞赛活动全面自查,防止代劳等造假行为
