亏损|猪肉价格上涨背景下 金新农第四季度扣非净利润亏损被深交所问询
_本文原题为 猪肉价格上涨背景下 金新农第四季度扣非净利润亏损被深交所问询
作者:沙拉酱
来源:GPLP犀牛财经(ID:gplpcn)

文章图片
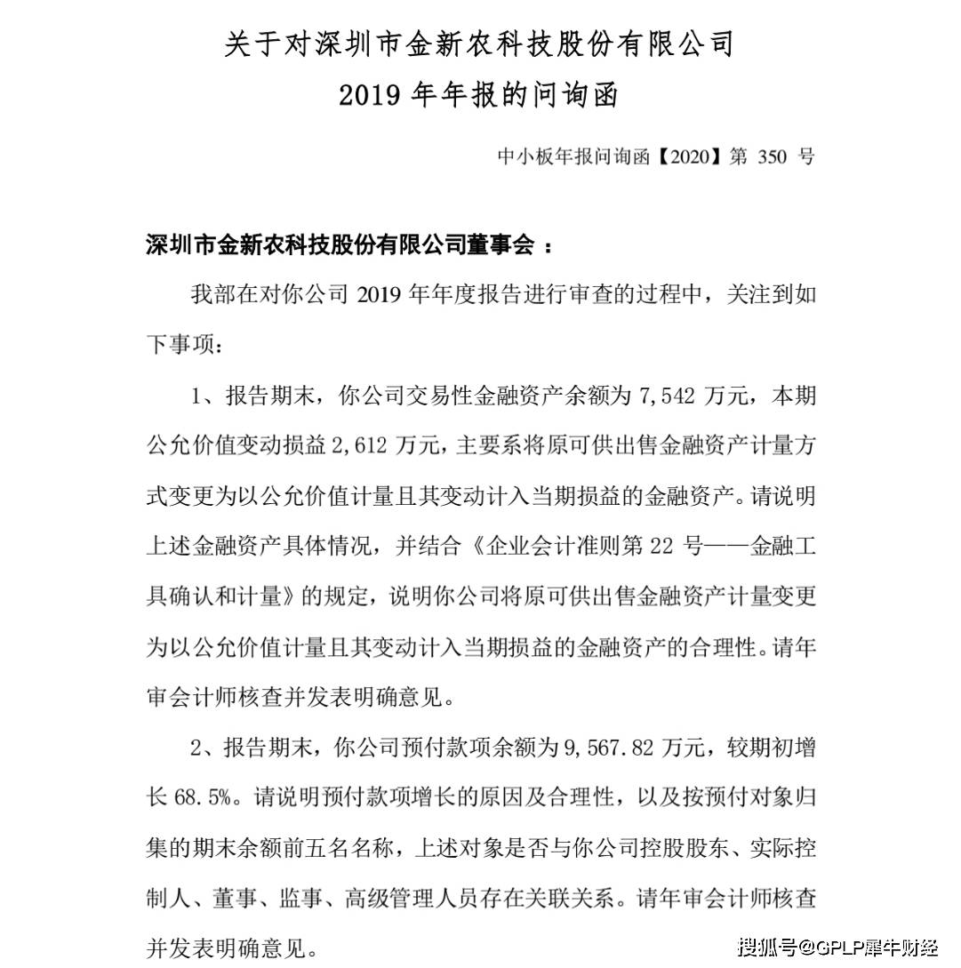
7月6日 , 金新农(002548.SZ)收到了深交所下发的2019年年报问询函 , 要求金新农对其交易性资产余额、预付款项余额、其他应收款余额、第四季度扣非净利润大幅下降等进行具体说明 , 并要求金新农于2020年7月13日前将有关说明材料报送并对外披露 。

文章图片
(来源:金新农公告)
金新农全称深圳市金新农科技股份有限公司 , 主营猪饲料的研发、生产和销售 , 成立于1999年 , 于2011年上市 。
根据金新农发布的2019年年报 , 金新农2019年第四季度扣非后净利润为-678.43万元 , 而第二季度和第三季度分别为2113.18万元、1768.1万元 。 对此 , 深交所要求金新农结合第四季度生猪销售价格变化、利润率变化、“非洲猪瘟”疫情影响变化等 , 说明第四季度扣非后净利润大幅下降的主要原因 。
此外 , 金新农2019年末预付款项余额9567.82万元 , 较2019年初增长68.5% , 对此 , 深交所要求金新农说明预付款项增长的原因及合理性 。
值得注意的是 , 金新农2019年年报显示 , 其股权资产较年初减少88.60% , 对此金新农归因于出售新大牧业股权及收回华润深国信托有限公司-华润信托九派金新农合资金信托计划资金所致等 。

文章图片
(来源:金新农2019年年度报告)
对于2019年的年报所披露出的问题 , 对于金新农来说是“祸”也不为过 , 金新农在2020年的发展中表现得并不好 。
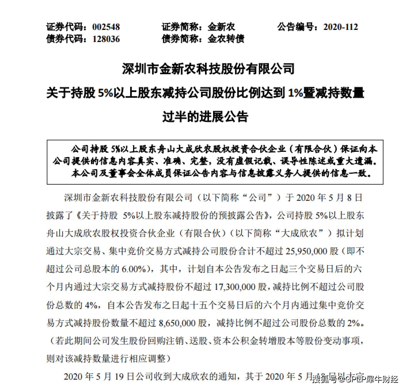
5月8日 , 金新农就曾发布了一则 《关于持股5%以上股东减持股份的预披露公告》 。
在公告中 , 金新农称持有其公司12.56%的股东大成欣农(舟山大成欣农股权投资合伙企业(有限合伙))计划通过大宗交易、集中竞价方式减持金新农股份合计不超过2595万股 , 即不超过金新农总股本的6.00% 。

文章图片
(来源:金新农公告)
相比较之下 , 持股12.56%的股东大成欣农是要减持其一半的股份 , 这一比例的减持相对于一般上市公司股份的减持而言 , 是算大额的减持计划了 。
虽然金新农表示本次减持计划的实施不会导致控制权发生变化 , 不会对其治理结构及持续经营产生影响 。 但是一旦减持计划实施完成 , 对于股份的变动以及经营还是存在着风险的 。
在7月2日 , 金新农也发布了相关公告表示此份减持计划已经达到了减持数量过半的进展 。
【亏损|猪肉价格上涨背景下 金新农第四季度扣非净利润亏损被深交所问询】
文章图片
推荐阅读
- 水产品|场面火爆!刚到货就一抢而空!手掌大梭子蟹、三指宽带鱼,价格嘛…
- 管道|因管道出口增加美国天然气价格上涨2%
- 猪好多网|养猪成本提高,二次育肥仍较为可观,8月3日15公斤仔猪价格
- 城市|6月份哈尔滨新建商品住宅价格同比上涨6.5%
- 马自达第一财季业绩下滑严重,亏损453亿日元
- 大众途锐|Model 3售价确认!国产版价格控制在20万内,本土品牌如何生存?
- 累计亏损|青客3年累计亏损12.42亿元再砸1.3亿美元购公寓资产能否破局?
- 小刘聊汽车|这些SUV的优点还远远不止于此,价格亲民空间越级
- 猪肉|中美签订4万吨猪肉订单,巴西:降价还不行?中:你大可继续涨价
- 黄金价格|央行多次发出警告,这种行为正在“坑害”年轻人,人均负债十万元
