盘点|上海海事大学2020年招生政策详细解读来了!附专业盘点,收藏备用
_原题为 上海海事大学2020年招生政策详细解读来了!附专业盘点 , 收藏备用
文章图片
上海海事大学已于近日公布2020年本科招生章程 , 本文主要解析海大今年的本科招生章程 , 且向各位考生及家长介绍海大近年的招生变动及专业建设情况 。
1. 上海海事大学招生政策
上海海事大学是交通运输部和上海市人民政府共建高校 。
上海海事大学的航海技术、轮机工程、船舶电子电气工程专业对考生的视力、身高等身体状况有一定要求 , 报考时需考虑自身条件进行报考 , 且因为这三个专业毕业生的工作性质特殊 , 考生报考时也应仔细斟酌 。
上海海事大学对于上海同分考生的录取完全按照上海考试院公布的规则 , 即分为6个位序进行录取 。 第1位序:按照语文和数学的总成绩高低进行录取;第2位序按照语文或数学的单科成绩高低进行录取;第3位序:按照外语成绩高低进行录取;第4位序:按照选考科目中单科成绩高低进行录取;第5位序:按照选考科目中次高科成绩高低进行录取;第6位序:按照考生志愿顺序 , 按照各自的志愿分别投档 , 志愿顺序相同的同分同位考生同时投档 。
更多信息请详见《上海海事大学2020年本科招生章程》 。
表 1 上海海事大学本科招生政策
文章图片
文章图片
数据来源:上海海事大学本科招生网
注:1.以上仅包含部分招生信息 , 以上不含特殊类型招生(包括艺术类招生) , 具体详见上海海事大学本科招生网;2.顺序志愿:“顺序优先、成绩排序” , 平行志愿:“分数优先 , 遵循志愿” 。
2. 上海海事大学招生及专业介绍
由图1可以看出上海海事大学2017-2019年综合改革地区普通批次的招生计划数基本稳定 , 且该校在上海地区的招生较多 , 上海普通批次的招生计划约占普通批次总招生计划的39%左右 。 近3年 , 文科招生计划略有下降 , 2019年文科普通批次的招生计划较2017年下降6% 。
图 1 2017-2019年上海海事大学普通批次招生计划
文章图片
数据来源:上海海事大学本科招生网
注:1.新高改地区包括:上海、浙江;2.西藏数据缺失 。
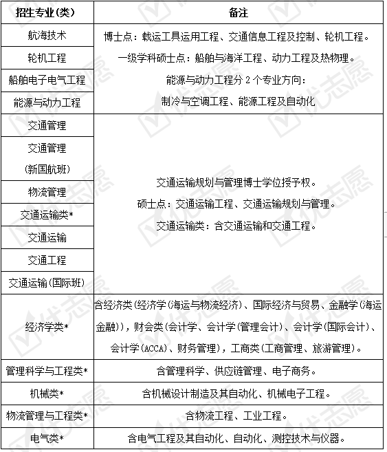
【盘点|上海海事大学2020年招生政策详细解读来了!附专业盘点,收藏备用】表2展示了上海海事大学的10个学院下设的招生专业 , 部分专业通过专业大类招生 。
上海海事大学的经济管理学院除管理科学与工程类招生外 , 其他专业均于经济学类招生 。 其中会计学(国际会计)在上海单列计划 , 其他省市并入经济学类招生 。 学生入学后 , 会计学(国际会计)、会计学(ACCA)单独分班 , 其他学生第二学期根据第一学期的成绩绩点和志愿 , 分流至经济类、财会类、工商类 , 第四学期进一步专业分流 。
物流工程学院的机械电子工程(中荷合作)、电气工程与智能控制(中荷合作)为上海海事大学与荷兰泽兰德大学合作创办的专业 , 这两个专业采用“2.5+1.5”的办学模式 , 即在国内完成前5学期的学业后 , 成绩合格并满足荷方大学的入学要求可申请到荷兰泽兰德大学完成后续学业 。
2020年具体招生专业和招生计划详见上海海事大学本科招生网 , 下表仅供参考 。
表 2 招生专业(类)基本介绍
文章图片
文章图片
数据来源:上海海事大学本科招生网
注:1.*:大类招生;2.更多招生专业及介绍详见院校官方网站 。
表3仅展示了上海海大的部分优势学科 , 其中交通运输规划与管理为国家重点(培育)学科和上海市重点学科 。 法学在第四轮学科评估中的评级为C+ , 且国际法学(海商法)为上海市重点学科 。 考生报考时除自身意愿外 , 可参考学科建设情况进行报考 , 为国家重点学科、省/市级重点学科且学科评估等级较高的学科下属专业可作为报考首选方案 。
表 3 上海海事大学学科建设(部分学科)
文章图片
数据来源:中国学位与研究生教育信息网、中华人民共和国教育部、上海海大官网 。
注:——:官方未公布 。
特别声明:本文为优志愿原创作品 。 未经著作权人授权 , 禁止转载和使用 , 否则将承担法律责任 。
推荐阅读
- 717|这个717你任性了吗?盘点苏宁金融带给你的精彩一夏
- 第23届上海国际电影节发布金爵奖官方入选影片名单
- 嘉定|最新!上海嘉定37所初中名单汇总!民办强于公办!附学费标准!
- 小学|最新!上海这一区58所小学全名单!今年又与同济签约!附学费标准
- 电影节|上海国际电影节:10分钟售票逾10万张
- 2020年|【倒计时2天】2020年全球首个显示行业盛会7月21日上海隆重开启
- 上海|上海市长宁区副区长翁华建一行到访易鑫 双方共话未来新增长
- 成绩|7月23日18时,上海高考成绩将公布(附查询方式)
- 生活会|2020中考作文题出炉!盘点近10年广东中考作文题,快来看看吧
- 测评盘点|部分热门专业报考指南,送给考生和家长
