分数|【高考志愿】别让辛苦考来的分数毁在不会填报志
_原题为 【高考志愿】别让辛苦考来的分数毁在不会填报志
文章图片
俗话说“七分考 , 三分报” 。 2020高考已经结束 , 考生们在放松休息之余也别忘了志愿填报这项至关重要的事情 。 谁都希望自己寒窗苦读12年考来的分数 , 一分也不“浪费”!
选大学时主要考虑哪些指标?志愿填报有哪些误区?高考志愿究竟该怎么填写?官方志愿填报指南快来看看吧 。
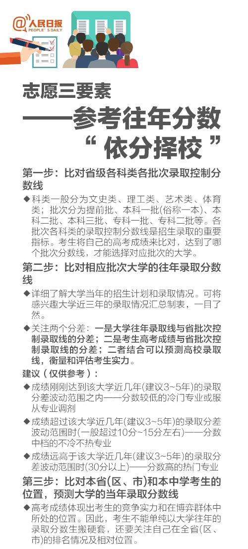
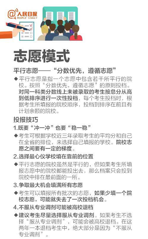
志愿填报注意事项
文章图片
文章图片
文章图片
文章图片
文章图片
文章图片
文章图片
文章图片
志愿填报小建议
文章图片
看完以上官方的志愿填报指南 , 还想给大家看看已经毕业的学长学姐给出的的志愿填报建议 , 如果有感兴趣的不妨看看他们的血泪经验总结出来的教训就当是个前车之鉴吧 。
学姐:考生们在选择专业和未来从事行业的时候 , 没必要过多考虑兴趣 。 你喜欢什么不喜欢什么 , 其实也没那么的重要 。 大家是不是这种说法有点不妥?你们可能想反驳“辛辛苦苦高考完 , 大学怎么不能选择一个自己喜欢的专业继续深造呢?”
但你仔细想想就知道 , 绝大多数高中毕业生 , 对将来所要学的、要做的 , 其实根本就不太了解 。 既然都不了解 , 也就根本谈不上喜欢不喜欢 。 你以为自己喜欢 , 那也可能只是三分钟热度 , 你以为自己不喜欢 , 可能回头又“真香”了 。
要是填报志愿选择专业不看兴趣那应该看什么?我的回答是:看前景 , 看你所选择的专业未来是否具有发展前景 。 “三百六十行 , 行行出状元”这话固然不错 , 但状元又能有几个?绝大多数人最终还是普通人不是吗?
当然 , 如果你已经明显在某方面显示出过人的专长 , 或者你家里在某个行业有资源 , 那么也不要犹豫 , 普通人定律不适合你 。
文章图片
总之 , “喜欢”不重要 , “擅长”才重要 。 很少有人不喜欢自己擅长的东西 , 也很少有人能持续喜欢自己不擅长的东西 。
至于学姐建议的好坏还需考生自己思量 , 高考志愿填报不是一件小事 , 希望各位考生及家长仔细斟酌 , 认真对待 , 做出最好、最适合自己的选择 。
【分数|【高考志愿】别让辛苦考来的分数毁在不会填报志】乘风破浪十二载 , 只为今朝提名时!祝2020各位高考er们都能金榜题名!
推荐阅读
- 三下乡.志愿服务|重邮移通“三下乡”:溯汉字演变,守文化传承
- 高考|如何填报高考志愿?高三教师和高校招办教师支招
- 专业|志愿填报重要依据,高招专业目录近期将与考生见面
- 今年华工要开这5类教改班,有22个班直接招高考生
- 肥喵君|高考查分时间降至,如果显示是0分,多半是这三种情况
- 大学|被名字坑惨了的大学!适合捡漏!性价比超高!志愿填报必备!
- App|全国多地高考查分时间公布,百度App上线官方查分服务
- 语文课|初中生参加高考高出6分?——“神奇”的语文课
- 三下乡.志愿服务|重邮移通“三下乡”:始于稚嫩 终于成长
- 三下乡.志愿服务|重邮移通“三下乡”:“智造新青年,志向新时代”
