试题|权威发布!2020山东高考试题及答案公布
_原题为 权威发布!2020山东高考试题及答案公布
齐鲁网·闪电新闻7月11日讯 7月10日下午5时 , 随着地理考试结束 , 山东2020年高考终于顺利收官!同学们在放松的同时 , 最着急的就是估算一下自己能考多少分 , 这也为填报志愿提供了前提条件 。 山东省招考院刚刚公布了语数外3门统考科目和6门自选科目的试题和答案 。
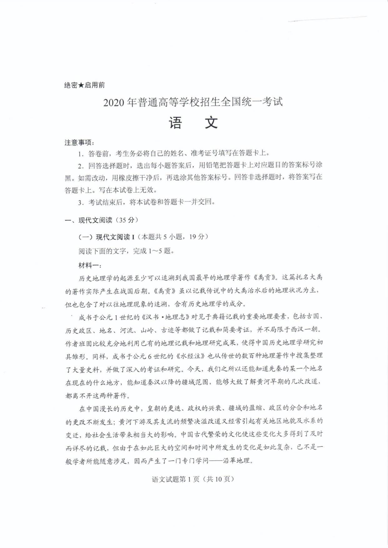
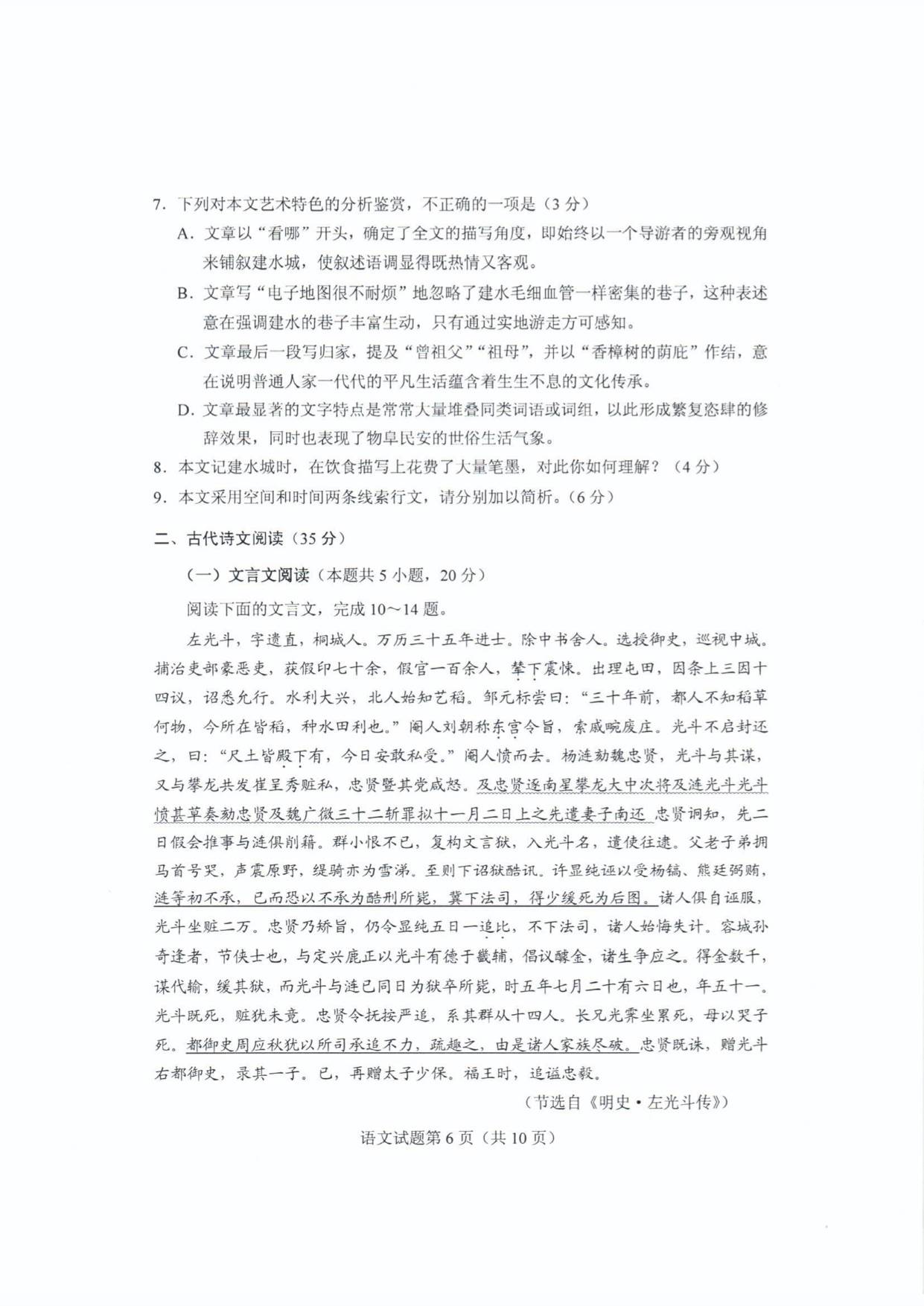
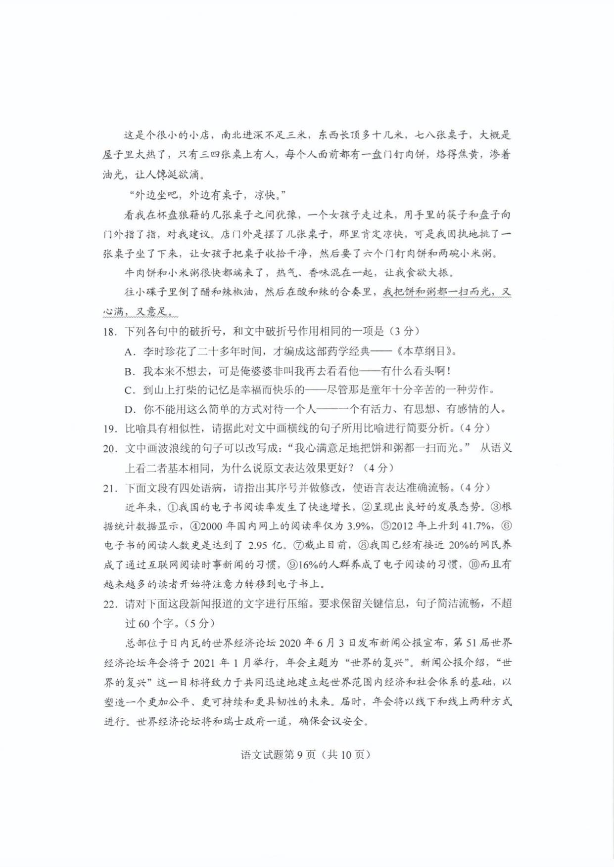
语文试题及答案
文章图片
文章图片
文章图片
文章图片
文章图片
文章图片
文章图片
文章图片
文章图片
文章图片
文章图片
文章图片
数学试题及答案
文章图片
文章图片
文章图片
文章图片
【试题|权威发布!2020山东高考试题及答案公布】
文章图片
文章图片
文章图片
文章图片
文章图片
文章图片
英语试题及答案
文章图片
文章图片
文章图片
文章图片
文章图片
文章图片
文章图片
文章图片
推荐阅读
- 一代|英特尔&Mantisco“集训”万名AI战士,十一代酷睿及Xe显卡发布倒计时
- 报告|支付宝发布2020版《90后攒钱报告》 成都90后攒钱人数全国第五
- 中小|惠普联合北京大学发布《中国创业型中小微企业创新指数》
- 华为|2020年中国顾客满意度指数发布华为海信等上榜
- 山东|权威发布丨行进平稳、稳中有升!山东省属企业2020年上半年经济运行情况发布
- 第23届上海国际电影节发布金爵奖官方入选影片名单
- 成都|成都发布“体育生活地图” 高质量构建“15分钟健身圈”
- 长夜无梦|北京疫情防控新闻发布会,发布人不戴口罩了
- |青莲云正式发布青莲安充-充电桩设备测试平台
- 故宫|故宫室内展厅明日起有序开放
