教育|高清版!2020山东高考试题和答案来了!!快来估分!
_原题为 高清版!2020山东高考试题和答案来了!!快来估分!
7月11日凌晨 , 山东省教育招生考试院解密了山东省2020年夏季高考所有科目试题和答案 , 包括语数英和‘‘6选3’’科目 , 以及外语小语种考试科目 。 详情如下:
文章图片
文章图片
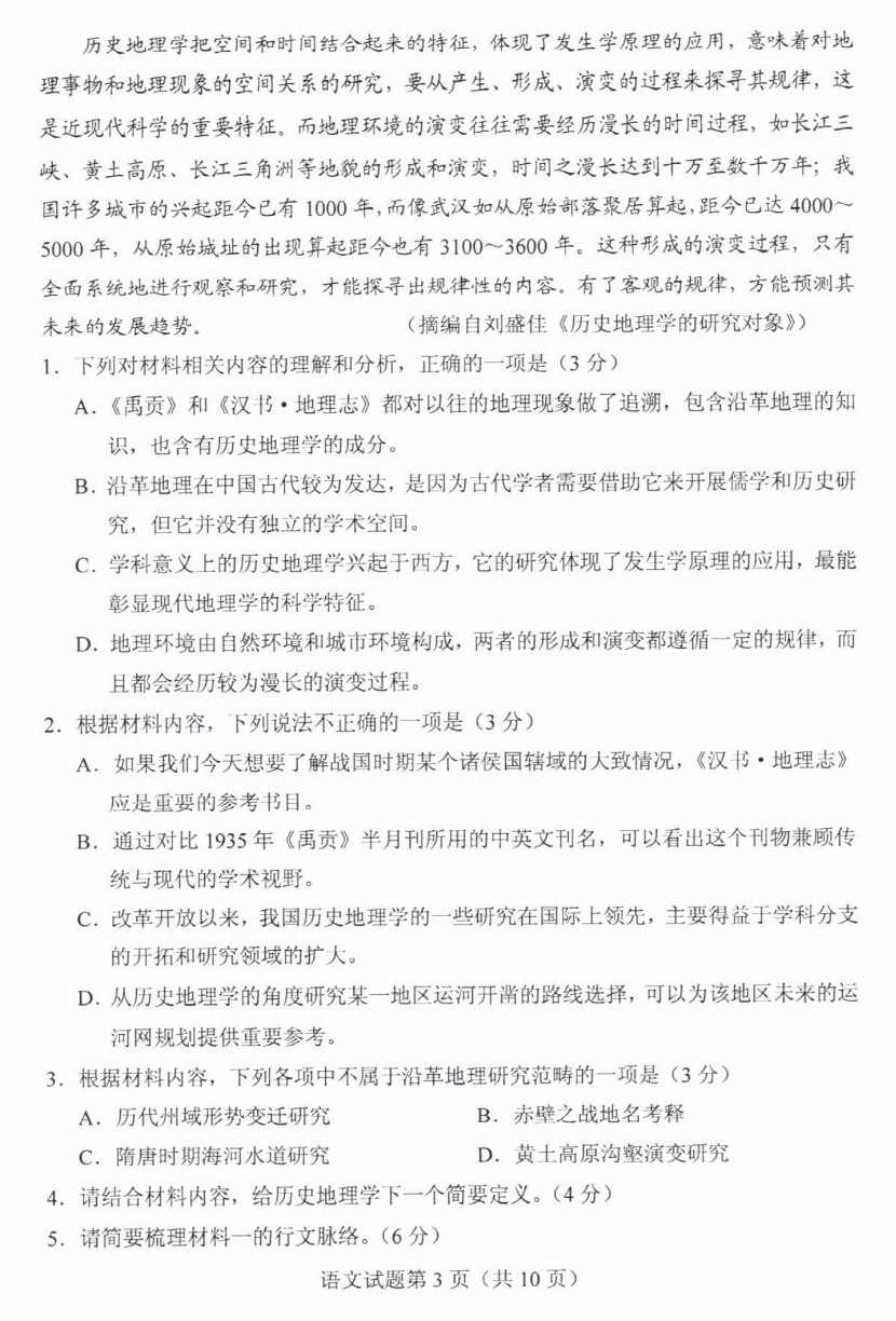
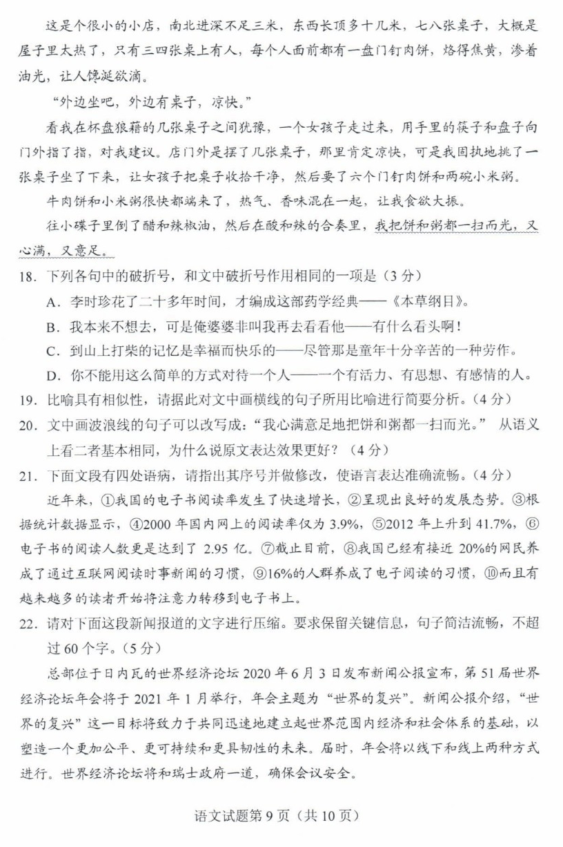
语文
文章图片
文章图片
文章图片
文章图片
文章图片
文章图片
文章图片
文章图片
文章图片
文章图片
文章图片
文章图片
文章图片
文章图片
数学
文章图片
文章图片
文章图片
文章图片
文章图片
文章图片
文章图片
文章图片
文章图片
文章图片
文章图片
文章图片
文章图片
英语
文章图片
文章图片
文章图片
推荐阅读
- 数据|借助极课大数据接入智慧教育 四川九寨沟县开展精准教学
- 报告|支付宝发布2020版《90后攒钱报告》 成都90后攒钱人数全国第五
- 中证网@蚂蚁宣布上市:寻求A+H上市 A股迎来互联网巨头中证网2020-07-20 19:44:060阅
- #格隆汇APP#蚂蚁IPO焦点三问:为何此时?为何是A+H?谁将受益?格隆汇APP2020-07-20 19:43:560阅
- 【新浪科技综合】7月底挂牌上市 理想汽车:不予置评新浪科技综合2020-07-20 19:27:350阅
- 【】音乐养不活音乐人 那短视频呢?2020-07-20 19:26:550阅
- 新浪科技■神州租车:已向港交所申请7月21日上午九时起复牌新浪科技2020-07-20 19:25:400阅
- #新浪科技#独家|井贤栋内部信:上市意味着更大的责任 对蚂蚁人提出三点要求新浪科技2020-07-20 19:25:330阅
- 新浪科技综合■10000亿大消息:支付宝母公司要上市了 两大交易所回应新浪科技综合2020-07-20 19:25:000阅
- 朗目李总监|2020年石家庄房产趋势稳定,房企想涨价太难了!
