考试题|2020山东高考试题+答案来了,快来估分!7月26日公布成绩
_原题为 2020山东高考试题+答案来了 , 快来估分!7月26日公布成绩
7月11日凌晨 , 山东省教育招生考试院解密了山东省2020年夏季高考所有科目试题和答案 , 包括语数英和‘‘6选3’’科目 , 以及外语小语种考试科目 。
7月10日 , 山东省教育招生考试院公布了2020年夏季高考的考试基本情况和考后考生注意事项提醒 。
考试基本情况
全省参加夏季高考考生共有530381人 , 全省共设149个考区、336个考点 , 安排17840个考场、1994个备用隔离考场 , 为255名残疾考生提供了合理便利 , 全省教育系统参与组织考试的工作人员和监考教师6.5万余人 。 考试过程中最大缺考场次考生5212人 , 共查处违纪作弊考生47人(1人携带手机、33人夹带小抄、10人超时答题、1人携带计算器、2人携带手表) 。 共有7名发热考生(青岛3名、淄博1名、烟台1名、泰安1名、菏泽1名) , 启用7个备用隔离考场 , 发热考生均已进行核酸检测并排除新冠肺炎 。 有6名考生因病中止考试就医 。
考后考生注意事项提醒
(一)夏季高考和高中学业水平等级考试成绩将于7月26日下午通过考试院官网和短信推送两种方式公布 。 网上查询可登录http://cx.sdzk.cn/ , 考生接收短信的手机号为高考报名使用的手机号 。
(二)需要进行外语口语考试的考生请按各市招生考试机构的安排参加 。
(三)报名参加强基计划、综合评价招生、春季高考技能考试的考生 , 应按高校规定时间参加测试 。
(四)公安院校、军校、直招士官生招生等有政审体检面试要求 , 请考生及时关注省教育招生考试院网站发布的有关信息 。
(五)个别独立设置的艺术院校的部分专业 , 继续在我省组织现场考试 , 安排在夏季高考结束后两周内进行 。 请考生及时关注学校发布的考试安排信息 , 按规定参加考试 。
(六)填报志愿模拟演练时间为7月14日至17日 。 考生可登录http://wsbm.sdzk.cn/进行操作练习 。 考生在选择高校和专业时 , 务必认真阅读高校2020年招生章程和有关信息 , 详细了解其招生录取的有关规则要求 。
(七)考生要妥善保管自己的身份证号、考生号、短信验证密码等信息 , 不要泄露给他人 。 我院将通过短信推送的方式向考生预留手机号发送推送志愿填报提醒、录取去向等信息 , 建议广大考生提前检查一下报名时填写的手机号码 , 如有停机或者换号的考生 , 请提前到县区招办申请更改相关信息 , 以免接收不到考试院发送的有关信息 。
试题答案出炉!来估下分吧!
文章图片
文章图片
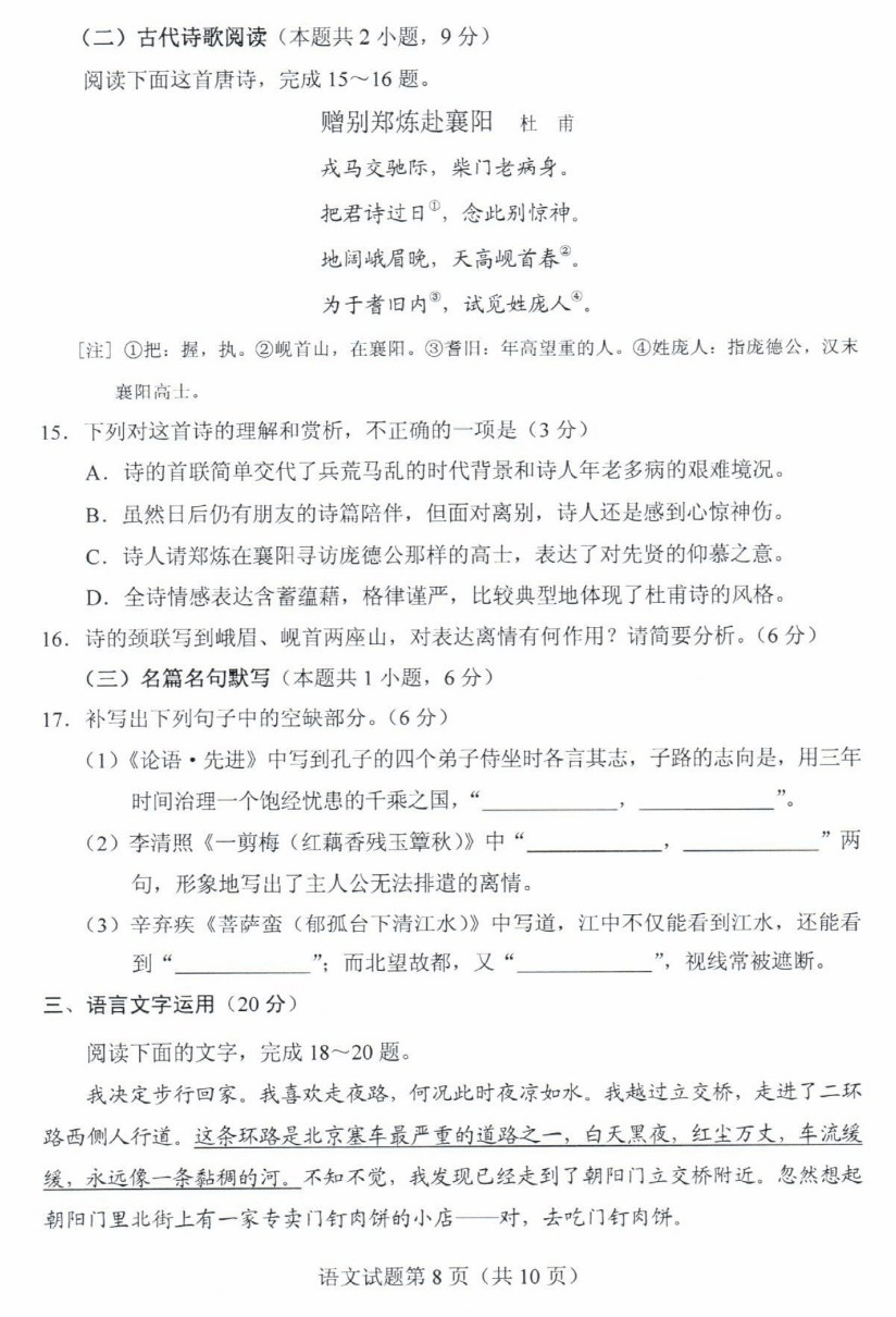
语文
文章图片
文章图片
文章图片
文章图片
文章图片
文章图片
文章图片
文章图片
文章图片
文章图片
文章图片
语文答案
文章图片
文章图片
文章图片
推荐阅读
- 报告|支付宝发布2020版《90后攒钱报告》 成都90后攒钱人数全国第五
- 中证网@蚂蚁宣布上市:寻求A+H上市 A股迎来互联网巨头中证网2020-07-20 19:44:060阅
- #格隆汇APP#蚂蚁IPO焦点三问:为何此时?为何是A+H?谁将受益?格隆汇APP2020-07-20 19:43:560阅
- 【新浪科技综合】7月底挂牌上市 理想汽车:不予置评新浪科技综合2020-07-20 19:27:350阅
- 【】音乐养不活音乐人 那短视频呢?2020-07-20 19:26:550阅
- 新浪科技■神州租车:已向港交所申请7月21日上午九时起复牌新浪科技2020-07-20 19:25:400阅
- #新浪科技#独家|井贤栋内部信:上市意味着更大的责任 对蚂蚁人提出三点要求新浪科技2020-07-20 19:25:330阅
- 新浪科技综合■10000亿大消息:支付宝母公司要上市了 两大交易所回应新浪科技综合2020-07-20 19:25:000阅
- 朗目李总监|2020年石家庄房产趋势稳定,房企想涨价太难了!
- 中华房买卖|2020年,买房还是存钱?内行:对比两点,答案出来了!
