"原"北京西路瞭望|江苏部分地区行政区划调整,怎么看?权威解读来了!

7月初 , 宿迁、常州两市部分县区行政区划调整 , 撤并少数乡镇 。 此前一段时间 , 江苏其他地区也有类似情况 , 调整乡镇、街道范围 , 撤并乡镇设立街道 , 等等 。
这些调整涉及哪些地方、怎么调整 , 调整的标准和依据是什么?“北京西路瞭望”带您透过省市政府官网的窗口 , 看一看近期江苏这方面情况 。
宿迁市
据江苏省政府官网 , 7月2日 , 省政府发文变更宿迁市泗阳县和泗洪县部分行政区划 。 泗阳县撤销众兴镇 , 设立众兴街道;设立城厢街道;撤销八集乡 , 设立来安街道;同意撤销三庄乡 , 设立三庄镇;撤销爱园镇、里仁乡 , 设立新的爱园镇;撤销卢集镇、高渡镇 , 设立新的卢集镇;撤销王集镇、南刘集乡 , 设立新的王集镇;撤销穿城镇、张家圩镇 , 设立新的穿城镇;将原众兴镇的杨集、林苗圃、大兴3个居委会划归临河镇管辖 。
泗洪县撤销双沟镇、四河乡、峰山乡 , 设立新的双沟镇;撤销界集镇、曹庙乡、太平镇 , 设立新的界集镇;撤销半城镇、陈圩乡 , 设立新的半城镇;撤销临淮镇、城头乡 , 设立新的临淮镇 。
行政区划变更后 , 泗阳县辖3个街道、9个镇、1个乡 , 县人民政府驻众兴街道;泗洪县辖3个街道、12个镇、4个乡 。
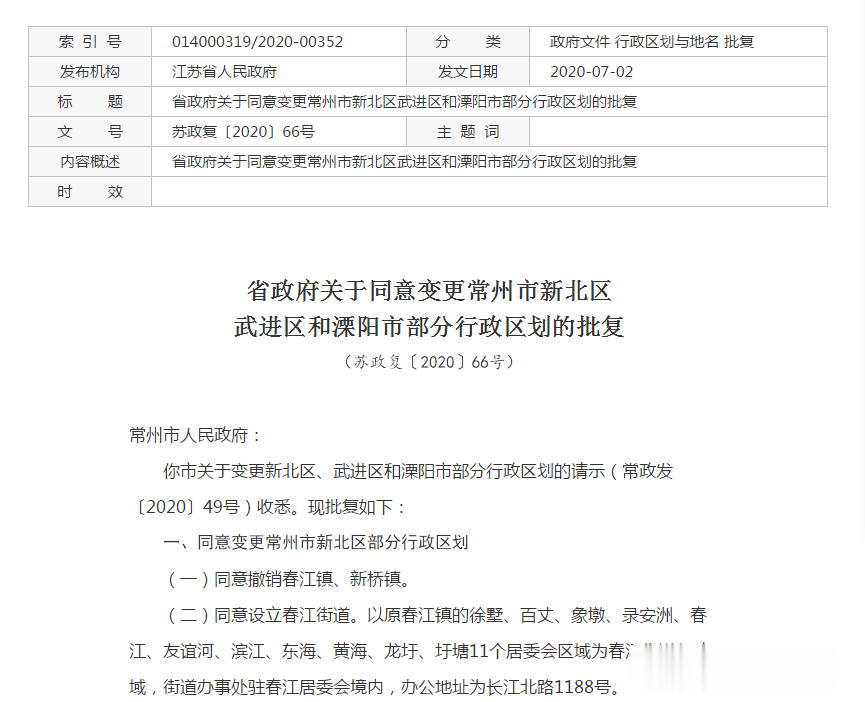
常州市据江苏省政府官网 , 7月2日 , 省政府同意常州市变更新北区、武进区和溧阳市部分行政区划 。 根据省政府批复 , 常州市新北区将撤销春江镇、新桥镇 , 设立春江街道、魏村街道、新桥街道;撤销河海街道、三井街道 , 设立新的三井街道;变更薛家镇人民政府、罗溪镇人民政府与新北区人民政府驻地 。 行政区划变更后 , 新北区辖5个街道、5个镇 , 区人民政府驻新桥街道 , 办公地址为崇信路8号 。 同时 , 武进区雪堰镇人民政府驻地也将由雪西村委会境内迁移至潘家村委会境内 , 办公地址为兴政路158号 。
溧阳市撤销溧城镇 , 设立溧城街道、古县街道 , 变更昆仑街道行政区域:将别桥镇的古渎村委会 , 竹箦镇的濑阳、道人渡、余桥3个村委会 , 南渡镇的淦西、钱家圩2个村委会划归昆仑街道管理 。 行政区划变更后 , 溧阳市辖3个街道、9个镇 , 市人民政府驻溧城街道 。
南通市据南通市政府官网 , 5月12日 , 南通市政府同意变更海安市部分行政区划 , 在不改变行政区域的情况下 , 将中城街道更名为海安街道、南城街道更名为孙庄街道、西城街道更名为胡集街道、北城街道更名为隆政街道 , 并相应调整办事处驻地 。
徐州市据徐州市政府官网4月24日消息显示 , 徐州市政府第46次常务会议审议同意云龙区部分行政区划的调整 , 在新城片区增设汉风街道办事处 , 从大龙湖街道办事处析出张屯、大韩、赵武、蝶梦、昆仑、太行路6个居委会设立汉风街道办事处 , 以昆仑大道以北、大郭庄街道以东、翠屏山街道以南、大庙街道以西的区域为汉风街道的行政区域 。
新设立的汉风街道办事处面积14.8平方公里 , 户籍人口3.68万 , 常住人口5.3万 , 街道办事处驻地为太行路居委会 。 区划调整后 , 大龙湖街道办事处区域面积约38.6平方公里 , 辖14个社区 , 户籍人口6.11万 , 常住人口7.6万 , 街道办事处驻地不变 。
南京市据南京市政府官网 , 南京市政府于3月6日同意雨花台区新设立古雄街道 , 管辖大方、古雄、柿子树、新林4个居委会 , 办事处驻新湖大道16号 。 古雄街道行政区域面积11.29平方公里 , 东至江宁区行政区划边界 , 南至古雄社区和新建社区界沿绿洲机器厂北围墙至梅山街道上怡二村北边界 , 西至宁芜铁路边界 , 北至西善桥街道边界 , 户籍人口3.12万人 , 常住人口约6万人 。
行政区划变更后 , 雨花台区共管辖雨花、赛虹桥、西善桥、铁心桥、板桥、古雄、梅山7个街道 , 行政区域面积132.39平方公里 , 常住人口46.39万人 。
往回看 , 从去年2月开始 , 江苏省内镇江、泰州、扬州、连云港等市部分行政区划已进行调整 。
连云港市据江苏省政府官网 , 去年12月18日 , 省政府批复连云港市 , 关于变更灌云县部分行政区划的请示 , 同意撤销灌云县小伊乡、南岗乡 , 设立灌云县小伊镇、南岗镇 。 行政区划变更后 , 灌云县辖1个街道、12个镇 。 小伊镇行政区域面积84.6平方公里 , 人口6.2万人 , 辖19个村委会;南岗镇行政区域面积140.5平方公里 , 人口11.2万人 , 辖33个村委会 。
扬州市据江苏省政府官网 , 去年11月21日 , 省政府同意将扬州市江都区浦头镇引江新村东野、永兴2个村民小组划入泰州市海陵区行政区域 , 由泰州市海陵区寺巷街道大王居委会管理 。 行政区划变更后 , 扬州市江都区行政区域面积1329.29 平方公里、人口104.40万人 , 浦头镇行政区域面积42.39平方公里、人口4.41万人;泰州市海陵区行政区域面积375.31平方公里、人口58.77万人 , 寺巷街道行政区域面积32.09平方公里、人口4.37万人 。
推荐阅读
- 一夜|醉汉坠湖漂一夜 大写的“服”字
- 世界|广昌行:置身世界最大莲池 “白衣仙女”与莲共舞
- CPI|食品供应充足,下阶段北京CPI有望平稳运行
- 古墓|朝阳群众又立功!五名盗掘古墓贼被抓 获刑7个月
- 商标|使用与“望京小腰”近似商标,北京一餐饮公司被判侵权赔偿
- 责任|39天!北京战“疫”时间线
- 中小|惠普联合北京大学发布《中国创业型中小微企业创新指数》
- 旧片|迪士尼三部旧片重映 《寻梦环游记》在列
- 火花|杨幂沈腾开杠 火花四溅
- 花箭|迪丽热巴花箭封面 绝美惊艳
