滨荣|地产商又现资金饥渴 滨江集团为两子公司19亿元贷款提供担保
作者:璐璐
来源:GPLP犀牛财经(ID:gplpcn)
文章图片
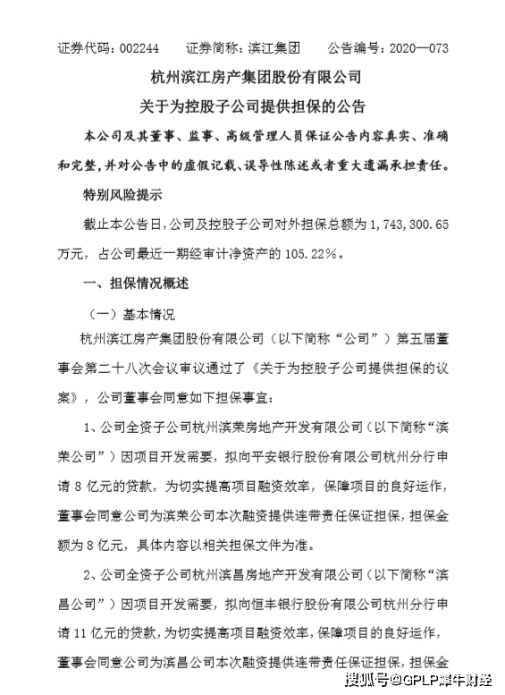
7月15日 , 滨江集团(002244.SZ)发布公告称 , 将为杭州滨荣房地产开发有限公司、杭州滨昌房地产开发有限公司19亿元贷款提供担保 。
【滨荣|地产商又现资金饥渴 滨江集团为两子公司19亿元贷款提供担保】
文章图片
来源:东方财富网
公告显示 , 滨江集团全资子公司杭州滨荣房地产开发有限公司因项目开发需要 , 拟向平安银行杭州分行申请8亿元的贷款 , 为切实提高项目融资效率 , 保障项目的良好运作 , 董事会同意为滨荣公司本次融资提供连带责任保证担保 , 担保金额为8亿元 。
滨江集团全资子公司杭州滨昌房地产开发有限公司因项目开发需要 , 拟向恒丰银行杭州分行申请11亿元的贷款 , 为切实提高项目融资效率 , 保障项目的良好运作 , 董事会同意为滨昌公司本次融资提供连带责任保证担保 , 担保金额为11亿元 。
2020年一季报显示 , 滨江集团增收不增利 。 一季度滨江集团实现营业收入37.81亿元 , 同比增长111.71%;实现净利润2.78亿元 , 同比下降29.21% 。
截至7月16日收盘 , 滨江集团股价报收4.85元/股 , 跌3.77% 。
推荐阅读
- 大同集团|恒指半日跌0.95%报24362.09点 恒隆地产领跌蓝筹
- 第一财经|阿里又增持了 盯上了房地产线上数字化平台易居控股
- 观点地产新媒体|起始楼面价最高达2.52万/平方米,福州95.6亿推17宗地
- 观点地产新媒体|超额配股3750万股,正荣服务稳定价格期间结束
- 房地产|二季度人民币贷款同比增13.2%
- 房地产|坚决防止影子银行死灰复燃
- 房地产|经济日报:坚决防止影子银行死灰复燃
- 股票|ALL GONE,王健林挥别芝加哥,海外所有地产项目完成清仓
- 房地产|央行发布重要通知,80万亿居民储蓄大逆转,储户们好日子到头了?
- OWR海外第一地产|加强封锁第一天酒吧迪厅挤满人,英镑暴涨至9.19!英国疫情反复
