招生|杭州电子科技大学2020年怎么招生的?梳理这些优势专业供志愿参考
_原题为 杭州电子科技大学2020年怎么招生的?梳理这些优势专业供志愿参考
文章图片
杭州电子科技大学已于近日公布2020年本科招生章程 , 本文主要解析杭州电子科技大学今年的本科招生章程 , 且向各位考生及家长介绍杭州电子科技大学近年的招生变动及专业建设情况 。
1. 杭州电子科技大学招生政策
杭州电子科技大学是浙江省人民政府和国防科技工业局共建高校 , 是浙江省首批重点建设高校 。
杭州电子科技大学除在高考综合改革省份不设专业极差外 , 其他省份对进档考生均实行专业极差法 , 相邻专业极差为1分 , 因此非高考改革省份的考生在报考杭州电子科技大学的时候第一志愿和保底志愿需要慎重考虑 。
对于被杭电录取的浙江籍考生 , 超一段线40分及以上的考生在第二学期有机会在全校范围内(除卓越学院和艺术类专业)申请转专业(类) , 但要求考生在入校后无不及格成绩及违纪情况 。
更多招生及录取信息请详见《杭州电子科技大学2020年本科招生章程》 。
表 1 杭州电子科技大学本科招生政策
文章图片
数据来源:杭州电子科技大学本科招生网
注:1.以上仅包含部分招生信息 , 以上不含特殊类型招生(包括艺术类招生) , 具体详见杭州电子科技大学本科招生网;2.平行志愿:“分数优先 , 遵循志愿” 。
2. 杭州电子科技大学招生及专业介绍
由图1可以看出杭州电子科技大学2017-2019年普通批次文、理科招生计划均有减少 , 2019年理科的招生计划较2017年减少了约7% , 文科减少了近4% 。 综合改革地区的招生计划3年间增加了近23% 。
图 1 2017-2019年杭州电子科技大学普通批次招生计划
文章图片
数据来源:杭州电子科技大学本科招生网
注:1.新高改地区包括:上海、浙江;2.西藏数据缺失 。
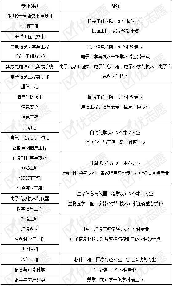
杭州电子科技大学的招生专业涵盖16个学院 , 表2仅展示各学院开设的本科专业及专业建设情况 , 具体的招生专业以杭电本科招生计划为准 。
杭电的卓越学院是为了培养创新型人才而创建的 , 含理工类试验班和经管类试验班 , 该学院是从录取新生中选拔100名成绩优异的学生进入卓越学院学习 。 卓越学院实行的是四年一贯制、专业导师制、采用“1.5+2.5”两段制培养模式 , 第一阶段为基础通识课和学科大类基础课程培养 , 第二阶段学生根据自身需求在全校的理工科或经管类专业中任选专业 。
2020年具体招生专业和招生计划详见杭州电子科技大学本科招生网 , 下表仅供参考 。
表 2 本科专业(类)基本介绍
文章图片
文章图片
文章图片
文章图片
数据来源:杭州电子科技大学本科招生网
注:更多招生专业介绍详见院校官方网站 。
表3仅展示了杭州电子科技大学在第四轮学科评估中获得评级为B-及以上的学科 , 其中工商管理为省一流学科B类 , 其他B+等级学科均为省一流学科A类 。 考生报考时除自身意愿外 , 可参考学科建设情况进行报考 , 为国家级/省/市级一流学科且学科评估等级较高的学科下属专业可作为报考首选方案 。
表 3 杭州电子科技大学学科建设(部分学科)
文章图片
数据来源:杭州电子科技大学本科招生网
【招生|杭州电子科技大学2020年怎么招生的?梳理这些优势专业供志愿参考】特别声明:本文为优志愿原创作品 。 未经著作权人授权 , 禁止转载和使用 , 否则将承担法律责任 。
推荐阅读
- 电子身份证你用过没有?开通两月 4.6万余人次重庆市民使用登记住宿|电子身份证你用过没有?开通两月 4.6万余人次重庆市民使用登记住宿
- 电子商务|?建行“数字人民币钱包”已上线 仅限部分测试地区开通
- 电子商务|贝索斯准接班人退休了剩下的高管中谁能继承大统?
- IT|国产全新高尔夫将亮相北京车展:911同款电子档把
- 主打置顶|北京47部门高频事项均可“一键办”,43类证照能调电子版
- 杭州实名曝光这27人!终身被禁
- 杭州一女子跳水轻生,警民同心合力救援
- 电子地图|高校开学了!这份电子地图请收好,助你上学不迷路!
- “家的味道!”守着厨房14年,杭州“消防麻麻”昨天退休,烧了最后一顿饭
- 电子|[公司]均胜电子:研发投入15.7亿元新增订单253亿元 全球业务企稳回升
