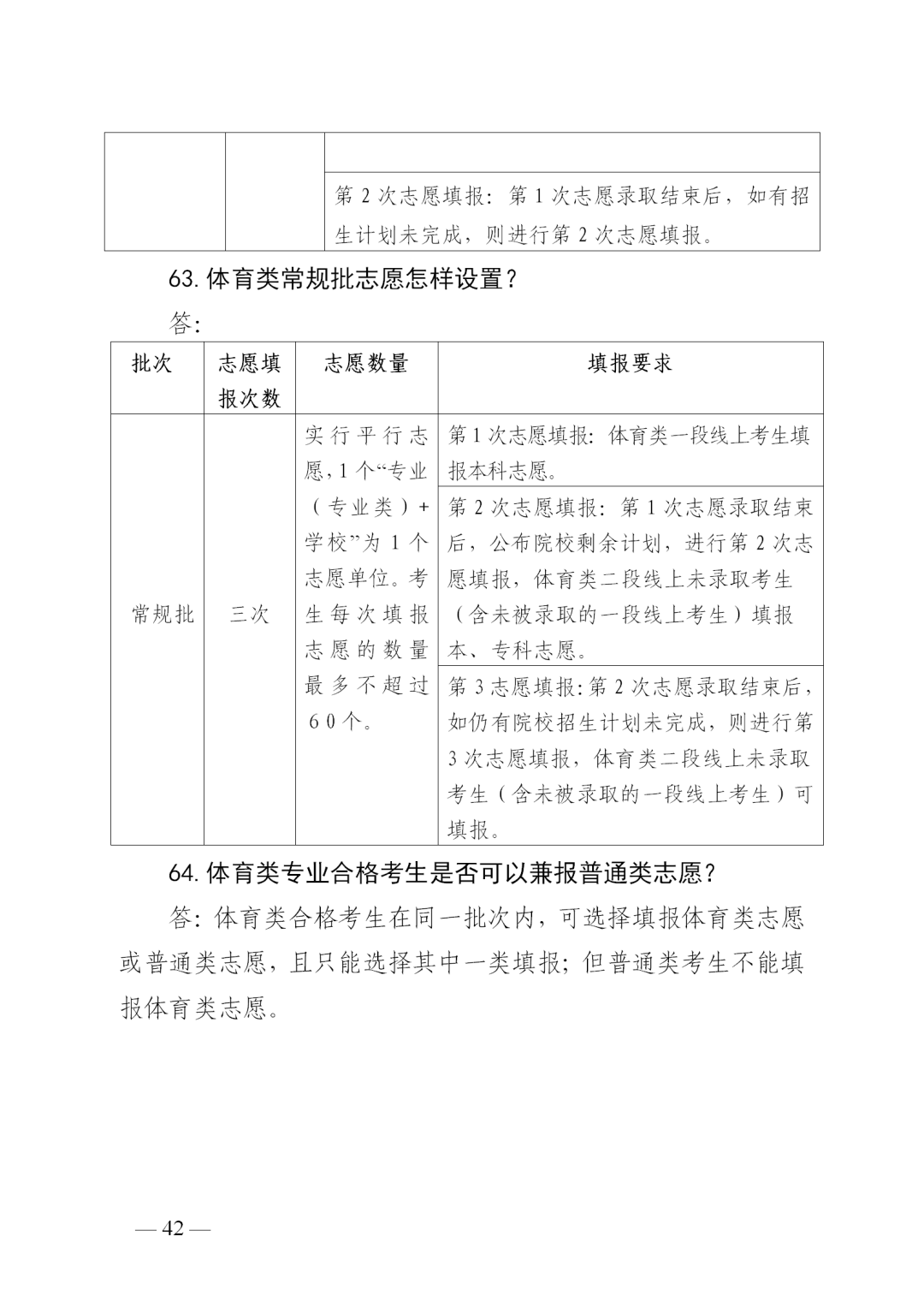
志愿|新高考 | 山东高考志愿填报70问!一定要收藏( 三 )
文章图片
文章图片
文章图片
文章图片
文章图片
文章图片
转载请按以下格式注明来源↓↓↓
山东省教育厅政务新媒体“山东教育发布”(微信号:sdjyfb)
往期精彩回顾
重磅!录取进程表来啦!《山东省2020年普通高等学校招生录取工作意见》发布
高考后考生如何做好心理调适?专家巧解考后10个心结
山东11部门发文 , 事关中小学教育质量!
今日 , 山东学生资助热线电话开通
文章图片
推荐阅读
- |助力城市定向赛 青岛地铁志愿者在行动
- 考生可|希腊高考成绩正式发榜 近八万名考生被高校录取
- 考生|希腊高考成绩正式发榜 近八万名考生被高校录取
- 城阳区|凝聚群众、以文化人 城阳区成立文艺志愿者协会
- 社会|南阳宛锦程教育培训学校成立义工服务队志愿服务社会
- 征集志愿|本科二批昨投出197292份档案 8月31日征集志愿,9月1日录取结束
- 征集|本科二批昨投出 197292份档案录取工作安排:8月31日征集志愿,9月1日录取结束
- 志愿|河南:本科二批首日投档197292份
- 本科|最后一次艺术本科机会!山东发布艺术本科批第三次志愿投档情况
- 高考|教育部:全国成人高考10月24日开考严防冒名顶替
