志愿|@高考生山东2020志愿填报“70问”来啦,很实用!( 八 )
46.什么是“双一流”?我省有哪些高校专业入选“双一流”?
答: 建设世界一流大学和一流学科 , 简称“双一流” 。 这是我国高等教育领域继“211工程”、“985工程”之后的又一国家战略 。 教育部、财政部、国家发展改革委《关于公布世界一流大学和一流学科建设高校及建设学科名单的通知》 , 公布首批双一流建设高校共137所 , 其中一流大学建设高校42所(A类36所 , B类6所) , 一流学科建设高校95所;“双一流”建设学科共450余个 。
在首批公布的“双一流”名单中 , 我省山东大学、中国海洋大学入选世界一流大学建设高校(A类) , 中国石油大学(华东)入选一流学科建设高校 。 山东大学的数学和化学专业 , 中国海洋大学的海洋科学专业和水产专业 , 以及中国石油大学(华东)的石油与天然气工程专业和地质资源与地质工程专业等6个学科入选一流学科建设名单 。
三、夏季高考普通类
47.普通类分几个批次?每个批次有哪些类型的招生?
答:
文章图片
48.普通类的一段线、二段线、特殊类型招生控制线 , 线上考生获得什么志愿填报资格?
答:
文章图片
49.普通类提前批志愿怎样设置?
答:鉴于学校和专业对考生资格的特殊要求 , 提前批安排两次志愿填报 , 均实行以学校为单位的志愿模式 , 不实行平行志愿 。
文章图片
综上 , 提前批的志愿设置与往年模式基本保持不变 , 仍然以院校为志愿填报单位 , 第1次志愿考生只能填报1个院校 , 变化之处主要在于考生在院校内填报的专业志愿也必须满足高校专业的选科要求 , 另外第2次志愿考生可填报4个顺序志愿 , 主要考虑是尽量减少院校调剂 , 满足考生志愿 。
50.普通类特殊类型批志愿怎样设置?
答:
文章图片
51.普通类常规批志愿怎样设置?
答:
文章图片
52.普通类96个专业平行志愿有无先后之分?
答:对考生来说 , 有先后之分 。 专业平行志愿投档依据考生位次、志愿顺序进行 。 计算机对考生所填报的96个志愿依次进行检索 , 先检索第1志愿 , 符合条件就投档 , 不符合条件立即检索第2志愿 , 依此类推 。 一旦检索到符合条件的志愿并投档 , 后续志愿立即同时失效 。 96个志愿中即使有多个符合条件的志愿 , 也只有一次投档机会 , 只投档到排在最前面的那个符合条件的志愿 。 所以对考生来说 , 精心安排志愿次序非常重要 。
四、夏季高考艺术类
53.艺术类分几个批次?每个批次有哪些类型的招生?
答:艺术类分为本科提前批、本科批、专科批三个录取批次 , 录取工作按三个批次依次进行 。
文章图片
54.艺术类本科提前批志愿怎样设置?
答:
文章图片
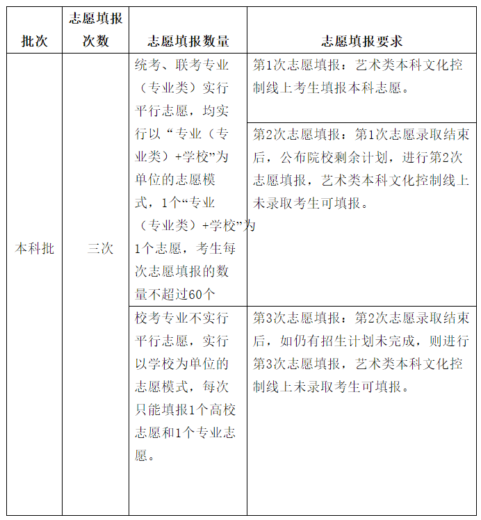
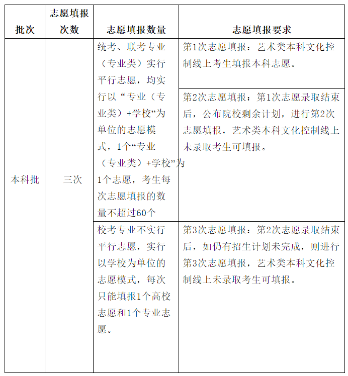
55.艺术类本科批志愿怎样设置?
答:
文章图片
56.艺术类专科批志愿怎样设置?
答:
文章图片
57.艺术类专业考生省统考或校考成绩不合格 , 能转普通类录取吗?
答:我省艺术类考生系统默认兼报普通类 , 因此无论专业成绩或省统考成绩是否合格 , 只要高考成绩达到普通类相应分段线 , 均能转报普通类志愿 。 但在同时录取的批次 , 艺术类、普通类不能兼报 。
58.美术类、文学编导类统考合格考生 , 可以填报哪些院校志愿?
答:既可填报使用艺术类统考成绩的院校相关专业 , 也可以填报其所取得校考合格证的院校相关专业 。
59.非统考类专业考生可以填报哪些院校志愿?
答:非统考类专业考生既可填报取得联考合格证的院校相关专业 , 也可填报取得校考合格证的院校相关专业 , 还可以填报“认可联考相同专业合格证”或“认可其他校考相同专业合格证”的院校相关专业 , 且考生所取得的合格证专业名称必须与所报考的专业名称完全一致(含招考方向的专业 , 是否要求招考方向也完全一致 , 由高校在招生简章详细说明 。 )
推荐阅读
- |助力城市定向赛 青岛地铁志愿者在行动
- 青海西宁暴雨多路段被积水“占领”:公交车司机背考生过马路
- 考生可|希腊高考成绩正式发榜 近八万名考生被高校录取
- 考生|希腊高考成绩正式发榜 近八万名考生被高校录取
- 城阳区|凝聚群众、以文化人 城阳区成立文艺志愿者协会
- 社会|南阳宛锦程教育培训学校成立义工服务队志愿服务社会
- 征集志愿|本科二批昨投出197292份档案 8月31日征集志愿,9月1日录取结束
- 征集|本科二批昨投出 197292份档案录取工作安排:8月31日征集志愿,9月1日录取结束
- 志愿|河南:本科二批首日投档197292份
- 本科|最后一次艺术本科机会!山东发布艺术本科批第三次志愿投档情况
