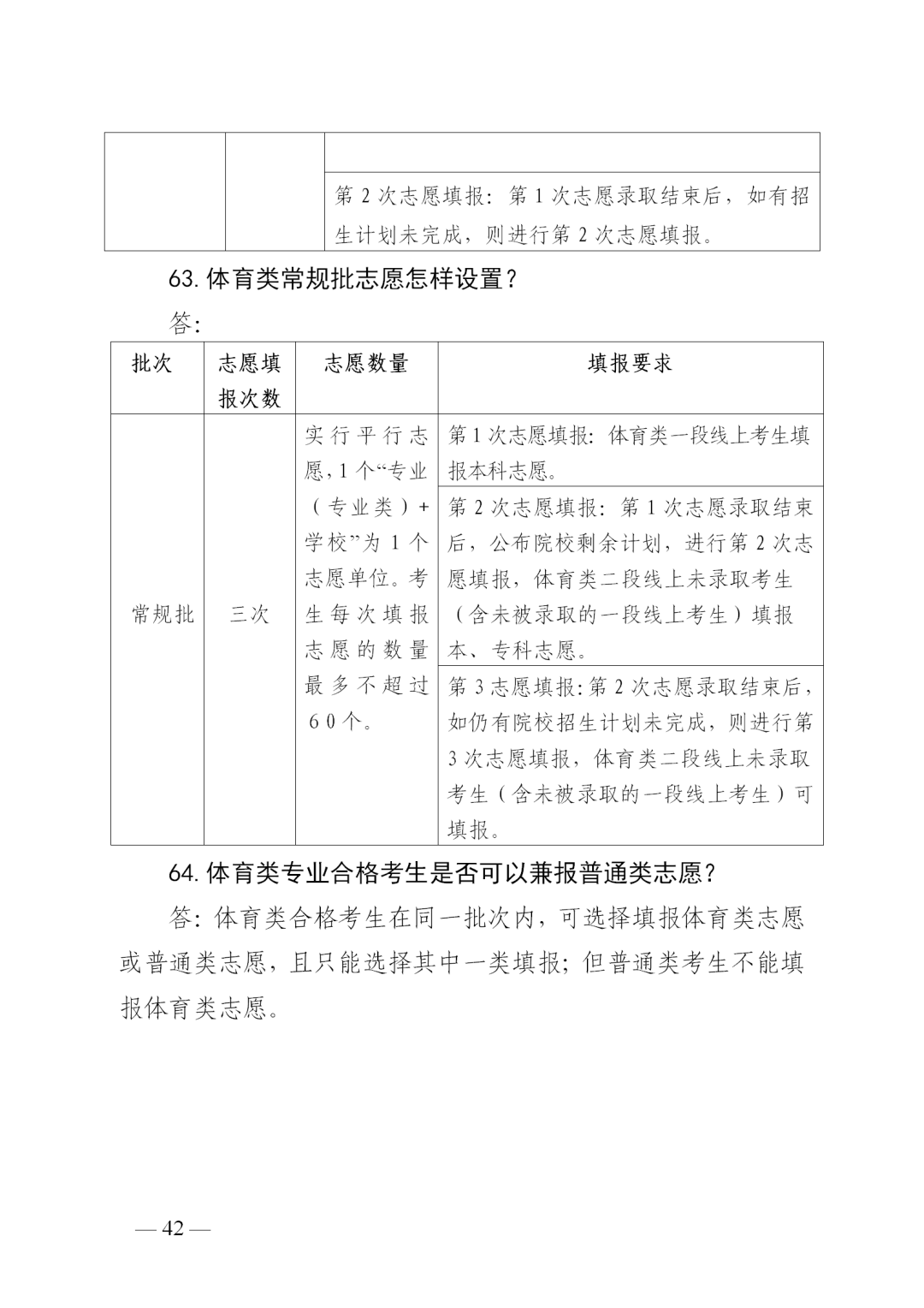
志愿|@高考生 山东2020志愿填报“70问”来啦,很实用!( 三 )
文章图片
文章图片
文章图片
文章图片
来源:山东教育发布
采访人员:张洪波
编辑:李翔睿
▼
更多新闻 , 扫描二维码
关注齐鲁网
文章图片
大家都在看
山东2020夏季高考成绩和分数线明天下午公布 闪电新闻届时全程直播
杭州女子遇害案21天时间线 案件侦破细节曝光
杭州失踪女子被丈夫杀害分尸!警方调取6000小时监控冲洗38车粪水找到关键信息
装沙袋加固堤坝 在安徽防汛的武警大哥哥们有了小帮手
详情!山东新增1例科威特输入无症状感染者 , 核酸检测曾为阴性
推荐阅读
- |助力城市定向赛 青岛地铁志愿者在行动
- 青海西宁暴雨多路段被积水“占领”:公交车司机背考生过马路
- 考生可|希腊高考成绩正式发榜 近八万名考生被高校录取
- 考生|希腊高考成绩正式发榜 近八万名考生被高校录取
- 城阳区|凝聚群众、以文化人 城阳区成立文艺志愿者协会
- 社会|南阳宛锦程教育培训学校成立义工服务队志愿服务社会
- 征集志愿|本科二批昨投出197292份档案 8月31日征集志愿,9月1日录取结束
- 征集|本科二批昨投出 197292份档案录取工作安排:8月31日征集志愿,9月1日录取结束
- 志愿|河南:本科二批首日投档197292份
- 本科|最后一次艺术本科机会!山东发布艺术本科批第三次志愿投档情况
