成绩|山东高考成绩今日发布!成绩查询看这里!( 三 )
文章图片
文章图片
文章图片
文章图片
文章图片
文章图片
文章图片
文章图片
文章图片
文章图片
文章图片
文章图片
文章图片
文章图片
文章图片
文章图片
文章图片
文章图片
文章图片
文章图片
转发提醒!
教育部发布高考招录5大陷阱
2020年高考已于7月10日结束 , 后续考生查分、填报志愿和高校录取等工作即将展开 。 以往这个时段 , 也是各类涉高考招生诈骗的高发期 。 “花钱进名校”“内部有指标”“提前发奖学金”等各式骗法经常上演 。 近年来 , 随着技术发展 , 不法分子诈骗手段不断翻新 , 一些招生诈骗甚至披上信息化的外衣 。 教育、公安部门提醒广大考生和家长 , 切实提高警惕 , 增强防范意识 , 提防招录“陷阱” , 谨防受骗上当 。
文章图片
文章图片
文章图片
文章图片
文章图片
最后 ,
希望每位考生在看到成绩的那刻
都开心成表情包
预祝大家
金榜题名!!!
文章图片
喜欢就星标我吧
来源 | 大众日报
编辑 | 朱柄翮 曹超男
审核 | 刘冠伟
投稿 | sdgonganweixin@126.com
RECOMMEND
精彩链接
文章图片
文章图片
推荐阅读
- 山东省|山东省人社厅最新批复,青岛这些人可以评职称!
- 声音|代表山东征战《中国好声音》“低音炮”小伙回青献艺
- 山东|探索青年学生助力乡村振兴新模式,2020年“清华学子山东行”圆满收官
- 人点|山东一张账单火了!仨人点3份黄瓜3份花生米喝了117瓶青岛纯生
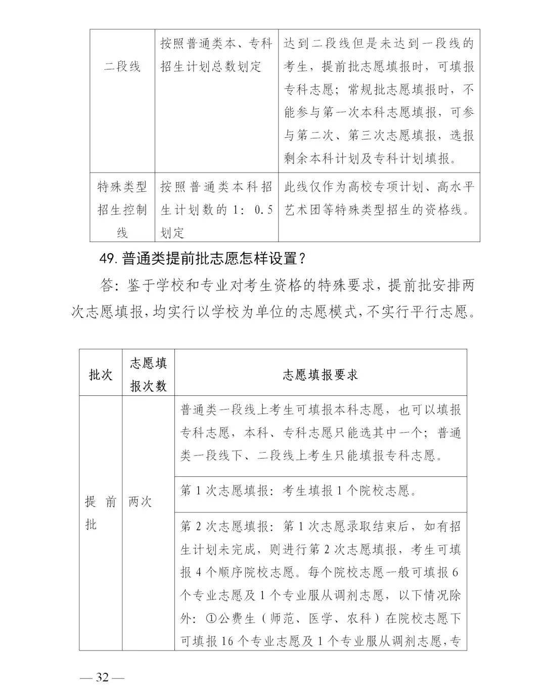
- 考生可|希腊高考成绩正式发榜 近八万名考生被高校录取
- 考生|希腊高考成绩正式发榜 近八万名考生被高校录取
- 山东蒙阴一公职人员因发表不当言论被免职
- 带货|山东消费年直播带货 596.7万人疯狂打CALL崂山白花蛇草水
- 评职称|山东省人社厅:青岛这些人可以评职称啦
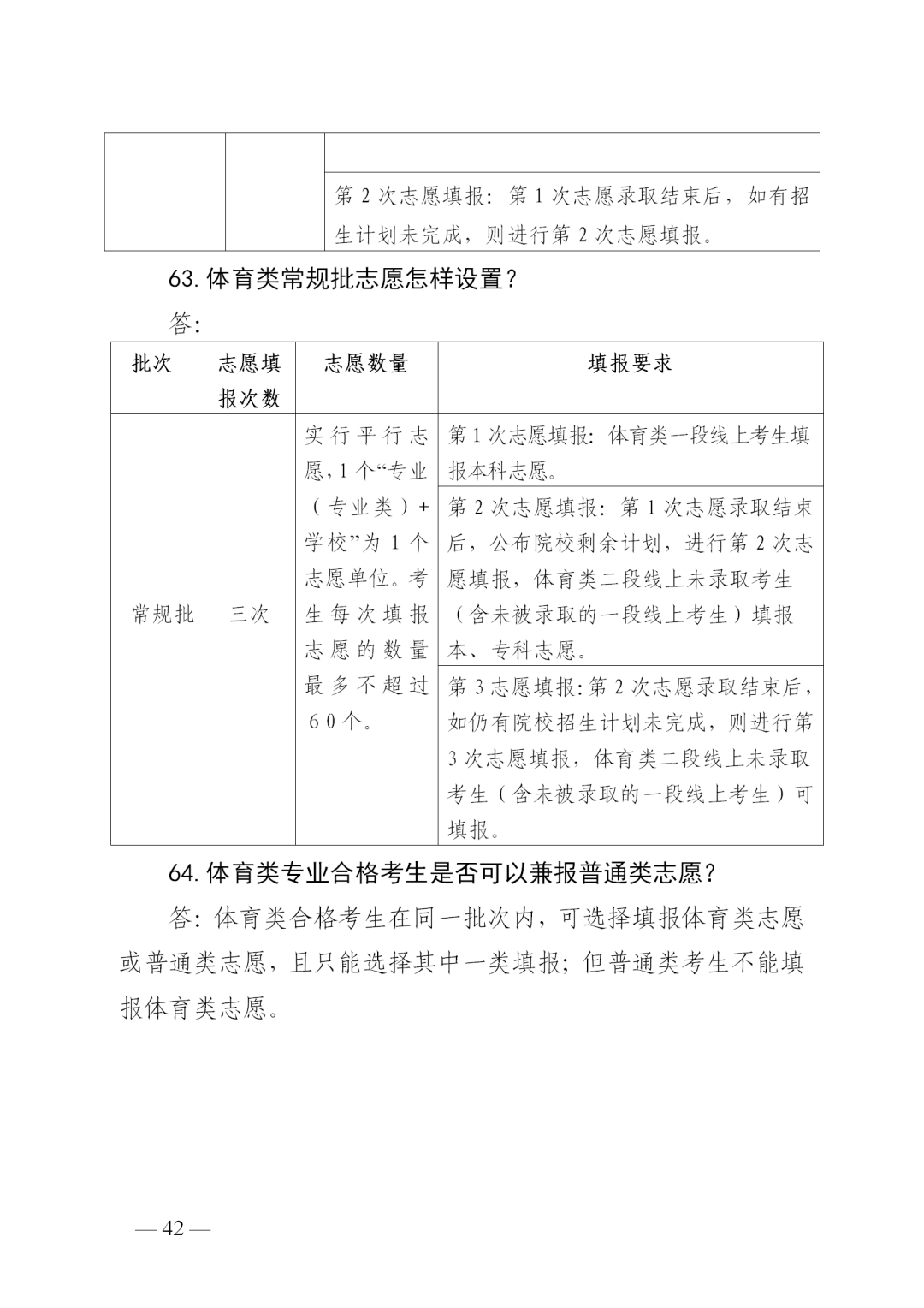
- 广电|共建共享共赢,山东16城市广电成立新媒体联盟
