成绩|转扩!山东高考成绩今日发布!成绩查询、志愿填报看这里!( 二 )
文章图片
文章图片
文章图片
文章图片
文章图片
文章图片
文章图片
文章图片
文章图片
文章图片
文章图片
文章图片
最后 ,
希望每位考生在看到成绩的那刻
都开心成表情包
预祝大家
金榜题名!!!
文章图片
推荐阅读
- 山东省|山东省人社厅最新批复,青岛这些人可以评职称!
- 声音|代表山东征战《中国好声音》“低音炮”小伙回青献艺
- 山东|探索青年学生助力乡村振兴新模式,2020年“清华学子山东行”圆满收官
- 人点|山东一张账单火了!仨人点3份黄瓜3份花生米喝了117瓶青岛纯生
- 考生可|希腊高考成绩正式发榜 近八万名考生被高校录取
- 考生|希腊高考成绩正式发榜 近八万名考生被高校录取
- 山东蒙阴一公职人员因发表不当言论被免职
- 带货|山东消费年直播带货 596.7万人疯狂打CALL崂山白花蛇草水
- 评职称|山东省人社厅:青岛这些人可以评职称啦
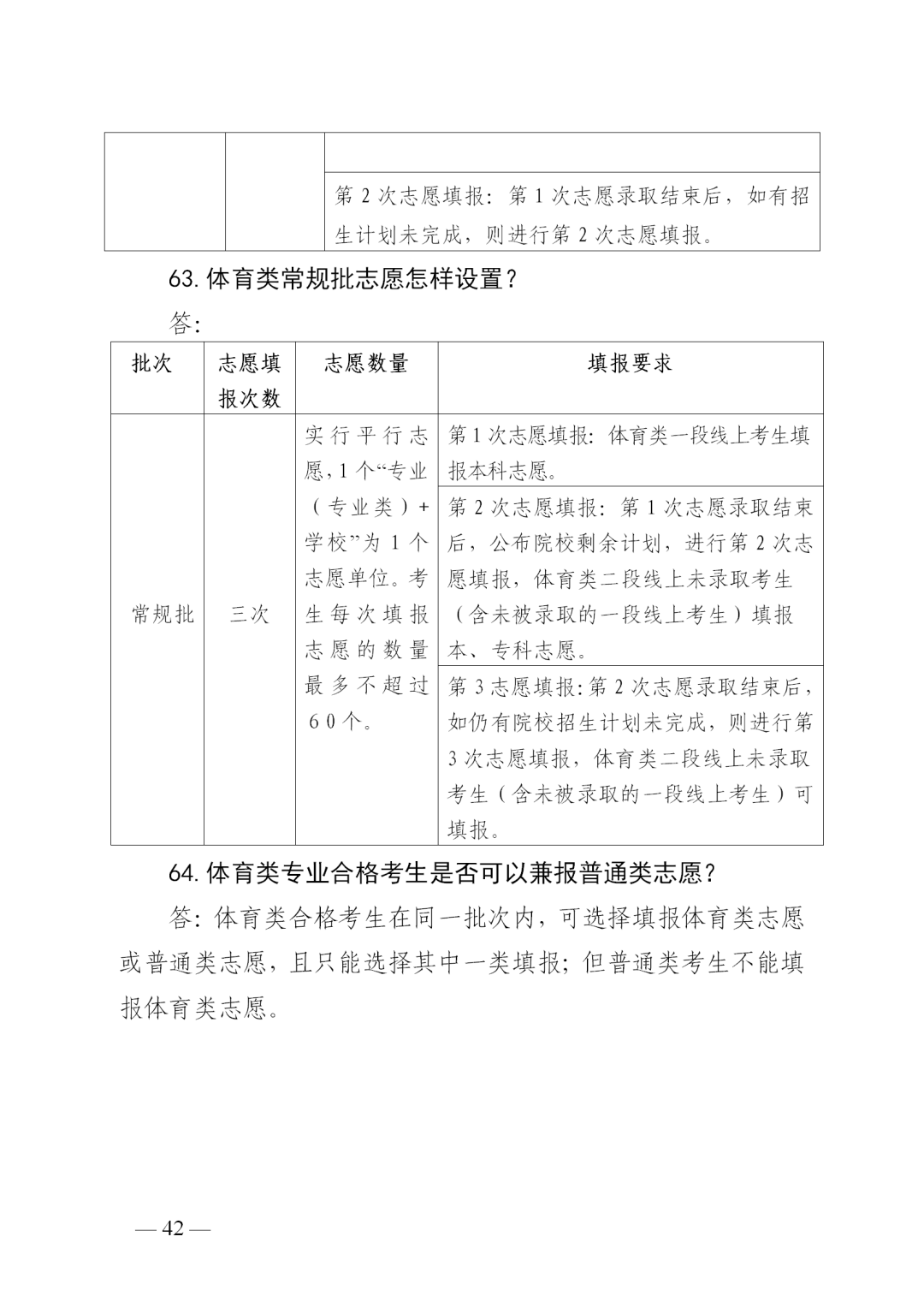
- 广电|共建共享共赢,山东16城市广电成立新媒体联盟
