基因合成|NMN在股市意外翻红,所谓的“长寿药”再受争议( 二 )

本文图片
基因港在京东平台上售卖的一款NMN9000(含量9000mg)产品 , 目前已有超4万人下单 , 好评率达96% 。
基因港创始人王骏在此前采访中表示 , 凭借在酶制剂产业上积累的技术专利优势 , 基因港率先推出绿色安全的酶法生产工艺 , 相比发酵法和化学合成法 , 所产原料经瑞士SGS检测 , 纯度高达99.9% , 因此成为哈佛医学院实验室的原料供应商 。 “安全性上 , 艾沐茵原料通过了FDA-GRAS认证 , 这寓意着产品本身可以做到100%安全与100%有效 。 这也是我们产品顾客认可度高的重要原因 , 回购率达80%以上 。 ”
由此看来 , 相比于被炒作的概念 , NMN成品市场已然非常成熟 。 数据显示 , 目前仅京东平台 , 基因港艾沐茵产品单日销售额就可达50万元 。 而近几年NMN成为在线热词 , 不仅因为其“长寿药”的共识逐渐被大众知晓和接受 , 也与科学研究对其的特别关注不无关系 。
“火热”背后
学术研究上 , NMN/NAD+的抗衰老、DNA修复等重要功效及机理已被反复证实 , 在模型动物试验上也取得很好的效果 , 只是尚未大规模临床应用于人类身上 。 但也由此激发科学界的研究热情 。
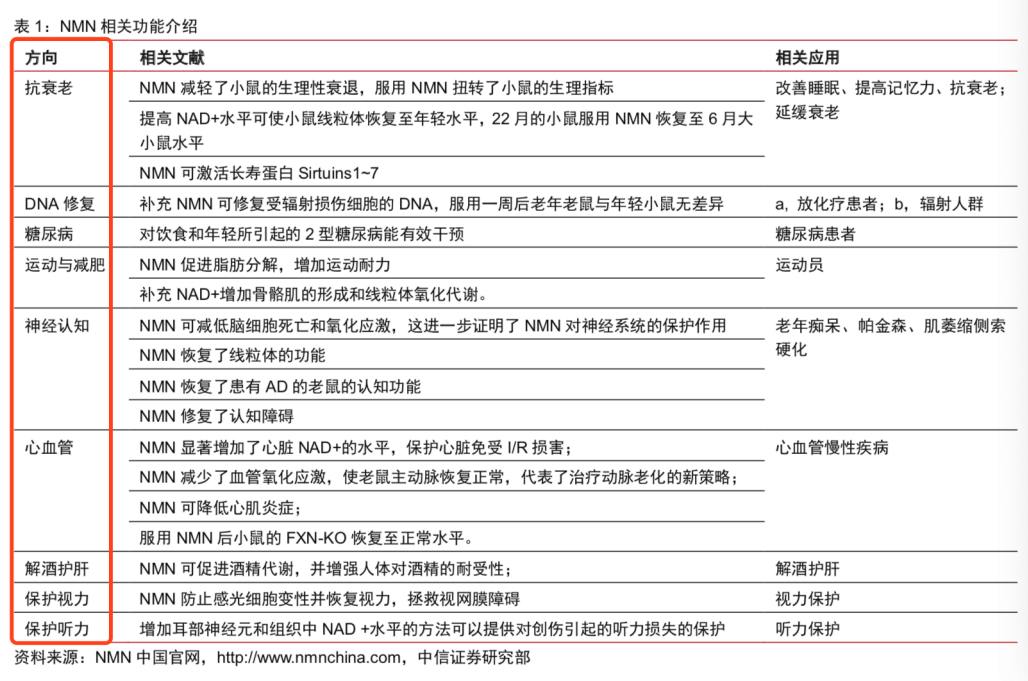
根据NMN中国官网 , 目前除抗衰老、DNA修复外 , NMN研究还涉及糖尿病、肥胖、血管老化、心脏损伤、心脏衰竭、脑出血、急性肾衰竭等 , 多方面验证补充NMN的医疗和保健潜力 。 就在今年3月 , 来自上海科技大学的研究团队也公布了其最新成果:研究发现 , NAD+补充配合免疫疗法成功清除了所有实验小鼠体内的肿瘤 。 这暗示着NAD+补充配合免疫治疗或许将成为癌症治疗策略上的一大突破 。

本文图片
无独有偶 , 由于全球新型冠状病毒感染人数仍在持续增加 , 疫苗尚在研发 , 所以任何可能的有效治疗方式都会引发人们关注 。 早在新冠肺炎暴发前期 , 科学界就提出NAD+是维持长寿蛋白、修复DNA和维持免疫体系正常功能的关键 , 并认为“外源性补充NAD+将成为一种可行且有效的新冠肺炎(COVD-19)治疗和预防手段” 。
直到今年4月 , 哈佛大学医学博士Robert Huizenga联合美国非营利性医院西达塞纳医学中心(Cedars-Sinai Medical Center)发表了一篇病例报告 , 表明NMN鸡尾酒疗法能明显改善新冠肺炎患者体内出现的细胞因子风暴 , 并呼吁科学界尽快正视并重视NMN作为新冠肺炎治疗方案的潜力 。 一时间 , NMN关注度再创新高 。
【基因合成|NMN在股市意外翻红,所谓的“长寿药”再受争议】但需要强调的是 , NMN能否帮助人类抗衰老 , 目前全球的临床试验进展较为缓慢 , 依然缺乏可靠的人体试验证据 , 更多体现在口碑效应 。 尽管如此 , 并不妨碍人们对NMN的期待 。 这也可以从今年618京东销售数据中得以窥见 , NMN类产品在健康保健领域中销量第一 , NMN品牌销售翻涨75倍 。 其中基因港作为NMN成品市场的龙头企业 , 再次稳居销量冠军 。

本文图片
京东618战报营养保健领域销售前十名中 , NMN企业占有四席之位 , 分别为第一、第二、第六、第七名 。
面对急剧增加的市场需求 , 王骏在7月15日参加的一次电话会上透露 , 基因港自2018年在浙江宁波余姚投建了全球最大的NMN生产基地 , 该工厂总投资20亿 , 占地40余亩 。 “一期产能在100~300吨之间 , 覆盖人群超80万 , 二期在1000吨以上 , 后期还将扩大产能至万吨级别 。 ”王骏表示 。
推荐阅读
- 体育夜刊|命中率也不输库里,强大的三分球基因!库里弟弟本赛季命中139球
- 蝙蝠|新冠病毒源头指向蝙蝠,刺突蛋白成因复杂,不排除由人工重组合成
- |讲述英雄故事传承红色基因——泰山区关工委举办青少年演讲比赛
- 十方玩游戏TB|老mc看完笑了,我的世界:如何合成豪华图腾?玩家拿出七张合成表
- 中国新闻网|新疆兵团国企历时12年研发 布病新型基因标记疫苗获批
- 我的世界|我的世界:如何合成豪华图腾?玩家拿出七张合成表,老mc看完笑了
- 电竞小肥仔|龙之谷2:自己合成装备有元素加成?大佬亲自测试真的很良心!
- 基因|人类或许不属于地球?人类基因近八成处于加密状态,解锁后会怎样
- tes战队|RNG爆冷零封TES,小虎碾压\水手\组合成国产最强中单,G2直接整活
- 中国科研人员构建油菜基因转录数据库
