行业|2020年中国手机配件行业市场竞争格局分析 三大细分市场竞争激烈
_原题为 2020年中国手机配件行业市场竞争格局分析 三大细分市场竞争激烈
1、四大产业集群交相辉映
随着实现商用 , 数码产品迭代 , 行业不断发展 , 在一定程度上也带动了行业的发展 。
从地域分布上看 , 中国手机配件行业主要分为了四个产业集群:京津冀产业集群、长三角产业集群、珠三角产业集群和川渝产业集群 。
【行业|2020年中国手机配件行业市场竞争格局分析 三大细分市场竞争激烈】其中 , 珠三角产业集群是目前我国手机配件行业最大的产业集群所在 , 许多手机配件知名品牌均来自于该产业集群 。 近年来 , 福建省也开始投身建设手机配件产业集群 , 2018年 , 总投资达5亿元的仙游手机配件产业园项目 , 在仙游县枫亭镇秀峰村五里岭片区开工兴建 , 计划重点从深圳、广州、东莞等地引进带动相关项目的资金、技术和人才等 , 致力打造我国东南区域最大的手机配件等电子器件加工贸易市场 。
文章图片
2、小微企业数量较多
从企业类型来看 , 目前我国手机配件行业小微企业众多 , 其主要通过较低的技术水平和产品质量来实现较小的生产成本 , 从而实现较低的产品价格 , 通过大量销售此类廉价产品来获取利润 。 其主要竞争方式为价格竞争 , 薄利多销 。 其主要的销售渠道为线下小商贩、便利店或是淘宝、京东等电商渠道 。
近年来 , 随着手机配件行业的发展 , 我国有一部分手机配件企业抓住机遇 , 打响了自己的品牌 。 目前在手机配件行业较为知名的品牌有“品胜”、“飞毛腿”、“绿联”、“Baseus(倍思)”、“TORRAS(图拉斯)”、“DIVI(第一卫)”等等 。
其主要竞争方式是在自由品牌的基础上发展各自品牌的特色 , 通过对手机配件在外观设计和实用功能上的创新吸引消费者 , 实现盈利 。 这些品牌企业中也不乏许多知名的智能手机厂商如“华为”、“小米”等 , 这些厂商拥有一定的消费者基础和较高的品牌知名度 , 因此在手机配件行业也具有较大的竞争优势 。
文章图片
3、细分市场竞争激烈
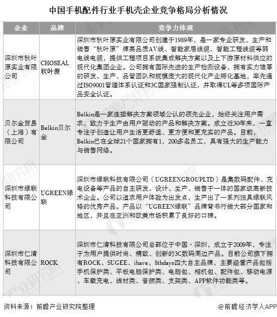
手机配件行业细分市场较多 , 其中近年来较为火热的细分产品市场为手机壳市场、数据线市场和移动电源市场 。
其中手机壳市场的代表性品牌有“Baseus”、“Bostar”等;数据线市场的代表性品牌有“UGREEN绿联”、“Belkin贝尔金”等;移动电源市场的代表性品牌有“小米MI”、“品能PINENG”、“Romoss罗马仕”等 。 这类行业的进入壁垒较小 , 市场竞争较为激烈 。
文章图片
文章图片
文章图片
以上数据来源及分析请参考于前瞻产业研究院《中国手机配件行业发展前景预测与投资战略规划分析报告》 , 同时前瞻产业研究院提供产业大数据、产业规划、产业申报、产业园区规划、产业招商引资等解决方案 。
推荐阅读
- 征收|2020城乡居民基本医疗保险征收工作 9月1日正式开始
- 山东|探索青年学生助力乡村振兴新模式,2020年“清华学子山东行”圆满收官
- 【净网2020】打击治理跨境赌博|【净网2020】打击治理跨境赌博,保护群众财产安全
- 圆满结束|关注2020高招 本科一批录取圆满结束 共计录取82120人
- 飘逸|《创造营2020》颜值前十名你认可么姜贞羽飘逸,郑乃馨呆萌
- 标准地图|2020年标准地图发布, 一点都不能错!
- 7%|国际评级机构上调今年中国经济增长预期 预计明年将增7%
- 2020|青岛银行公布2020年中期业绩: 资产总额超4405亿元 持续稳健增长
- 2020|扩散周知!自然资源部:2020年标准地图发布
- 消息资讯|安庆皖江中等专业学校2020级新生军训汇报表演展成果
