双非|“双非”大学排名出炉!这些院校公布21考研自命题大纲!
_原题为 “双非”大学排名出炉!这些院校公布21考研自命题大纲!
近年来 , 考研报考人数逐年增加 , 2020考研全国总报考人数突破300万 , 创下341万的新高 , 相比2019年增幅17.59% 。
985/211大学是很多考研人追求的目标 , 这些大学报考人数基本超过一万人 , 已然是竞争的红海 。 所以小伙伴们在考研择校问题上一定要慎重 , 不要只追求985/211高校 。 近年来 , 很多双非高校发展进步也很快 , 大家可以考虑一下 。 下面就一起来看下“双非”大学排名前100名 。
“双非”大学排名前100名
文章图片
(图片数据来源于艾瑞深校友会网)
近期有一些学校公布部分2021硕士研究生招生的信息 , 有些学校发布初试自命题考试大纲公告 , 还有的发布了最新的招生预告 , 我们一起来看看都有哪些学校吧!
【双非|“双非”大学排名出炉!这些院校公布21考研自命题大纲!】1.首都经济大学
文章图片
首都经济大学已公布2021年硕士研究生招生考试初试自命题科目大纲 。
2.中国人民警察大学
文章图片
中国人民警察大学已公布2021年硕士研究生招生工作预通知 , 通知里面包含2021年硕士研究生初试考试科目、参考书目以及考试大纲 。
3.兰州大学资源环境学院
文章图片
兰州大学资源环境学院已公布2021年硕士研究生招生考试参考书目 。
4.哈尔滨工业大学航天学院
文章图片
哈尔滨工业大学航天学院已公布2021年硕士研究生招生科目简介 。
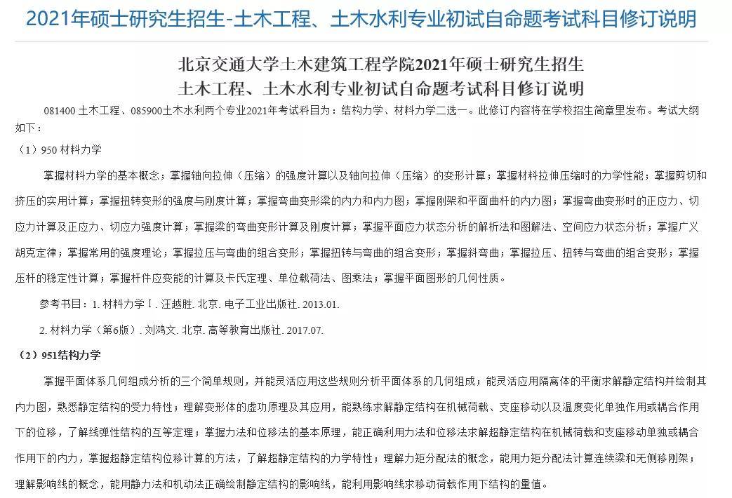
5.北京交通大学土木建筑工程学院
文章图片
北京交通大学土木建筑工程学院近期公布了土木工程、土木水利专业初试自命题考试科目修订说明 。
本文来源:网络
版权作者所有 , 如有侵权请联系删除
推荐阅读
- 综艺节目|艺人新媒体指数综艺排名,四位明星能进前十,这节目居功至伟!
- 特朗普|皮尤:14国民众给自己国家抗疫打分 美国排名垫底
- 齐齐哈尔|每月只能洗3次澡?齐齐哈尔大学:通知已撤
- 皮尤|皮尤:14国民众给自己国家抗疫打分 美国排名垫底
- 刘云浩|刘云浩出任清华大学全球创新学院院长并主持学院开学典礼
- 开学5天超500人感染,美国大学教授却被“封口”…
- 警告!|全国首例“微信解封”入罪案:涉三千多个诈骗账号 两大学生获刑
- 皮尤:14国民众给自己国家抗疫打分 美国排名垫底
- 食堂|1毛一份的米饭! 南京这所大学食堂,光盘有“奖”
- 强在哪里?我国综合性能最强海洋科考船“中山大学”号下水
