发现自己|女子去银行办业务,发现自己贷了1200万款,女子:我本人不知情
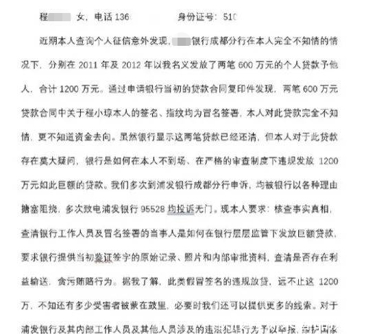
四川市民程女士最近发帖曝光了一件事情,程女士表示前不久自己去银行办业务,之后在银行打印了自己的征信报告,无意间发现了自己在某银行成都分行有两笔贷款,合计贷款金额1200万元。这一下吓坏了程女士,程女士表示自己做梦都没有敢想过这么多的钱。征信报告上显示的是1200万已经还清了,但是陈女士觉得有些异常,因为自己从来没有向银行申请过贷款。
文章图片
之后,程女士多次向这家银行申诉,但是该银行却不愿意向陈女士提供审批原件。程女士又申请检查合同原件,要做一个笔迹鉴定,但是该银行还是以各种理由搪塞程女士,不断的拖延时间。
文章图片
现在,程女士不得不向四川有关部门提交材料,投诉该涉事银行。程女士表示,希望能够查清到底是谁来冒用自己的身份贷款,又是谁来假冒签字的。而作为一个银行,这么大的一笔贷款,不是本人来申请银行审批又是如何通过的?程女士也希望银行能够配合,查出冒名贷款人,以及银行方面的经办人,还自己一个公道。
文章图片
【 发现自己|女子去银行办业务,发现自己贷了1200万款,女子:我本人不知情】事情一再发酵后,媒体和网友高度重视这件事。银行方面也作出了回应,表示会立即展开调查。经过调查,成都分行在2011年和2012年,分别向程女士贷款,其身份证、户口本、质押存单等等都是齐全的,最后一笔贷款在2013年结清。贷款最后进入了某电熔冶炼公司,而程女士是该公司的股东之一。银行表示陈女士一定知道,但是陈女士却说自己不知情。对于这件事,大家怎么看?
推荐阅读
- 常州男子因情感纠纷砖头砸死女子|常州男子因情感纠纷砖头砸死女子 女子被砸死原因曝光场面血腥!兰陵银河湾电脑城杀人案始末
- 江苏建湖一面包车内发现一具女性尸体 警方通报:嫌疑人已喝农药自杀死亡
- 北京日报客户端|两女子遇害,安徽涡阳警方悬赏金额增至30万缉凶
- 特朗普|皮尤:14国民众给自己国家抗疫打分 美国排名垫底
- 仙剑奇侠传|《仙剑奇侠传三》我救得了天下人,却独独不能救自己和亲朋知己
- 林志颖|当明星都嫌来钱慢?林志颖研究自己,张庭夫妇卖面膜
- 杀人案|常州男子因情感纠纷用砖头砸死女子,监控画面令人愤怒!
- 赵丽颖 |黄晓明离开中餐厅,赵丽颖成为新店长,分析利弊她有自己的优势
- 林述巍|林述巍突然会省钱,其实有一半是在为自己考虑,另一半则出于理解
- 新鲜事儿|孙俪吐槽自己胖了,邓超回应:你脸上一直有肉,发言太没求生欲
