政策|初试最高可加15分!考研加分政策大盘点!你满足条件吗?
_原题为 初试最高可加15分!考研加分政策大盘点!你满足条件吗?
相信大家都知道
高考有加分政策
但是你不知道的是
原来考研也有加分政策??
21考研人数或将突破400万 , 多一分或许能筛掉不少人 , 符合条件的同学在努力的基础上多加几分 , 说不定会成为决定性的因素 , 一定要关注下 。
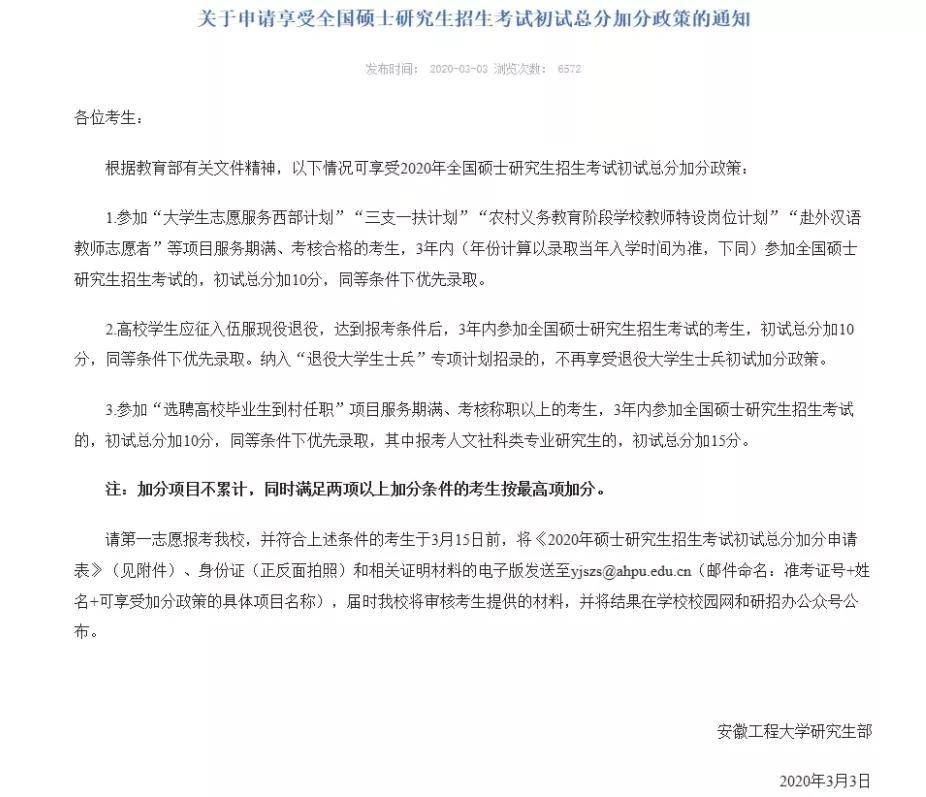
文章图片
志愿项目服务
志愿项目服务加分政策包括“大学生志愿服务西部计划”、“三支一扶计划”、“农村义务教育阶段学校教师特设岗位计划”、“赴外汉语教师志愿者”、“高等院校应届毕业生应征入伍服义务兵”、“大学生村官”等 。
1、大学生志愿服务西部计划
条件:在中西部(河北、山西、内蒙古、吉林、黑龙江、安徽、江西、河南、湖北、湖南、广西、海南、重庆、四川、贵州、云南、西藏、陕西、甘肃、青海、宁夏、新疆和新疆生产建设兵团等22省区)基层(村镇)服务1-3年 , 西部急需的农、林、水、医、师、金融、法学类专业高校毕业生优先 。
加分政策:参加“大学生志愿服务西部计划”项目服务期满、考核合格的考生 , 3年内参加全国硕士研究生招生考试的 , 初试总分加10分 , 同等条件下优先录取 。
2、三支一扶计划
条件:高校毕业生到乡镇开展支教、支农、支医和扶贫工作 , 时间一般为2到3年 。
加分政策:参加“三支一扶计划”项目服务期满、考核合格的考生 , 3年内参加全国硕士研究生招生考试的 , 初试总分加10分 , 同等条件下优先录取 。
3、农村义务教育阶段学校教师特设岗位计划
条件:农村义务教育阶段学校教师特设岗位计划 , 简称“特岗计划” , 国家公开招聘高校毕业生到中西部教师资源缺乏的县乡任教 , 为期3年 。
加分政策:参加“特岗计划”项目服务期满、考核合格的考生 , 3年内参加全国硕士研究生招生考试的 , 初试总分加10分 , 同等条件下优先录取 。
4、赴外汉语教师志愿者
条件:具体要求可以到国家汉办官网查询,对志愿报考汉硕的同学来说 , 是很不错的途径 。
加分政策:本科毕业生到海外志愿服务2年以上 , 服务期满考核合格的 , 服务期满后3年内报考硕士研究生 , 初试总分加10分 , 同等条件下优先录取 。
5、高等院校应届毕业生应征入伍服义务兵
条件:高校学生应征入伍服义务兵役退役后的考生 。
加分政策1:高校学生应征入伍服义务兵役退役 , 达到报考条件后 , 3年内参加全国硕士研究生招生考试的考生 , 初试总分加10分 , 同等条件下优先录取 。
加分政策2:在部队荣立二等功以上 , 符合全国硕士研究生招生考试报考条件的 , 可申请免试(初试)攻读硕士研究生 。
6、大学生村官
条件:选聘高校毕业生到村任职 , 项目服务期满、考核称职以上的考生 。
加分政策:参加“选聘高校毕业生到村任职”项目服务期满、考核称职以上的考生 , 3年内参加全国硕士研究生招生考试的 , 初试总分加10分 。
文章图片
【政策|初试最高可加15分!考研加分政策大盘点!你满足条件吗?】特别注意:其中报考人文社科类专业研究生的 , 初试总分加15分哦 。
专项计划
专项计划主要包括:强军计划、援藏计划和少数民族骨干计划 。
1、强军计划
条件:“强军计划”招生数量由教育部和总政治部商定 , “强军计划”不占用统考名额 。 “强军计划”的招生名额一般由解放军政治部分配到各单位 , 拿到单位的分配名额即有资格报考 。
加分政策:相较于普通考研招生来说 , “强军计划”会相应的降低分数线 , 因此也被称为考研捷径之一 。
31所“强军计划”院校名单
文章图片
2、援藏计划
条件:原则上招收获得国家承认的本科毕业学历、在藏工作2年(含)以上、年龄在40岁(含)以下的在职干部 。 被录取的考生均为定向培养硕士研究生 , 入学时签定定向培养合同 , 毕业后回西藏工作 。
加分政策:考生由西藏自治区党委组织部会同区内有关部门按报考/录取3∶1比例推荐 。 入学考试方式为单独考试 , 单独录取 , 单考名额由教育部专项追加 。
研究生考试援藏计划院校名单
文章图片
3、少数民族骨干计划
条件:西部12省(区、市)、海南省、新疆生产建设兵团;河北、辽宁、吉林、黑龙江、福建、湖北、湖南(含张家界市享受西部政策的一县两区)等7个省的民族自治地方和边境县(市) 。 上述地区汉族考生应在国务院公布的民族自治地方工作3年以上 , 且报名时仍在民族自治地方工作 。
推荐阅读
- 微信|七夕专属!微信红包额度上调,最高可发520元
- 烧纸|青岛人注意!9月1日起,这件事将被禁止,最高罚5万!
- 疫情期间回国机票经济舱最高炒至18万元 京沪成立专案组
- 最高检|最高检:对性侵未成年人犯罪要加大监督立案力度
- 澳大利亚战略政策研究所:臭名昭著的“牵线木偶”!
- 起底澳大利亚战略政策研究所:臭名昭著的“牵线木偶”!
- Apple|FB批评苹果的应用商店政策被迫在iOS上推出移除游戏功能的Gaming应用
- 收好|@所有人:读懂税费优惠政策,这个专题要收好
- 国务资政昂|说好的民主呢?缅甸最高领袖违反禁令被民众告了,缅甸警方不受理
- 搜索|200823 昨晚《这就是街舞》热点搜索数据“张艺兴”提及率最高
