北京再取消34项证明,将清理企业上市过程中的证明( 二 )
采访人员注意到 , 此次取消的15项社会团体基金会民非企业单位设定的证明 , 涉及实习律师、北京市户籍家庭经济困难的孤寡或残疾人、贫困家庭先心病患儿、家庭贫困儿童、经济困难患者、大病患者、家庭经济困难学生等群体办事 , 证明取消后 , 将采取社会组织主动核查、社会组织告知政策条件+办事群众做出承诺(即告知承诺)、办事群众提交其他证件凭证等方式替代办理 , 更加高效、便捷地服务办事企业群众 。
北京市政府审改办相关负责人介绍 , 该办会同市民政局对注册登记的市级社会团体、基金会、民办非企业单位等社会组织设定的群众办事过程中需提交的证明进行了全面清理 , 对名称中包含“证明”字样但属于证件、凭证、专业文件的予以去除 , 对实质上属于证明的进行逐项研究、合并同类、整理规范 , 确定出市级社会组织设定证明共15项 , 包括社会团体设定的证明2项 , 基金会设定的证明12项 , 民办非企业设定的证明1项 。 北京市政府审改办会同市民政局对这15项证明逐一研究 , 反复论证 , 最终予以全部取消 。
截至目前 , 北京市已在2016年以来开启的“减证便民”行动中累计取消证明311项 。 北京市政府审改办相关负责人表示 , 目前该办正在清理北京地区企业上市过程中的证明 , 助力优化营商环境 , 将于年内完成 。
链接
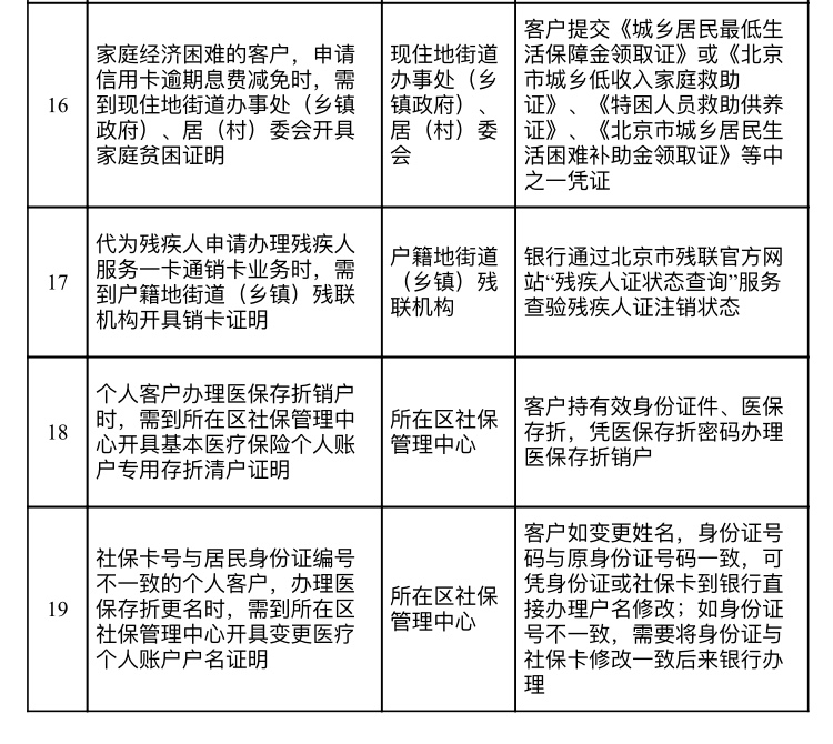
取消北京地区银行要求北京市行政机构事业单位开具证明目录(共19项)
资讯频道http://zixun.iweiba.cn/list-1.html
资讯频道http://zixun.iweiba.cn/list-1.html
资讯频道http://zixun.iweiba.cn/list-1.html
取消北京市社会团体基金会民办非企业单位设定证明目录(共15项)
推荐阅读
- haoenyiqi|盐水喷雾测试机
- 炒疙瘩|夏天的下饭菜——老北京炒疙瘩丝
- 北京日报客户端|不必入户纸笔填报,全国人口普查有了申报新方式
- 北京青年报-北青网|易纲:进一步提高货币信贷政策执行的针对性和有效性
- 北京青年报-北青网|沈力遗体告别仪式在京举行
- 北京青年报-北青网|8月1日起外汇交易暂免12种货币交易手续费比三年前新增韩元和泰铢
- 北京日报客户端|北斗三号总师:不带问题出场、不带疑点上天
- 北京日报客户端|免费检测车内空气质量,京津消协再发新购汽车征集令
- 北京日报客户端|北斗卫星导航产业产值已超3450亿元
- 央视新闻客户端|大连卫健委:未发现本次疫情与近期北京新疆病例有关联
