批次|@山东高考生 明天9:00开始,这几批次填报志愿,快看看有你吗?
明天(8月4日)9:00开始,
山东2020高考生可以进行
艺术类本科提前批第1次志愿、
春季高考技能拔尖人才第1次志愿,
普通类特殊类型批志愿,
普通类常规批和体育类常规批第1次志愿
的志愿填报了
文后
小编贴心的附上“填报系统考生使用手册”
收藏本条信息
明天可对照手册逐步填报
时间
工作内容
备注
8月4日
(9:00-18:00)
【 批次|@山东高考生 明天9:00开始,这几批次填报志愿,快看看有你吗?】填报艺术类本科提前批第1次志愿;填报春季高考技能拔尖人才第1次志愿。
填报志愿
8月5日至7日
(每天9:00-18:00)
填报艺术类本科批第1次志愿;填报春季高考本科批第1次志愿。
填报志愿
8月4日至7日
(每天9:00-18:00)
填报普通类特殊类型批志愿;填报普通类常规批和体育类常规批第1次志愿。
填报志愿
文章图片
山东省普通高校招生网上填报志愿
填报志愿说明
2020年普通高校招生志愿填报工作
辅助与填报系统考生使用手册
2020年普通高校招生考生志愿填报工作将分别使用志愿辅助系统、志愿填报系统进行。每次平行志愿填报前,开通志愿辅助系统供考生查询各批次专业计划、预选夏季高考平行志愿、生成志愿预填表等。正式填报志愿期间,志愿辅助系统仅保留计划查询,不再可以预选、调整及生成志愿预填表。请考生根据每次志愿填报时间合理安排、及时登录系统进行操作。
1志愿填报辅助系统
1.1登录系统
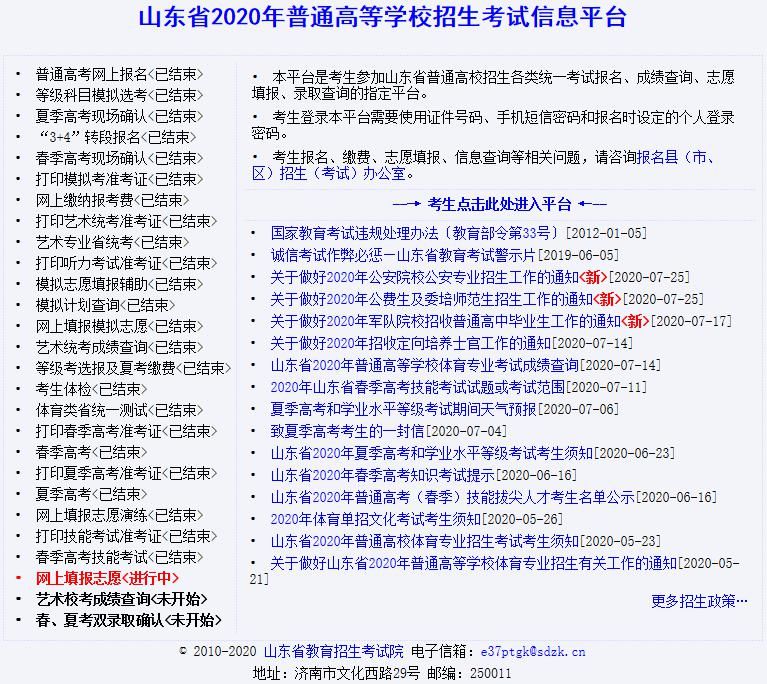
考生在浏览器中访问https://wsbm.sdzk.cn,进入山东普通高等学校招生考试信息平台系统主页,如下图:
文章图片
点击“考生点击此处进入平台”进入操作选择界面,如下图:
文章图片
点击“网上填报志愿
文章图片
文章图片
点击“操作手册(点击此处下载)”可下载本使用手册。
认真阅读上述重要提示、勾选“我已认真阅读上述内容”、“点击此处开始志愿辅助”,进入登录界面,如下图:
文章图片
若忘记登录登录密码或手机短信密码,均可在此页面点击“找回密码”通过手机号码自行找回,“手机短信找回密码”操作页面如下图:
文章图片
在考生登录页面,输入证件号码、登录密码、手机短信密码、图片验证码,点击“考生登录”、登录系统,主界面如下图:
文章图片
1.2院校及专业查询
查询时,考生须选择批次、报考科类。为精准查询,考生在选择批次、报考科类后,也可自由组合层次、省份、选考要求、院校名称、专业名称等条件查询院校专业信息。选考要求若勾选两科及两科以上选考科目,则需要选择科目关系“与”和“或”,其中,“与”关系表示所选科目均需选考方可报考的专业院校选科要求,“或”关系表示所选科目选考其中一门即可报考的专业院校选科要求。查询结果中,不呈现考生选科不符合专业选科要求的专业和院校。
输入相关查询信息、点击查询,系统显示符合条件院校、专业,如下图:
文章图片
查询专业和院校后,考生可点击“保存至志愿预填表”保存有意向的专业和院校。保存预选志愿功能只适用于新高考夏季高考“专业(类)+院校”的普通类常规批、艺术类本科批统考类、艺术类本科批联考类、艺术类专科批、体育类常规批,其他春季高考、提前批等只提供计划查询服务。
请考生注意:
1.普通类常规批最多可保存96个预选志愿,艺术类本科批(含统考类专业、联考类专业)、艺术类专科批、体育类常规批最多可保存60个预选志愿。
2.考生在同一批次下,艺术类考生可分别保存“专业(专业类)+院校”至艺术类志愿和普通类两类志愿预填表,在正式填报志愿系统中只允许导入其中一类志愿预填表。体育类考生同上。
1.3查看志愿预填表
1.查看志愿预填表
考生依次选择批次、报考科类,点击“查询”按钮查询已保存的预选志愿。如下图:
文章图片
2.调整预选志愿
考生可以通过界面上提供的删除、上移、下移、调整顺序等操作修改预选志愿。在调整顺序时,考生也可输入“调整为第_志愿”直接调整志愿顺序,例如:输入1,按回车键或点击“调整”,志愿将调整到第1志愿。如需增加预选志愿,考生可点击“院校及专业查询”返回查询意向专业和院校进行增加。
推荐阅读
- 山东省|山东省人社厅最新批复,青岛这些人可以评职称!
- 声音|代表山东征战《中国好声音》“低音炮”小伙回青献艺
- 山东|探索青年学生助力乡村振兴新模式,2020年“清华学子山东行”圆满收官
- 人点|山东一张账单火了!仨人点3份黄瓜3份花生米喝了117瓶青岛纯生
- 山东蒙阴一公职人员因发表不当言论被免职
- 唐山发布|最新通告!这27批次口罩抽检不合格,唐山人注意!
- 不合格食品|北京查出12批次食品不合格,金百万、紫光园、永辉超市上黑榜
- 带货|山东消费年直播带货 596.7万人疯狂打CALL崂山白花蛇草水
- 评职称|山东省人社厅:青岛这些人可以评职称啦
- 广电|共建共享共赢,山东16城市广电成立新媒体联盟
