华为|刚毕业年薪201万,华为“天才少年”4人天团最全资历曝光( 二 )
本科课业之余 , 姚婷尝试了很多事情:大一辩论队 , 校运会短跑项目 , 中英文演讲比赛 , 几乎是学校各演讲比赛的冠亚军;大二学生会外联部副部长 , 挑战杯 , 辅修第二专业英语对外翻译 , 暑期支教;大三全国大学生数学建模大赛、全国大学生物联网大赛; 大四保研、准备上海中级口译资格证考试.....
文章图片
姚婷(来源:微信公号“华中科技大学研究生”)
文章图片
去年华为就已经开始大手笔招募天才少年 , 共招聘8人 , 均为博士 。
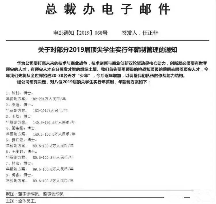
2019年6月20日 , 致力于研究华为的“蓝血研究”披露华为内部电邮通知【2019】068号文显示 ,华为已对8名天才少年实行年薪制 。 这8名人员全部为 2019届应届顶尖学生 , 学历均为博士 , 他们年薪的最低限为89.6万元 , 最高限为201万元 。
文章图片
据了解 , 华为“天才少年”的招聘标准非常严格 ,一般需要经历7轮左右流程:简历筛选、笔试、初面、主管面试、若干部长面试、总裁面试、HR面试 。 任何一个环节出现问题或表现不佳都有可能失败 , 难度非常大 。
而华为招募的“天才少年” ,工资都是按年度工资制度发放的 , 共有三档 , 最高年薪达201万元 。
文章图片
任正非:
天才少年就像泥鳅钻活组织 , 激活队伍
任正非在去年6月的一次内部讲话中 , 将这些天才少年比作“泥鳅” , 钻活组织 , 激活队伍 。 他表示 , “华为公司未来要拖着这个世界往前走 , 自己创造标准 。 ”
不难看出 , 在中美贸易摩擦 , 卡脖子技术的制约下 , 华为越发重视人才队伍的建设 。 任正非此前在接受央视采访时 , 也表达了他的一些“人才观”:二战之后 , 德国和日本工业基础都被摧毁了 。
当时有一个著名的口号“什么都没有了 , 只要人还在 , 就可以重整雄风” , 没多少年德国就振兴了 , 所有房子都修复得跟过去一样 , 日本的经济也快速恢复 。
任正非认为 , 德国、日本战后经济的恢复 , 得益于他们的人才、教育和基础 。 所有一切失去了 , 不能失去的是人 , 人的素质、人的技能、人的信心很重要 。
从华为发起“天才少年”的项目 , 不难看出其求贤若渴 。 华为官网对“天才少年”项目的介绍 , 就是要挑战世界级难题 , 创造行业标准 。 其重点研发领域聚焦在联接、人工智能、智能终端、云与计算、智能汽车、智能制造等方面 。
文章图片
看完“天才少年” , 不少网友表示“别人家的孩子”太让人羡慕了!
文章图片
文章图片
文章图片
文章图片
文章图片
文章图片
文章图片
也有网友表示 , 拿了高薪 , 收获和付出是一致的 。
文章图片
文章图片
文章图片
还有网友开始抖机灵 , 关注技术小哥的头发和是否近视~
文章图片
——End——
采写:南都采访人员 程洋
部分内容来自长江日报、华中科技大学
编辑:南都采访人员 黄琼红 实习生 吴雅雯
推荐阅读
- 财报|华为最新财报出炉!上半年日赚近2.4亿
- Xiaomi|华为入冬,小米回春
- Huawei|华为鸿蒙OS手机何时推出?余承东回应:今年先不发布 明年有可能
- Huawei|余承东:华为正在想办法应对禁令
- 马克龙:不排除任何公司参与法国5G建设,包括华为|马克龙:不排除任何公司参与法国5G建设,包括华为
- 华为|任正非:美国一些政治家希望华为死 求生欲使华为振奋
- 华为|踏浪同行!253家财富世界500强企业携手华为共创行业数字化
- Europe|马克龙称不排除包括华为在内的任何公司参与法国5G建设
- Huawei|华为推出“二郎神”智能摄像机:加入手机技术 长焦广角全覆盖
- 观点评论|河南这所大学,与华为达成校企合作,毕业后不担心没工作!
