长城炮|长城炮拖车钩事件 长城皮卡已发官方声明

文章图片

文章图片

文章图片

文章图片

文章图片

近日长城炮拖车钩事件引发网友热议 , 事件持续发酵 , 众说纷纭 。 长城越野
事件1
图片来源网络
图片来源网络
事件二
图片来源网络
图片来源网络
进入正题 , 首先救援车辆这种拉拽方式有没有错?从发生事件的视频中看见 , 救援车辆把拖车绳放软 , 然后带有一点速度的拉拽 。 这种拉拽方式是没有问题的 , 这种方法是越野中经常使用的“弹拽” 。 常用于在沙漠里、泥地里陷车后 , 救援车辆如果慢慢地拽起绳的话 。 车辆从静止开始起步 , 负载是非常大的 , 那么就有可能出现别人没救成 , 自己也陷车的情况 。
所以“弹拽”是没问题的 , 但是视频中的安全措施没得做到位 。 在“弹拽”的时候 , 拖车绳中间可以挂一些毛毯啊之类的东西 , 万一断了弹的时候会有一个缓冲 。
图片来源网络
图片来源网络
图片来源网络
长城炮前面的拖拽点的设计有问题 , 和拖车关系并不是特别大 。 1、长城炮拖拽点不是由大梁引出来 , 是呈90度焊在大梁上 , 形成了一个带有力臂拖拽点 。 2、这种原厂拖拽点一般是满焊在大梁上(上图可以看见焊接处) , 或者用高强度螺栓固定 。 可能因为这两点原因 , 导致了断裂 。 长城炮特别是越野版 , 一个官方强化、官方改装版本 , 带大梁的车“弹拽”一下就断裂似乎也有点说不过去 。
图片来源网络
图片来源网络
图片来源网络
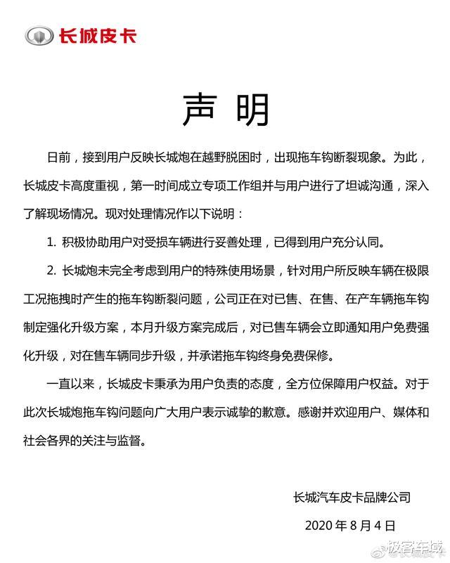
发生了这个事件后 , 长城皮卡也发布了官方声明 , 将对已售、在售、在产车辆拖车钩制定强化升级方案 , 并承诺拖车钩终身免费保修 。 长城汽车后续处置非常良心了 , 道歉也很诚恳 , 正视问题 , 不否认提出解决方案 。 长城的态度要点个赞 。
【长城炮|长城炮拖车钩事件 长城皮卡已发官方声明】图片来源网络
推荐阅读
- 映璇汽车工作室|终于知道它为啥难卖了,看完长城WEY内部技术团队做的竞品分析
- 消费汽车指南者|新款SUV搭载H6同款动力,配19英寸轮胎,长城哈弗又出手了
- 长城汽车|长城汽车的首款轿车——腾翼C30
- 长安汽车|吉利、长城、长安,差距大得离谱
- 动力|到底长城哈弗H6值得不值得购买?
- 网通社|长城汽车泰州基地PT整车下线,首台为欧拉好猫
- 安全就一脚|来看看这个皮卡后浪,如何跨出长城,海外开花,比江铃更抢眼
- 锋林科技|配置比拼带你一探究竟,长城欧拉黑猫KO同级别竞品
- 哈弗H6|长城又出“战神”,H6带自动驾驶辅助,刚上市就降3万
- 江铃汽车|江铃皮卡喊出“长城之上”,上汽皮卡已经做到了这些
