业态|7个方面详解万科是怎样做旺社区商业的( 三 )
文章图片
文章图片
文章图片
文章图片
文章图片
文章图片
文章图片
文章图片
文章图片
文章图片
文章图片
文章图片
文章图片
文章图片
文章图片
文章图片
文章图片
文章图片
文章图片
文章图片
文章图片
文章图片
文章图片
文章图片
文章图片
文章图片
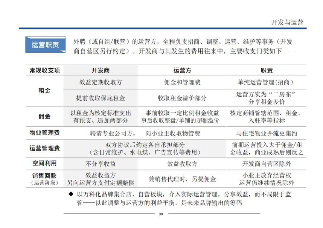
开发与运营
自持或散售,是个问题!
在社区商业的四方关系中,开发商关心资金回笼又担心烂尾,商户担心营业额,居民看有没有喜欢品牌,投资客看重租金回报。
若满足各方所思所求,唯一途径,统一运营。
统一经营管理,业态控制、招商,避免空铺死铺,
无论长期持有收取租金,或散售产权回笼资金,各方才能顺利退出。运营为王。
文章图片
文章图片
文章图片
文章图片
文章图片
文章图片
文章图片
推荐阅读
- 影响|孩子经常熬夜超过11点,除了身高,还有这三个方面易受影响
- TikTok|TikTok临时首席执行官:电商方面与沃尔玛达成了协同效应
- IT|研究发现无神论者在睡眠质量方面胜过宗教教徒
- 峡谷之巅打|峡谷之巅最毁三观的对局7个演员公然威胁主播,双方对峙110分钟
- 公平|王一博对舞蹈的点评,把公平公正打上公屏,专业态度太圈粉
- 患卵巢癌的风险|肥胖女性更易得卵巢癌?不止,这7个危险因素要警惕,早知道早预防
- |本周7个好消息振奋人心!北京这些封闭的门正在陆续打开
- 更胜一筹|港姐十强诞生,6号各方面均更胜一筹,夺冠概率很大
- 犯罪|今年前7个月起诉涉黑恶犯罪6506件45579人
- 实践|巡网融合新实践 高德打车聚合新业态助力六稳六保
