环球时报|美驻华使馆拍卖财物有深意?正主发声
近日 , 一张“美国驻华使馆拍卖财物”的消息在网上流传 , 有不少揣测称这是“中美脱钩的前兆” 。 8月5日 , 美国驻华使馆微信公众号发文对此进行回应 。

环球时报|美驻华使馆拍卖财物有深意?正主发声//关注http://g.xuan6.com/
美国驻华使馆资料图 , 图源:美国驻华使馆官网
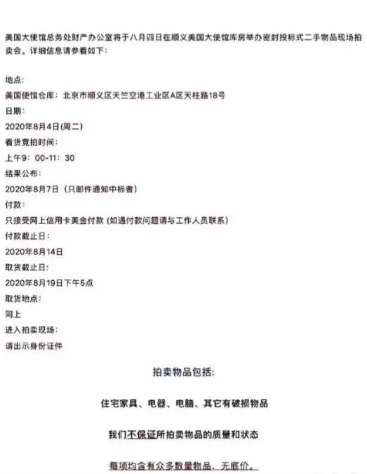
近日 , 一张写有“美国大使馆财物拍卖”介绍文字的图片在网上被大量转发 , 在目前中美关系趋于紧张的氛围下 , 该消息引起了众多网友的讨论和猜测 。

环球时报|美驻华使馆拍卖财物有深意?正主发声//关注http://g.xuan6.com/
图源:网络
环球时报|美驻华使馆拍卖财物有深意?正主发声。就在今天(5日)下午18时 , 美国驻华使馆官方微信发文称 , 这次拍卖是“使馆更替二手物品的正常环节” 。

环球时报|美驻华使馆拍卖财物有深意?正主发声//关注http://g.xuan6.com/
美国驻华使馆官网也发布了本次拍卖的相关信息 , 据官方提供的介绍链接称 , 本次拍卖物品包括“家具、电器及其他有破损物品” , 该介绍还表示 , 美国使馆对拍卖产品的质量和状态不做保证 。

环球时报|美驻华使馆拍卖财物有深意?正主发声//关注http://g.xuan6.com/
据笔者查阅 , 位于世界各地的美国使馆拍卖馆内二手物品并不少见 , 不少地方的美国使馆还会采取线上、线下多渠道的形式组织拍卖 。
不过 , 正如这次拍卖声明“对商品质量不做保证”一样 , 美国使馆之前在各国挂出来卖的部分物品 , 却让不少围观者表示不敢恭维 。 2018年 , 英国《卫报》就曾发文吐槽过美国使馆的拍卖活动 。

环球时报|美驻华使馆拍卖财物有深意?正主发声//关注http://g.xuan6.com/
图源:英国《卫报》
报道提到 , 在美国驻乌克兰、亚美尼亚和英国等国使馆的拍卖会上 , 拍卖的东西包括沾有污渍的地毯、坏掉的吸尘器 , 还有一个名为“thermocummer”、却查不到是什么东西的商品 。
而最让人大跌眼镜的拍卖品 , 则是1200卷卫生纸 。 据该报道作者说 , 这个拍卖品因为数量过于庞大 , 导致一直无人竞拍 。 作者还笑称“这么多存货 , 美国使馆是不是把卫生纸当配给品了?”

环球时报|美驻华使馆拍卖财物有深意?正主发声//关注http://g.xuan6.com/
环球时报|美驻华使馆拍卖财物有深意?正主发声。图源:伦敦在线拍卖网站
