微软|重磅!微软将停止Windows服务,10月1日生效

文章图片

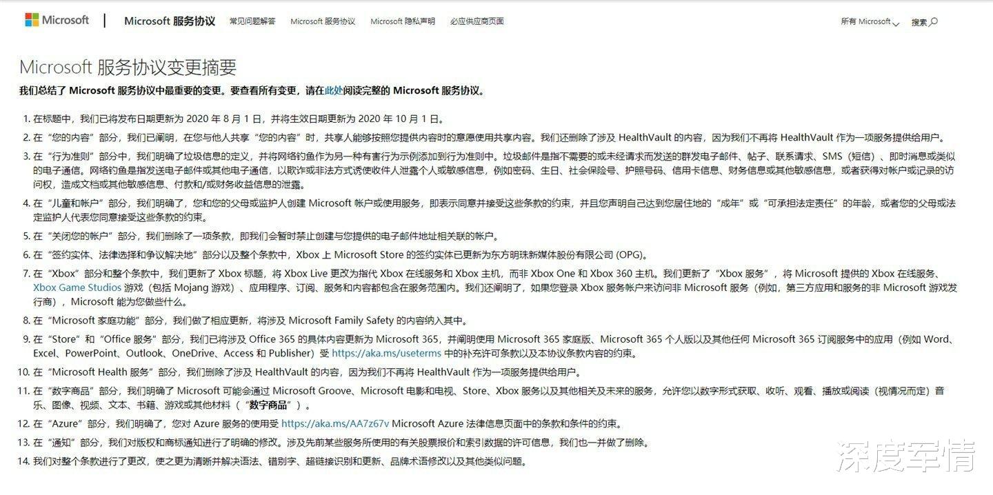
【微软|重磅!微软将停止Windows服务,10月1日生效】最近 , 中美两国之间的较量还在继续中 。 根据最新报道 , 微软公司更新了Microsoft服务协议 , 该协议中表示 , 如果美国对微软进行制裁 , 那么微软可能会为了利益而放弃继续支持Windows服务 , 并对这一决定引起的任何后果概不负责 , 只会尽自己所能的规避影响 。 该协议将会在今年的10月1日生效 。 微软的这一声明立刻引来了很多人的热烈讨论 , 专家担心微软的这一做法将会带来很大的影响 , 因为我国现在没有备用的系统 。 微软表示 , 这一声明在去年就已更新 , 并称这只是正常跨国公司的规避风险的正常声明而已 。
暂且不说这一声明将会带来多大的影响 , 就拿我国广大的市场和强大的消费能力来说 , 微软如果真的关闭对我国Windows系统的支持 , 那么只会损失更大 。 再来说对我国的影响 , 如果微软强行终止服务 , 在短时间之内并不会对我国的用户造成太大的影响 , 我们还可以继续使用Windows系统 , 只是无法享受系统更新和修复等服务 。 但是这不是长久之计 , 如果长时间终止服务 , 那么影响可以就大了 。
我们都知道Windows系统在我国非常普及 , 一般买电脑都是安装的Windows系统 , 就连我国的政府部门使用的都是Windows 。 除了Windows系统就是苹果系统 , 但是说到底苹果也是属于美国的 , 如果美国想要我国社会陷入混乱 , 只要向苹果施压 , 让其也终止在我国的服务 , 到那时候现状只会更加糟糕 。 并且如果将原本的Windows系统改为苹果系统费用很高 , 程序复杂 , 学习使用系统还需要花费大量时间 , 在短时间之内肯定很难普及 。
从微软的这一声明中 , 我们也可以看到自己国家存在的问题 , 那就是没有技术 , 在互联网方面的人才和技术是缺失的 。 这也导致只要微软等互联网大佬一有点风吹草动 , 我们国家也会跟着摇摆不定 。 但是这也是一个挑战 , 据了解 , 我们国家也开始着手研发电脑系统 , 称为红旗系统 。 红旗系统是一个linux系统 , 我们国家正在投资大量的资金进行研发 。 现在这一进程被加快 , 虽然可能技术不如微软 , 但它是属于我们自己的系统 。
微软的这一声明是一把双刃剑 。 它首先给我国施加了一定的压力 , 让用户开始慌乱等 , 造成了一定的影响 。 但是从长远来看 , 这也是件好事情 , 它可以刺激国内研发的一些新系统 , 让我国认识到这方面的不足 , 并加快发展起来 。 也会刺激IT行业的迅速崛起和对该行业人才的培养 。 当我们可以用上属于自己的系统时 , 腰杆才可以挺得更直!
推荐阅读
- 华为|光刻机将成废铁?华为“重磅”出现,网友感慨:厉害了,华为
- 轻拔琴弦|非常强大,硬核!微软云K8S学习指南免费领取了
- 正能量驿站汇|腾讯微博退化成简陋版:将于2020年9月28日停止服务和运营!
- 晨报精选|停止,突然宣布!9月28日23点59分
- 腾讯微博|突然宣布:即将停止运营!
- 晨报精选|突然宣布:停止运营
- 手机中国|你用过吗?,腾讯微博宣布9月28日后停止服务和运营
- 韭菜花音乐|翻新机6.4折起,微软商城启动开学季活动:Surface等新品享9折
- IT之家|年后退化成“简陋版”,腾讯微博 9 月 28 日晚停止服务和运营,10
- 晨报精选|腾讯微博深夜发公告:将停止运营
