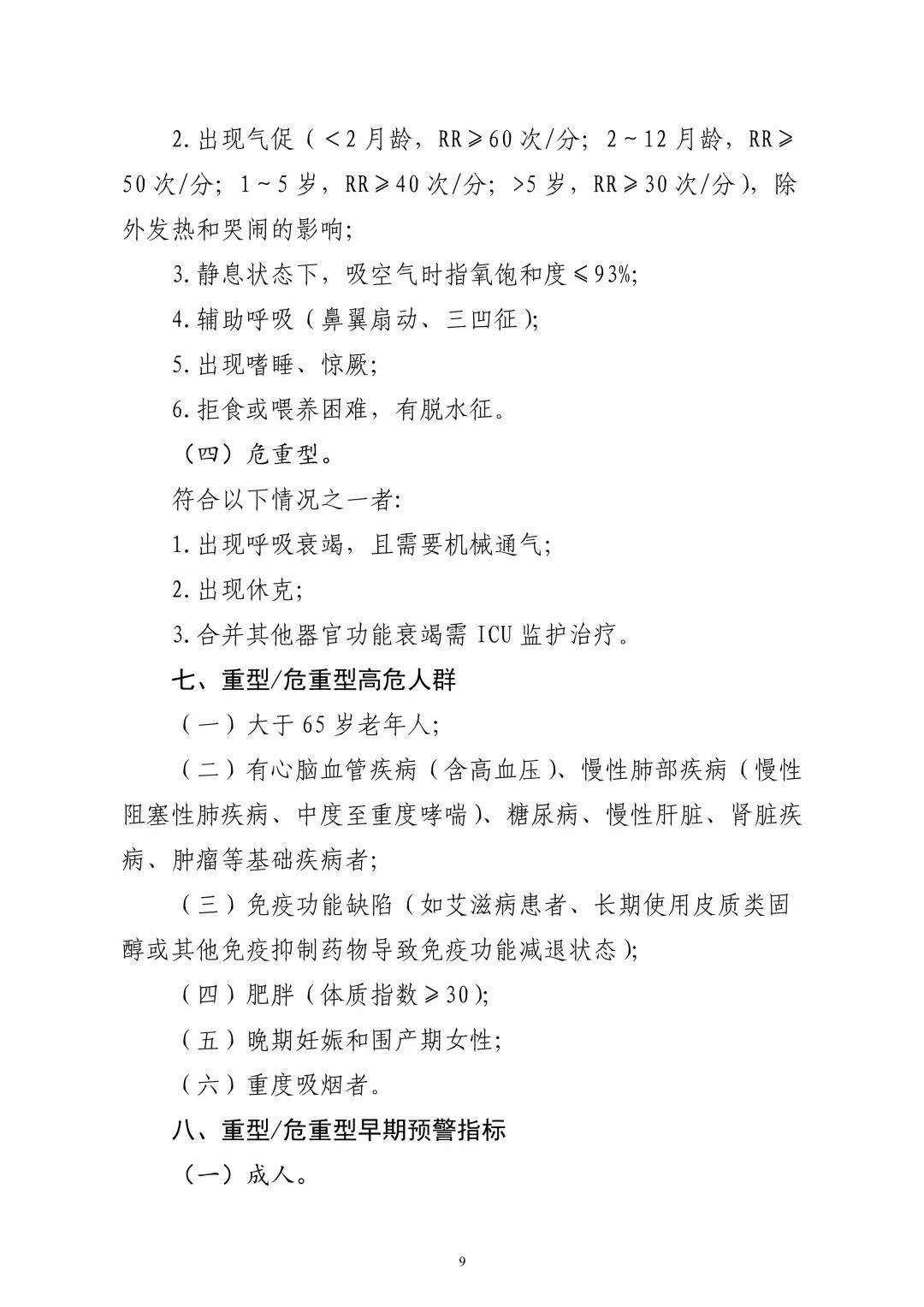
冠状病毒|《新型冠状病毒肺炎诊疗方案(试行第八版)》印发,修订要点看这里!( 二 )
【冠状病毒|《新型冠状病毒肺炎诊疗方案(试行第八版)》印发,修订要点看这里!】十三、增加“预防”相关内容
提出保持良好的个人及环境卫生、提高健康素养、保持室内通风良好、科学做好个人防护、及时就诊等防控建议 。
关于印发新型冠状病毒肺炎诊疗方案(试行第八版)的通知
国卫办医函〔2020〕680号
各省、自治区、直辖市及新疆生产建设兵团卫生健康委、中医药管理局:
为进一步做好新型冠状病毒肺炎医疗救治工作 , 我们组织专家在总结前期新冠肺炎诊疗经验和参考世界卫生组织及其他国家诊疗指南基础上 , 对诊疗方案进行修订 , 形成了《新型冠状病毒肺炎诊疗方案(试行第八版)》 。 现印发给你们 , 请参照执行 。 ??附件:新型冠状病毒肺炎诊疗方案(试行第八版)?
?
?
【冠状病毒|《新型冠状病毒肺炎诊疗方案(试行第八版)》印发,修订要点看这里!】国家卫生健康委办公厅
国家中医药管理局办公室
2020年8月18日
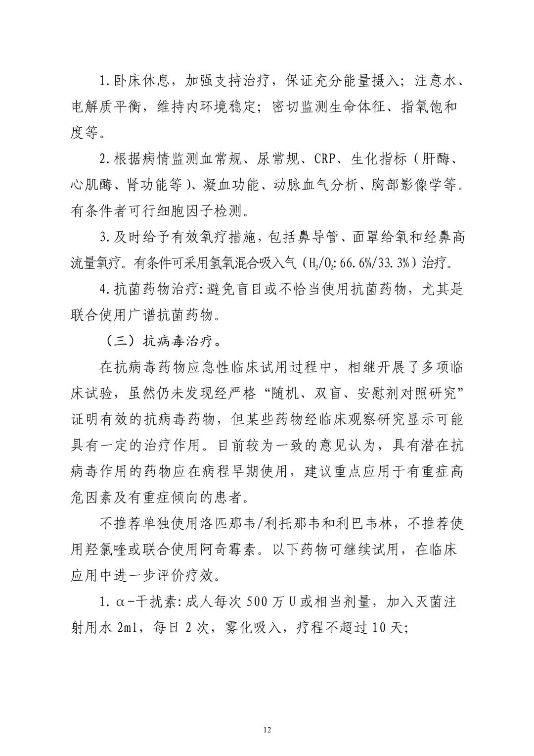
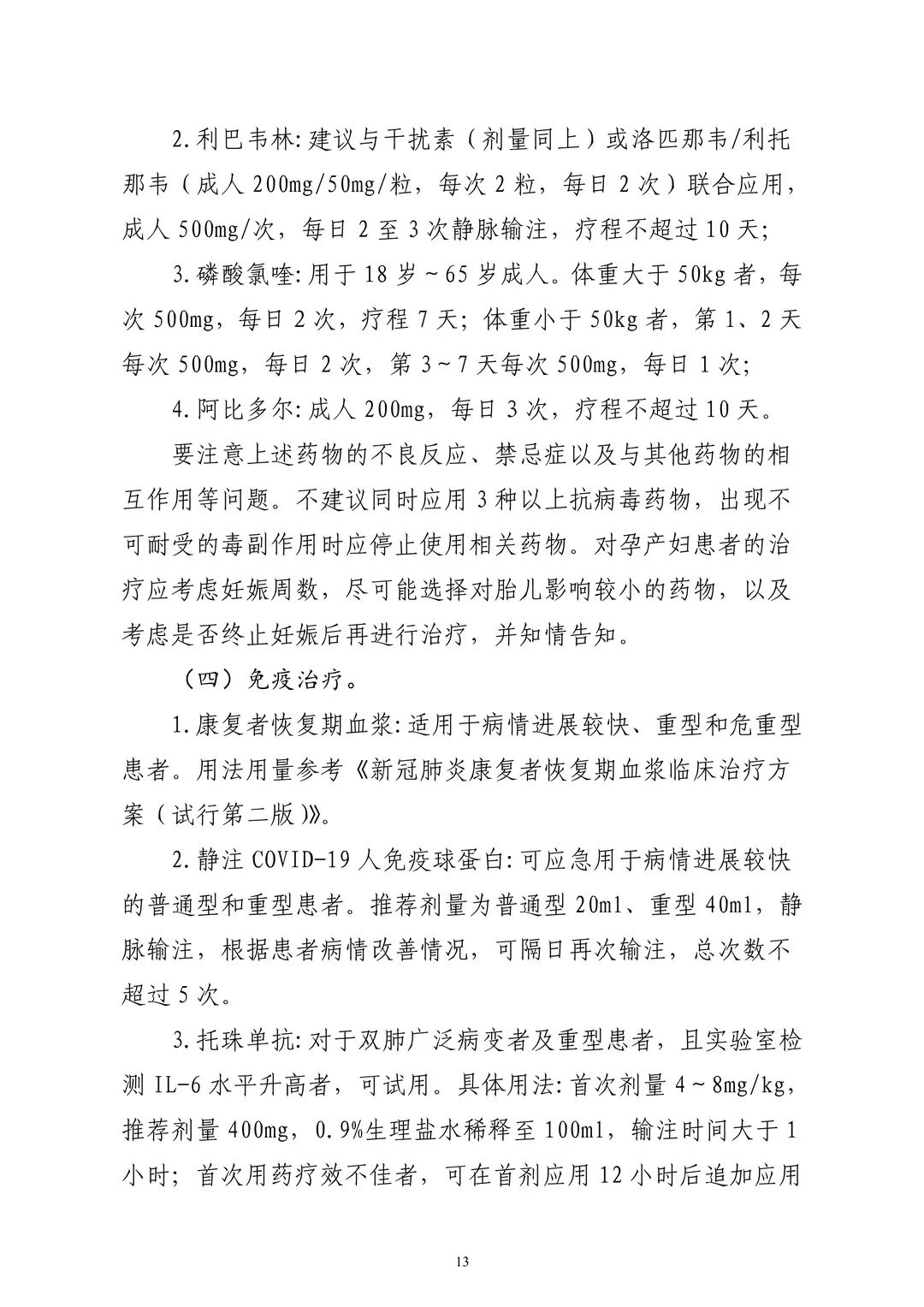
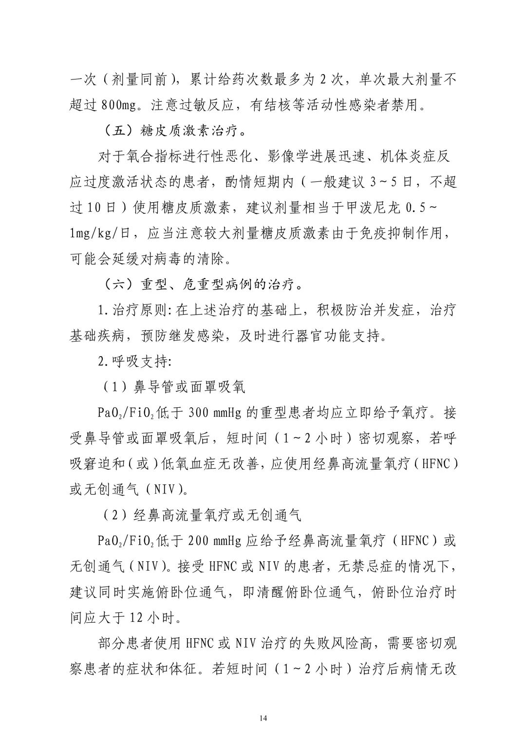
新型冠状病毒肺炎诊疗方案
(试行第八版)?

















推荐阅读
- 中国新闻网|港中大研究表明部分新冠患者康复后粪便内病毒仍具传染性
- 千龙网|京彩|新冠病毒灭活疫苗首次亮相服贸会
- 北京日报客户端|陈薇:重组新冠疫苗能有效覆盖病毒变异
- 机器人病毒检测、无人机送快递……来看2020服贸会服务机器人展区的智能高科技
- 冠状病毒|欧派家居启动“护航计划”,10亿元补贴经销商
- 小米科技|新冠疫苗何时能打?能否应对变异病毒?你想知道的,专家全答了
- 埃塞俄比亚|埃塞将与中国合作生产新冠病毒检测试剂盒
- 央视新闻客户端|埃塞将与中国合作生产新冠病毒检测试剂盒
- 海外网|印度82岁老人感染新冠病毒 被4个儿子扔在井边
- 国际奥委会:不管有没有新冠病毒,东京奥运会都将如期举行
