使馆|重要提醒!中国驻埃及大使馆:埃及赴华人员需持72小时有效核酸检测阴性证明
24日 , 据中国驻埃及大使馆消息 , 乘客登机核酸检测报告的有效时间从120小时调整为72小时 。 通知如下:
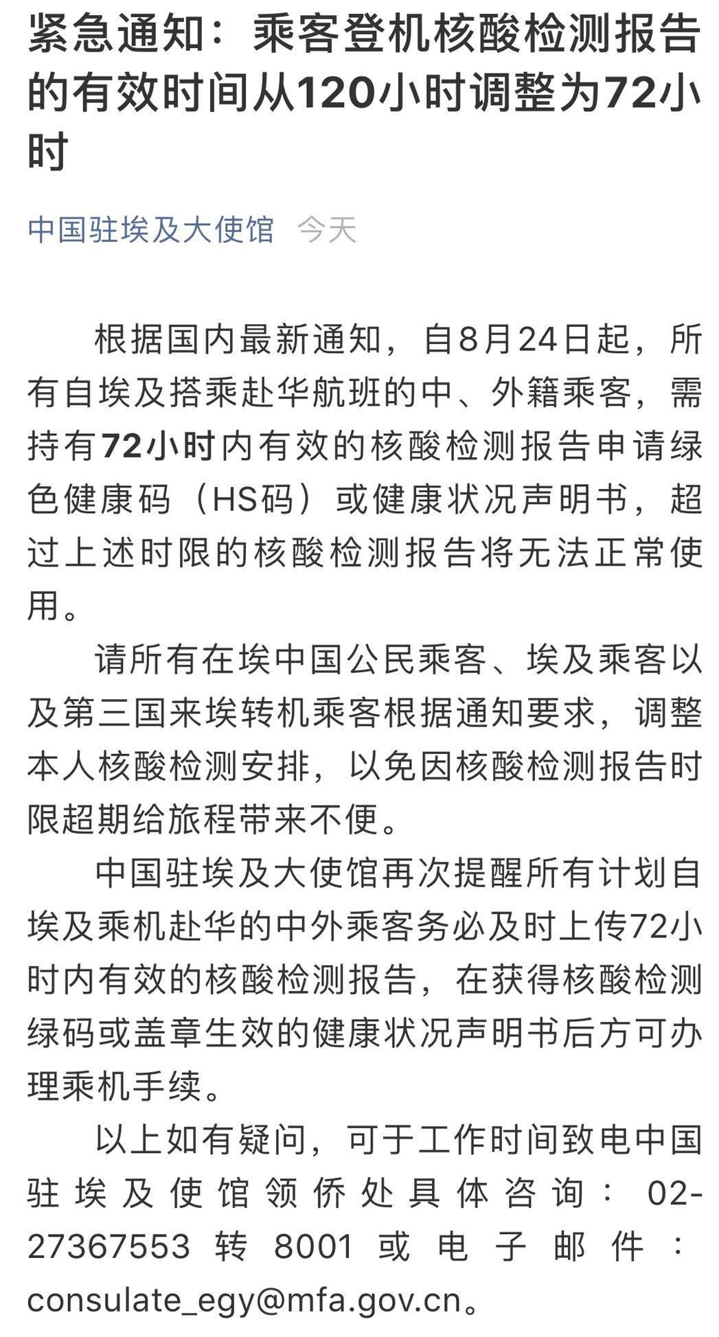
文章图片
△图片来源:中国驻埃及大使馆官方微信公众号
根据国内最新通知 , 自8月24日起 , 所有自埃及搭乘赴华航班的中、外籍乘客 , 需持有72小时内有效的核酸检测报告申请绿色健康码(HS码)或健康状况声明书 , 超过上述时限的核酸检测报告将无法正常使用 。
请所有在埃中国公民乘客、埃及乘客以及第三国来埃转机乘客根据通知要求 , 调整本人核酸检测安排 , 以免因核酸检测报告时限超期给旅程带来不便 。
中国驻埃及大使馆再次提醒所有计划自埃及乘机赴华的中外乘客务必及时上传72小时内有效的核酸检测报告 , 在获得核酸检测绿码或盖章生效的健康状况声明书后方可办理乘机手续 。
以上如有疑问 , 可于工作时间致电中国驻埃及使馆领侨处具体咨询:02-27367553转8001或电子邮件:consulate_egy@mfa.gov.cn 。
(总台记者 吴爱民)
【使馆|重要提醒!中国驻埃及大使馆:埃及赴华人员需持72小时有效核酸检测阴性证明】
推荐阅读
- 中小学秋季开学在即|中小学秋季开学在即,请收好这份出行提醒
- 经纪公司|《快本》新主持人揭晓,大合照透露重要信息,R1SE队员成陪跑
- |诸城华元医院重要公告:所有新住院患者及陪护人员须进行新冠病毒核酸检测
- 活着|高以翔心源性猝死:没有什么,比爱自己更重要
- 专家:信用体系建设是提高治理现代化的重要抓手
- 丹尼·斯蒂尔|“超级校长”丹尼·斯蒂尔:校园文化的塑造,教师至关重要
- 成都市|重要提醒!2021年成都市少儿互助金9月1日开始缴纳
- 专家:信用体系建设是提高治理现代化的重要抓手|专家:信用体系建设是提高治理现代化的重要抓手
- 俄前高官谈俄在美近海军演:是在提醒北约,俄军可没打瞌睡
- 【经济特区40年@治理现代化】专家:信用体系建设是提高治理现代化的重要抓手
