407|教育部支持涉农高校开展新农科研究与改革实践 拟立项407个项目
北京联盟_本文原题是:拟立项407个项目!教育部支持涉农高校开展新农科研究与改革实践
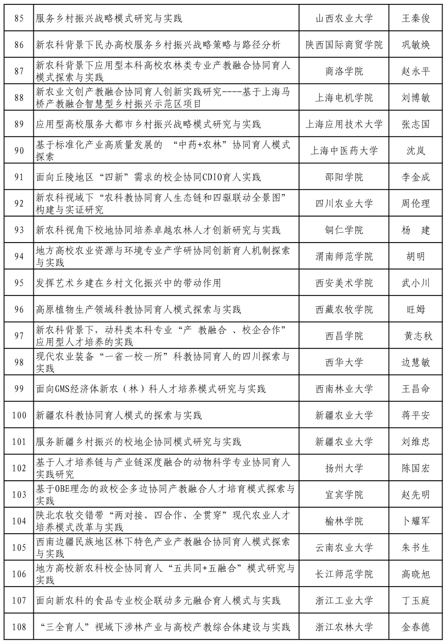
经各地各高校推荐、专家线上审核和会议审核,近日教育部拟对407个新农科研究与改革实践项目予以立项,鼓励和支持全国涉农高校开展新农科研究与改革实践,加快新农科建设从“试验田”走向“大田耕作”,推进高等农林教育创新发展 。名单公示期为2020年8月27日至2020年8月31日 。随教育小编一起来看具体名单 。
【407|教育部支持涉农高校开展新农科研究与改革实践 拟立项407个项目】
文章图片
文章图片
文章图片
文章图片
文章图片
文章图片
文章图片
文章图片
文章图片
文章图片
文章图片
文章图片
文章图片
文章图片
公示期间,如有异议,请以书面方式反映,并提供必要的证据材料,以便核实查证 。提出异议者请提供本人真实姓名、工作单位、联系电话等有效联系方式(将予以严格保密),凡匿名、冒名或超出期限的异议不予受理 。
联 系 人:唐博文
联系电话:010-66096491
邮 箱:[email protected]
地 址:北京市西城区西单大木仓胡同35号教育部高等教育司
邮 编:100816
推荐阅读
- 消息资讯|Veritas收购Globanet,扩展其数据合规产品支持微信与钉钉
- 单量由|程维力挺、滴滴技术流量支持,橙心优选日订单破700万,行业第一添悬念
- 教育部|教育部正式公示,广东将有4所独立学院转设为独立本科
- 郭敬明|李成儒和郭敬明的争论你支持谁?
- 教育部|教育部发文!21所新的本科院校来了
- 教育部|重磅!吉林省两所高校将转设、更名!
- 美国小姐|2020年“美国小姐”是她!22岁非裔佳丽 支持拥枪权
- 研究生|教育部:不得违规随意拖延研究生毕业时间
- 教育部|教育部:导师不得与研究生发生不正当关系
- 违规|教育部:导师不得违规随意拖延研究生毕业
