电动自行车|明日起,泰安严查!

文章图片

文章图片

文章图片
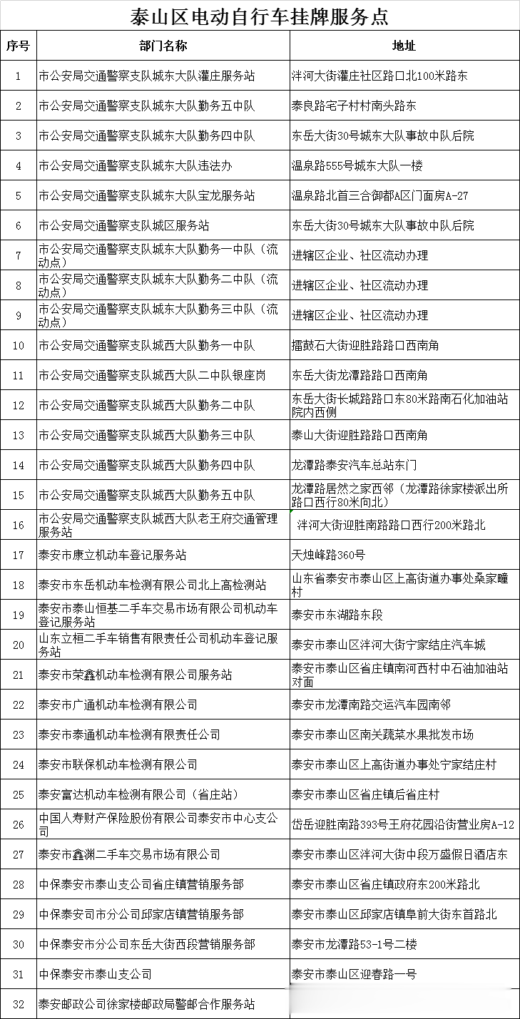
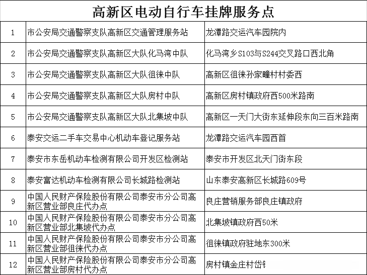
电动自行车集中挂牌
截止到 8月31日
!!!
9月1日 起意味着什么?
重要的事情要多说几遍
? 9月1日起 , 只办理新国标电动自行车登记挂牌 , 停止办理旧国标电动自行车登记挂牌和电动二轮车临时号牌备案登记 。
? 9月1日起 , 对未悬挂电动自行车正式号牌或临时号牌的 , 不得上道路行驶 。
?自9月1日起 , 全省交警将开展 电动自行车未按规定悬挂号牌专项整治行动 。
没挂牌的朋友们 , 要抓紧了! 9月1日起 , 未悬挂号牌的电动自行车 不得上道路行驶 抓紧最后的时间速速挂牌 , 带好证件 现场挂牌 , 立即可取 现在是妥妥的挂牌“一条龙”暖心服务 快给你的电动自行车上牌吧!登记挂牌有这些好处...
由于一些电动自行车骑行人安全意识差 ,超速、闯红灯、逆行、占用机动车道等交通违法屡禁不止, 交通事故屡屡发生 , 对道路交通秩序管理和人民群众生命、财产安全造成严重影响 。
实施登记挂牌 ,有利于加强和规范电动自行车道路通行秩序管理, 及时查处交通违法行为 , 预防和减少道路交通事故的发生;
有利于严厉打击盗窃、收赃、销赃和窝赃电动自行车等违法犯罪及追赃返还, 提高治安防范能力;
有利于及时发现和查处生产、销售超标车辆违法行为, 规范生产、销售秩序 , 避免不合格电动自行车产品继续流入社会 , 维护消费者合法权益 。
除此之外 , 市民9月1日后购置新国标电动自行车 , 可以到就近的车管所、派出所登记挂牌 , 也可以在有“带牌销售”的销售网点办理登记挂牌 。
电动车牌照去哪里挂?
小编要提醒各位电动自行车车主:
驾车出行时 , 要严格遵守道路交通安全法律法规规定 , 在非机动车道内行驶 , 行经路口时 , 要按照信号指示通行 , 严禁闯红灯、逆行、不在非机动车道内行驶、不按规定载人等违法行为 。
再提醒一次!! 抓紧最后一天 快给你的电动自行车上牌吧! 已挂牌的电动车车主 也一定要确保牌子悬挂在电动车上!综合自泰安交警
大众网·海报新闻编辑:万俟【电动自行车|明日起,泰安严查!】
推荐阅读
- 晨报精选|郑商所:9月10日起开展国债作为保证金业务
- 新华网|电动车被拖走之后
- 扬子晚报|开车与电动车碰撞想私了被拒,民警一查司机无证驾驶
- 电动自行车|刚刚,台风应急响应升级!
- 扬子晚报|电动车不慎翻车,幼儿园女学生放学路上受伤,女警火速护送就医!
- 大河网|郑州街头两电动车相撞:逆行太危险
- 电动车|电动车替代品来了!无需加油不要充电,老百姓:我要换车
- 新华社|韩国共享电动滑板车“乱停成灾”
- 特斯拉上海二期工程主体结构完成 2020电动汽车行业现状及发展前景趋势分析研究报告
- 小牛电动李彦出席安博思论坛:电动车将推动城市出行可持续发展
