诱惑|高校关注女生穿着,如何看“防止产生诱惑”背后的好意与恶意( 二 )
文章图片
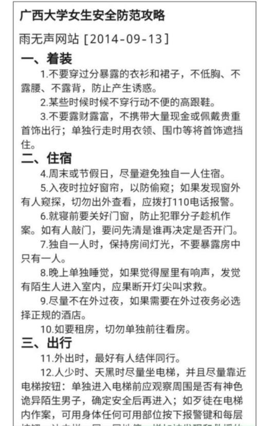
当年的8月份 , 曾发生了一系列侵害女性的事件:杭州女大学生出门途中被害;济南女大学生车站误上黑车被性侵、囚禁;苏州女大学生离家返校被劫持杀害……
因此 , 2014年的初版安全攻略“恐怖”背景拉满 , 着装建议明显针对当时的特殊情况设立 。 而2020年这份规定 , 明显是发布者懒得想新的安全防范攻略 , 连更新都没有 , 扒拉扒拉几年前的内容就复制黏贴了 。
然而 , 时间已经过去了6年 , 再搬出这份攻略原封不动地发出来 , 引起大的争议就在所难免了 。
广西大学的一位老师对南都周刊表示 , 在性别议题越来越明确的今天 , 学校女生安全防范攻略的第一条的用词确实有性别刻板印象之嫌 。 “保护女生安全的初衷是好的 , 但更要保护女性的其他权益 , 不能一刀切 。 ”
绕不开的“受害者有罪论”
必须承认 , 在这份充满好意的攻略里 , 依然能看到男性视角的价值观 。
此次事件引爆舆论的导火索 , 就在于第一条的最后半句话“防止产生诱惑” 。 这句话很容易被理解为:“你穿着暴露 , 诱惑别人来侵犯你 。 ”
一个恶意满满的受害者有罪论调 , 至此完成了一个刻板印象的闭环 。
文章图片
“防止产生诱惑”承认了穿衣与犯罪是存在直接因果联系的 , 实际上忽略了犯罪动机的复杂性以及行为主客体之间的关系 。
这让很多女生直言:“感觉受到了冒犯 。 ”
就读于广西大学的小雅告诉南都周刊:“我知道我们学校写这个安全攻略的出发点是好的 , 但表述真的非常有问题 。 凭什么只提醒女生不要衣着暴露 , 而且怎么界定这个暴露的标准呢?穿短裤、吊带、裙子就是暴露了吗?为什么没有对男生也做出相应的要求?学校篮球场、足球场上 , 经常有男生脱掉上衣 , 这算衣着暴露 , 诱惑犯罪吗?”
将女性视为受害者 , 打着关心的名号隐晦地传达是你的美丽有罪 , 甚至无理到直接认为是衣服带来的悲剧 。 这是很多旁观者在侵害案件发生后的习惯性思维 。
在电影《嘉年华》中 , 得知女儿小文被强奸的事实后 , 小文的母亲把愤怒发泄到女儿日常的穿着上 , 认为都是女儿的错 。
她拖拽着小文 , 用力地打开衣柜 , 一边把小文那些漂亮的裙子扔到地上 , 一边几乎丧失理智地喊着:“我叫你再穿这些不三不四的衣服!”然后直接把小文拖到了卫生间 , 剪掉了她的长发 。
文章图片
《嘉年华》剧照
“你当天穿的什么衣服?”这个问题通常在受害者受到侵犯后被法院、受害者的家人和朋友反复问到 。 这个时候 , 受害者会觉得自己是有罪的 , 她们会反问 , 你是什么意思?你是在指责我吗?
但正如一位网友所说 , 当真正的侵害来临时 , 你已经在罪犯眼中充满了诱惑 , 无论你穿什么衣服 。
美国的堪萨斯大学和比利时的摩伦贝克曾先后举办了名为“what were you wearing" , “当时你穿的什么”的展览 。
展厅里陈列的 , 是18位无辜女性 , 在被性侵时穿着的衣服 。
文章图片
而这其中大多数受害者的穿着 , 都是我们平日里再常见不过的 , 任何女性都会穿的衣服 。
简单的短袖、裤子、裙子……
文章图片
有人穿的是警服 , 还是没能逃脱掉
文章图片
更让人揪心的是 , 其中还有很多童装
文章图片
文章图片
其中有个6岁的小女孩 , 从此再也不敢穿裙子 。
文章图片
而活动的创办 , 也是受到了一位叫Mary Simmerling的诗人同名诗歌的启发 。
那天我穿了什么?
就是这样:白色的体恤 , 棉的 , 短袖的 , 领口包裹着脖子 。
我把它塞进了牛仔裤里 , 牛仔裤在膝盖以上 , 我系着腰带 。
我还穿了白色的bra和内裤 , 不过不是一套的 。
我穿了球鞋 , 打网球的人会穿的那种 ,
画上唇彩 , 带着银色的耳环 。
这就是我的穿着 ,
推荐阅读
- 大床|高校为高个学生定制2米4大床
- 创意|@全国高校学子,广州这家企业招募创意合伙人,快来挑战吧
- 高个|江苏一高校为高个学生定制2.4米大床,同学们都羡慕
- 灵活就业社|注意!符合条件的就业困难人员、离校未就业高校毕业生上“穗好办”可领社保补贴
- 诺贝尔|孩子问诺贝尔奖成果有多牛?影响人类生活的十大诺奖成果,一定要讲给孩子|特别关注
- 开学|珠海又一高校开学!新生个人奖学金最高达16万元
- 超越|《中餐厅4》周五首播赵丽颖杨超越为何成为网友重点关注对象
- 常驻|《我们来了》要回归,热巴携七小花常驻被嘲咖位低,新主持引关注
- 经验教程|关于STEM专业你了解多少?QS排名前150的英国高校有哪些STEM专业?
- 丽江|华东师范大学等四所高校将援建丽江师专
