花果山|梦幻西游:策划“亲儿子”?本来比狮驼岭还拉跨,却被官方强行救活

文章图片

文章图片

文章图片

文章图片

文章图片
众所周知梦幻西游现在共有十八门派 , 自从调整了门派数量之后 , 狮驼岭就被大家称为灭门岭 。
这其中的原因有很多 , 首先狮驼岭属于物理门派 , 输出不如大唐 , 防御不如地府 , 在凌波城没有出现之前 , 是一把任务好手 , 自从出现凌波城之后狮驼岭就渐渐被淡忘了 。 主要是因为狮驼岭的主攻技能与凌波城相比来说 , 比较鸡肋 。
在狮驼岭中 , 只有四个主攻技能 , 并且四个技能全部需要变身后才能使用 , 狮搏打出的伤害虽然较高 , 但是属于单体技能 。 鹰击随着等级的提升 , 最多可以攻击七个敌人 , 但是每次鹰击完都要休息一回合才可以再次行动 , 象形也是需要休息一回合才可以继续使用 。 其实狮驼岭在比赛中还是有优势的 , 只不过平民玩家较多 , 所以大家都选择放弃了狮驼岭 。
而且经过几次维护修改之后 , 狮驼岭的奇经八脉以及法宝相比其他门派逊色了不少 , 这也是狮驼岭没落的其中一个原因 。
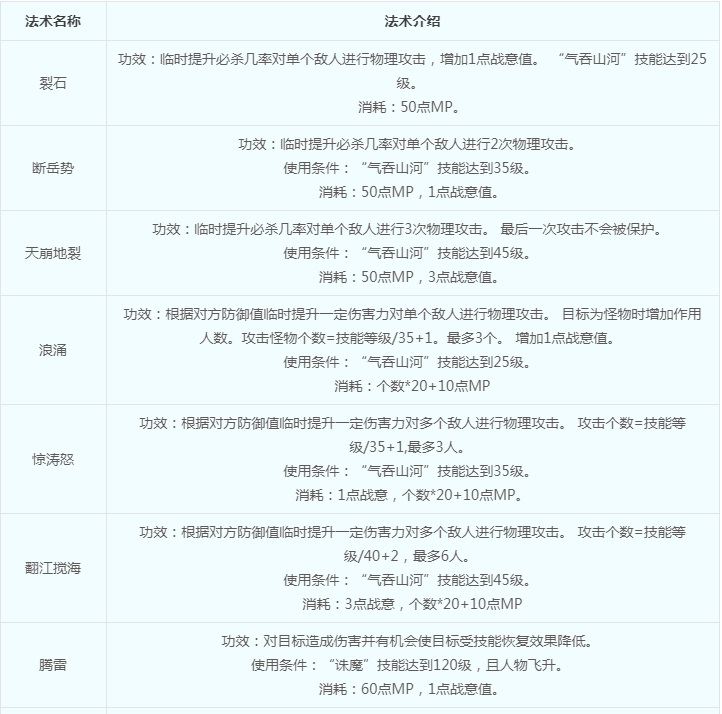
凌波城也是物理攻击门派 , 并且凌波城每次物理攻击暴击增加1% 。 有七个主攻技能 , 每一个技能都可以爆发伤害 。 裂石不仅可以对单个敌人进行攻击还能临时增加必杀几率 , 这比狮搏好用多了 。 浪涌可以根据对方防御值提升伤害最多攻击三个目标 , 不用休息 , 比鹰击打出的伤害高多了 。 所以在每一项技能上 , 狮驼岭其实都已经落后于其他同物理门派了 。
【花果山|梦幻西游:策划“亲儿子”?本来比狮驼岭还拉跨,却被官方强行救活】
花果山也是一个继狮驼岭之后 , 临近灭门的门派 , 攻击主技能有六个 , 其中一个需要飞升之后才可用 , 其余技能三个是攻击单个目标 , 造成的伤害程度 , 基于当时战斗的情况而定 。
剩下的一个是攻击目标后 , 若目标没死亡 , 则溅射多个单位(最多三个) , 法术等级每45级+1 , 但毕竟溅射不会产生百分百伤害 , 溅射符石完全可以替代 。 另一个是对目标多个单位产生固定伤害 , 最多6个 。 从这些技能的面板介绍来看 , 甚至比狮驼岭的技能还鸡肋 。
前不久 , 官方专门请来了“国家队成员”韩磊老师 , 为花果山演唱门派主题曲《悟空》, 旨在重新点燃玩家的热情 , 让玩家们重新加入花果山门派 。
自从韩磊老师为花果山演唱了《悟空》以来 , 花果山回归了不少玩家 , 做师门都的人明显增多了不少 。
就连在群雄逐鹿比赛中 , 花果山也成了热门人选 。 不得不说 , 花果山真的是一个幸运的门派 , 靠着韩磊老师的一首《悟空》 , 瞬间盘活了这个门派 。
各位玩家 , 你会不会重新加入花果山呢?
推荐阅读
- 优爸要讲故事|24小时不下线,卖的法宝超贵,梦幻西游你们区也有这样的摊位
- 大舌头解说欢乐Tree|藏宝阁东西不好卖,梦幻西游:游戏经济系统出现状况?有玩家认为
- 梧桐|梦幻西游:钓鱼岛击败珍宝阁夺群雄冠军,二狗“呆瓜需要尿检”
- 梦幻西游|梦幻西游:召唤兽打书的“三个铁律”!学会这个也算半个内行了!
- 梦幻西游|梦幻西游:从0开始打造剑侠客五开,人族五门冲击飞升之路
- 梦幻西游|梦幻西游:决赛之上渔岛二败珍宝阁,渔岛洗刷12月“逃跑门”之辱
- 梦幻西游|梦幻西游:这个号曾是武神坛服战冠军,如今标价3万元没人要?
- 官宣|梦幻西游:阿冲官宣加盟西栅老街,鱼总打成10红完美须弥
- 花果山|梦幻西游:群雄8强名单&对阵,专业解析服战3大花果山
- 游戏日报|三国杀武将整体失衡,有些回忆老玩家才懂,策划设计高开低走
