主管|速戳!这些你没注意过的高校,主管单位是谁?你知道吗?
【主管|速戳!这些你没注意过的高校,主管单位是谁?你知道吗?】_原题为 速戳!这些你没注意过的高校 , 主管单位是谁?你知道吗?
大家在择校的时候 , 有没有思考过这样的问题 , 目标院校的主管单位是哪里?
估计大部分同学会想 , 当然是教育部呀 , 否则还有哪里?
大家目标院校主管单位还真不一定是教育部 , 大部分高等院校是省属单位进行管理的 。 管理单位决定了这所院校经费来源和未来享受的资源 。 所以大家在报考学校的时候 , 一定要擦亮眼睛 , 把主管单位看清楚哟!
文章图片
教育部属高校共116所(截止2019年统计数据) , 其中76所归教育部直属管理 , 40所归工信部、交通运输部、国家民族事务委员会或其他部门管理 。 76所教育部直属单位 , 很容易查找到 , 小编就在此不多赘述 , 小编今天给大家列一下 。
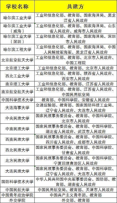
部属高校与行业部门共建的高校:
文章图片
除了教育部直属的院校外 , 在2018年在尚无教育部直属高校的省份 , 按“一省一校”原则 , 部省合作共建14所高校 。 这些学校虽然不是直属高校 , 但是参照教育部直属高校模式对合建高校的发展予以指导支持 , 在学科专业建设、科学研究、师资队伍建设、考核评价、对外交流合作等方面与直属高校同等对待 。
部省合作共建14所高校:
文章图片
当然 , 不仅是教育部的高校正在发力 , 也有很多地方政府 , 将省内优秀的高校与其他单位进行共建 , 形成向上的合力 。 小编今天给大家列举出地方政府与交通运输部、文化和旅游部、国家国防科技工业局所共建的高校 。 这些高校也都是非常有实力的!
文章图片
马上就要到2021考研预报名了 , 相信大家经过暑期的学习之后 , 对自己的学习情况有更多了解 。 有些同学可能再会考虑降低一点目标学校的要求 , 想考一些相对容易的院校 。 对于这些同学 , 不妨考虑一下这些虽然在名气上逊色 , 但是“后台”强硬的院校 。
如果在择校上有更多疑问 , 欢迎大家给小编留言 , 小编会为大家解答的!
推荐阅读
- emoji|猜猜这些校园版emoji,测测你与人大的独家记忆!
- 来源|2021考研正式开始报名,这些重点你要知道
- 网约|网约车、5G、直播带货、无人机物流... 这些互联网服务上镜《我和我的家乡》
- 缴费|明确280元/人!这些人可获资助……
- 武林外传|42岁倪虹洁,抱怨市场残酷,这些年努力的方向,她走错了吗?
- 选手|今晚《中国新说唱》情歌专场,选手们唱这些歌
- 速看!这些事业单位公招162人|速看!这些事业单位公招162人
- 铁腕保生态!广阳岛将这些行为列入黑名单 违者不能再上岛|铁腕保生态!广阳岛将这些行为列入黑名单 违者不能再上岛
- 转需!南岸这些机构可进行新冠病毒核酸检测(附完整名单)|转需!南岸这些机构可进行新冠病毒核酸检测(附完整名单)
- 福州新闻网|曝光!福州这些车辆,你们已违法!!
