红星新闻|男子为护妹打死妹夫改判无罪后起诉死者家属,要求返还30万赔偿金
9月10日,红星新闻采访人员从河北保定“男子为护妹打死妹夫改判无罪”当事人田丰代理人、北京富力律师事务所律师靳辉处获悉,田丰已将死者家属告上法庭,要求对方返还此前赔偿的30万元。。红星新闻|男子为护妹打死妹夫改判无罪后起诉死者家属,要求返还30万赔偿金
文章图片
▲田丰起诉死者家属要求返还赔偿金
靳辉告诉红星新闻采访人员,田丰因涉嫌故意杀人罪被保定市徐水区人民检察院提起公诉过程中,田丰家属“因此案指控的形势引导,被迫与死者赵某家属于2018年1月4日签订《协议书》”,向死者家属支付了30万元赔偿金。
根据红星新闻此前报道,2017年4月19日深夜,因为琐事,赵某与妻子田某发生争执,争执的地点,位于田某哥哥田丰的家中。赵某取出一把尖刀,刺向田某腹部;田丰见状,举起一把铁锹上前制止,双方发生冲突。
冲突过程中,赵某被打成重伤,最终不治身亡。
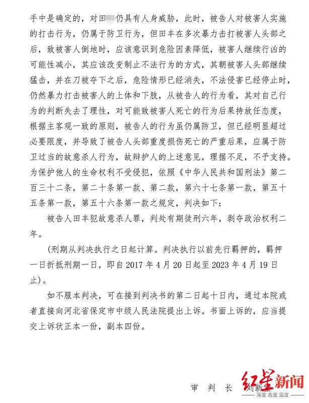
文章图片
【红星新闻|男子为护妹打死妹夫改判无罪后起诉死者家属,要求返还30万赔偿金】↑徐水区人民法院一审以故意杀人罪判处田丰有期徒刑6年
2018年7月,保定市徐水区人民法院一审认定田丰行为构成故意杀人罪,但属于防卫过当,判处有期徒刑6年;保定中院二审时,同样认定田丰行为构成故意杀人罪,但属于防卫过当,判处有期徒刑3年。
2019年7月,保定中院撤销原判决,发回徐水区人民法院重审;随后,徐水区人民法院作出不起诉决定,认为田丰为使家人人身权利免受正在进行的不法侵害,对携凶器伤人的赵某,采取制止暴力侵害的防卫行为,属于正当防卫,不负刑事责任。
文章图片
文章图片
▲法院的国家赔偿决定书
徐水区人民法院准许检方撤诉后,2019年8月23日,田丰从河北省冀中监狱释放,回到家中。田丰一共被羁押了856天,保定中院对田丰作出了32元余元的国家赔偿决定,包括27万余元人身自由损害赔偿金和5万元精神损害抚慰金。
9月10日,靳辉接受红星新闻采访人员采访时表示,田丰为解救妹妹而击打赵某的行为,被司法机关认定构成正当防卫,不负刑事责任,“依据《侵权责任法》第三十条‘因正当防卫造成损害的,不承担责任’之规定,田丰及其家属无需支付对方赔偿金。田丰及其家属此前与对方签订的《协议书》,违背了他们的真实意愿。”
为此,田丰对死者赵某家属发起民事诉讼,请求法院撤销此前签订的《协议书》,判处赵某家属返还30万元赔偿金。
靳辉还表示,此案系因正当防卫认定后所启动的返还民事赔偿款诉讼,“旨在真正将正当防卫的立法本意予以还原,诠释绝不让防卫人受到任何不公平对待的法治精神。对于正当防卫,法律不仅应给予其认可,而且该国家赔偿就应国家赔偿,该民事返还就应判决返还。期待田丰民事案件的审判成为一个积极的信号。”
红星新闻采访人员获悉,此案将于明日(9月11日)14时在徐水区人民法院开庭审理。
红星新闻采访人员 罗丹妮 王剑强
推荐阅读
- 海纳新闻|南部战区深夜表态,拿警告当耳旁风?美军舰擅自闯入中国西沙领海
- 缅甸中文君|隔离期间上吊自杀身亡,缅甸25岁男子务工返家被家人拒之门外
- 中国新闻网|全国铁路今起调图:西安至乌鲁木齐、敦煌首开动车
- 大众报业·半岛新闻|青岛新增3例无症状感染者,往来青岛健康码颜色不变
- 鲨鱼|澳大利亚男子冲浪时被鲨鱼尾随 无人机发警告脱险
- 支付|柬埔寨男子被蚊子叮咬腿肿成5倍大
- 央视新闻|专家提醒!头疼胃疼等找不到病因可看精神科
- 红星新闻|9岁男孩看到妈妈英语笔记,内疚哭泣没好好学习 妈妈:他现在更爱学习了
- 海纳新闻|可怕消息就传来了,同时中国向世界公布喜讯,美国刚买2亿个口罩
- 界面新闻|手机欠费超三个月将上征信,闲置卡以及宽带用户要小心了
