北青网综合|天津新增2例境外输入无症状感染者
【北青网综合|天津新增2例境外输入无症状感染者】[权威发布]至9月20日18时 天津新增2例境外输入无症状感染者。北青网综合|天津新增2例境外输入无症状感染者
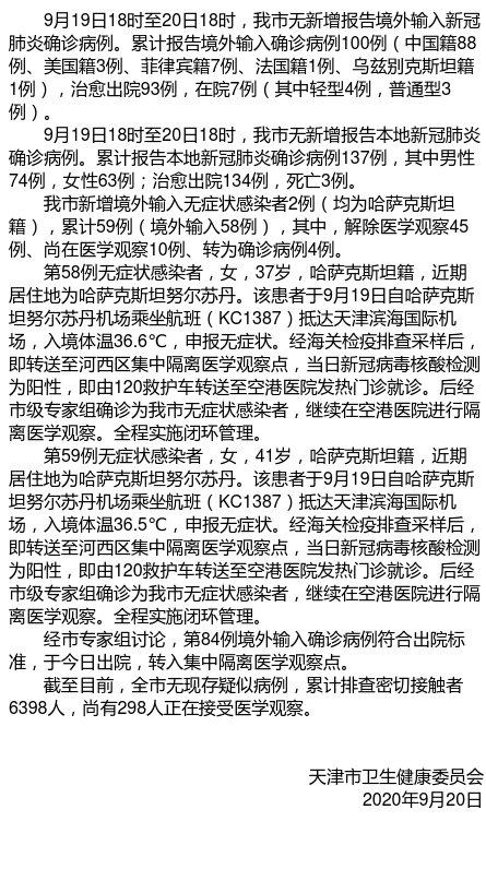
文章图片
来源:天津卫健委 微博
推荐阅读
- 北青网综合|被困火场6岁男孩让先救妹妹
- 北青网综合|四川省10月10日新增境外输入确诊病例3例
- 北青网综合|内蒙古自治区报告新增境外输入疑似病例1例
- 北青网综合|辽宁省新增1例境外输入新冠肺炎确诊病例
- 北青网综合|印度发生5.1级地震,震源深度40千米
- 北青网综合|民航局对首尔至上海这个航班实施熔断并取消奖励航班
- 北青网综合|青岛新增3例新型冠状病毒肺炎无症状感染者
- 糗事百科|教资《综合素质》题型及答题技巧
- 地标|北青报:地标建筑上马,应先过民意关
- 上观新闻|中信银行综合金融服务支持实体经济,多渠道保市场主体
